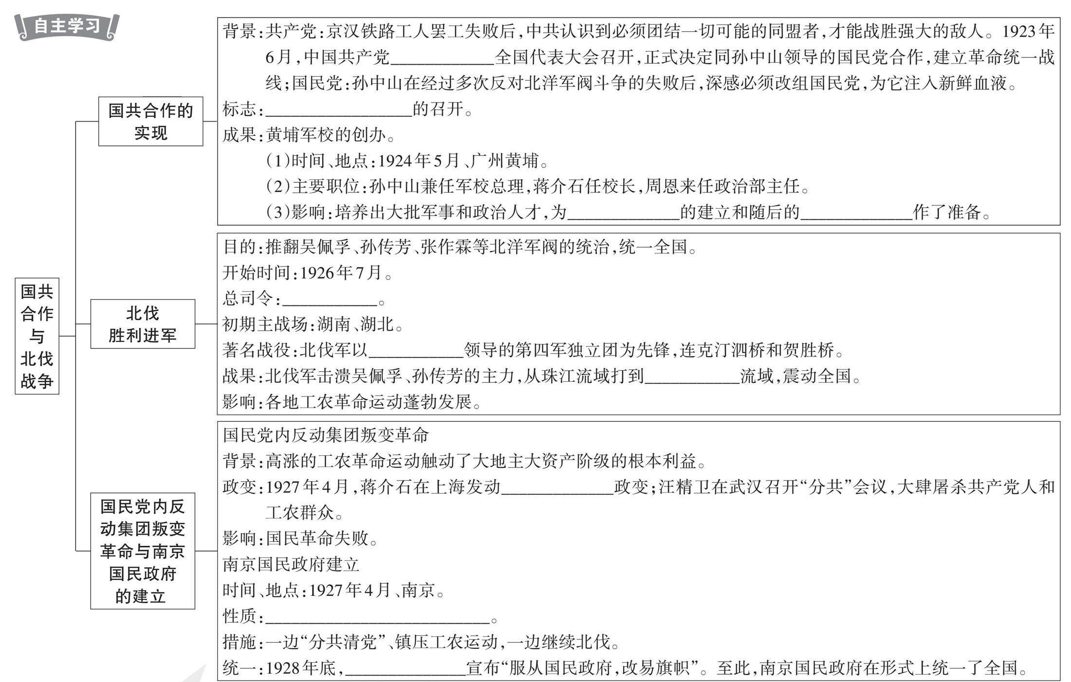
【图片解读】 1926年7月,为推翻吴佩孚、孙传芳、张作霖等北洋军阀的统治,统一全国,国民革命军誓师北伐。从广州出发,湖南、湖北是北伐战争初期的主要战场,在湖北境内粤汉铁路上,北伐军以叶挺领导的第四军独立团为先锋,连克汀泗桥和贺胜桥,并一鼓作气攻占武昌。吴佩孚主力基本被消灭后,北伐军又在江西歼灭孙传芳主力,接着一路沿长江东下,攻占南京;另一路由福建进入浙江、上海。北伐军从珠江流域打到长江流域,震
在中国国家博物馆中珍藏着一份用毛笔小楷书写在13页纸上的定稿材料。稿中这样写道:钊自束发受书,即矢志努力于民族解放之事业,实践其所信,力行其所知,为功为罪,所不暇计。这份材料就是中国共产主义运动先驱李大钊的遗作《狱中自述》。这篇约二千七百字的文章,是他对无产阶级事业无限忠诚的历史见证,也是一曲无产阶级的正气歌。 李大钊,字守常,河北省乐亭县人,生于1889年。青年时代,面对多灾多难的祖国,李大钊
课标导览 了解第一次国共合作和北伐战争等国民革命的主要内容;知道南京国民政府的成立及性质。 【参考答案】 国共合作的实现:第三次 国民党一大 国民革命军 北伐战争 北伐胜利进军:蒋介石 叶挺 长江 国民党内反动集团叛变革命与南京国民政府的建立:四一二反革命 大地主大资产阶级 张学良 解难释疑 1. 北伐胜利进军的原因 (1)国共两党,齐心协力,建立了革命统一战线。 (2)黄
课标导览 通过了解南昌起义、八七会议、秋收起义、毛泽东与朱德井冈山会师、古田会议等基本史事,认识中国共产党创建人民军队和农村革命根据地的意义。 【参考答案】 南昌起义:周恩来 武装反抗国民党反动派 人民军队 秋收起义与井冈山会师:土地革命 政权是由枪杆子中取得的 军队 井冈山 城市 农村 毛泽东 中国工农红军第四军 工农武装割据:工农武装割据 古田 农村包围城市、武装夺取政权 瑞
课标导览 通过了解九一八事变、东北抗联、一二·九运动、西安事变等史事,认识日本侵华的罪行,认识中国人民十四年抗战的艰苦历程,体会中国军民在抗日战争中孕育的抗战精神。 【参考答案】 九一八事变:沈阳 伪满洲国 局部抗战开始:抗日 马占山 杨靖宇 长城 一二·九运动与抗日救亡运动的高涨:华北 北平 瓦窑堡 中日 西安事变:张学良 全民族 和平 内战 解难释疑 1.中国共产党主
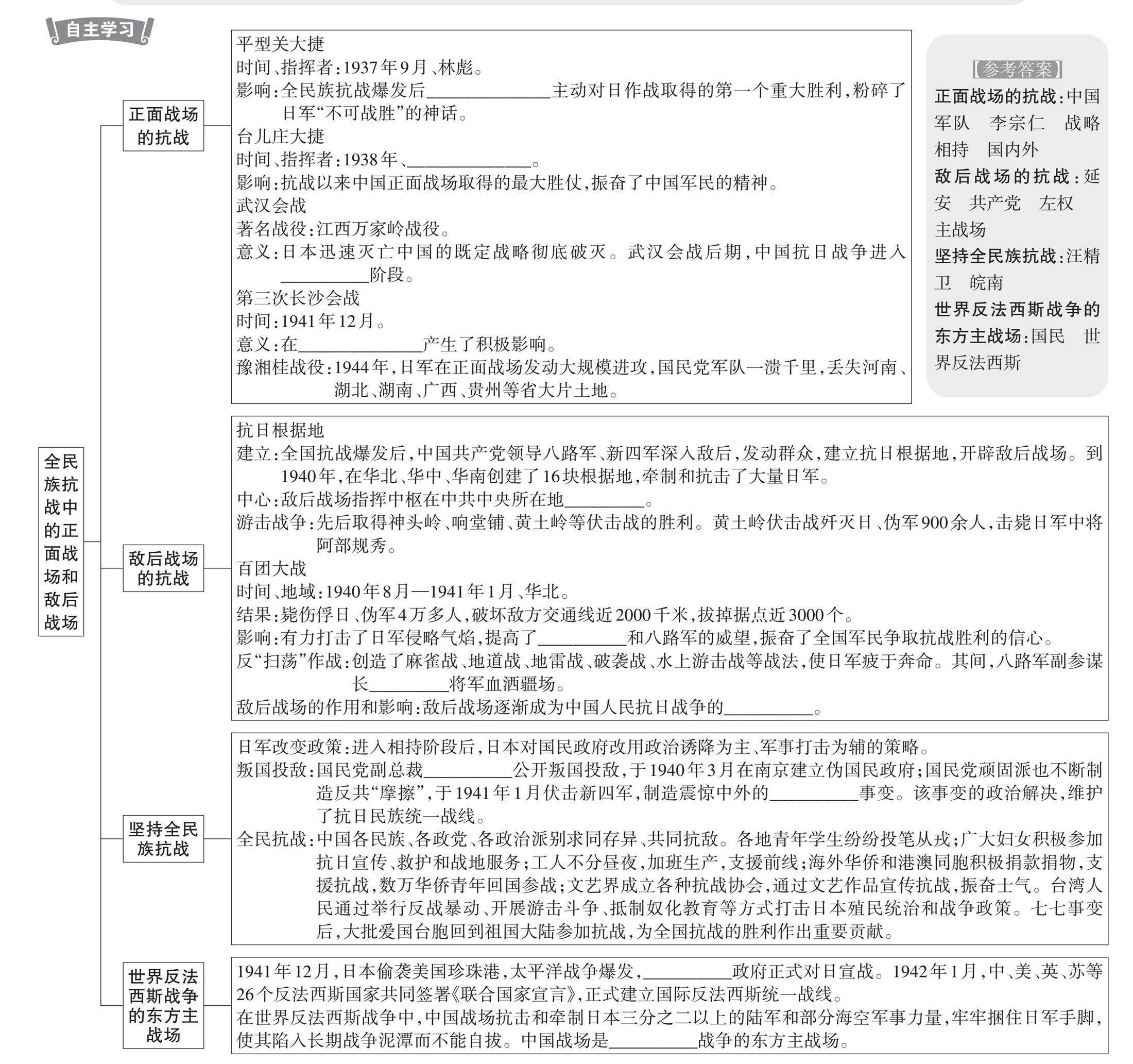
课标导览 通过了解正面战场、敌后战场的抗战等史事,认识日本侵华的罪行,认识中国人民十四年抗战的艰苦历程,认识中国共产党是全民族抗战的中流砥柱,知道中国战场是世界反法西斯战争的东方主战场,体会中国军民在抗日战争中孕育的抗战精神,认识抗日战争胜利在中华民族伟大复兴中的重要历史意义。 【参考答案】 正面战场的抗战:中国军队 李宗仁 战略相持 国内外 敌后战场的抗战:延安 共产党 左权 主战场
课标导览 认识中国人民十四年抗战的艰苦历程,认识中国共产党是全民族抗战的中流砥柱,知道中国战场是世界反法西斯战争的东方主战场,体会中国军民在抗日战争中孕育的抗战精神,认识抗日战争胜利在中华民族伟大复兴中的重要历史意义。通过了解中共七大,认识确立毛泽东思想作为党的指导思想的重大意义。 【参考答案】 中国共产党是全民族抗战的中流砥柱:洛川论持久战 地主减租减息、农民交租交息 中流砥柱 中共
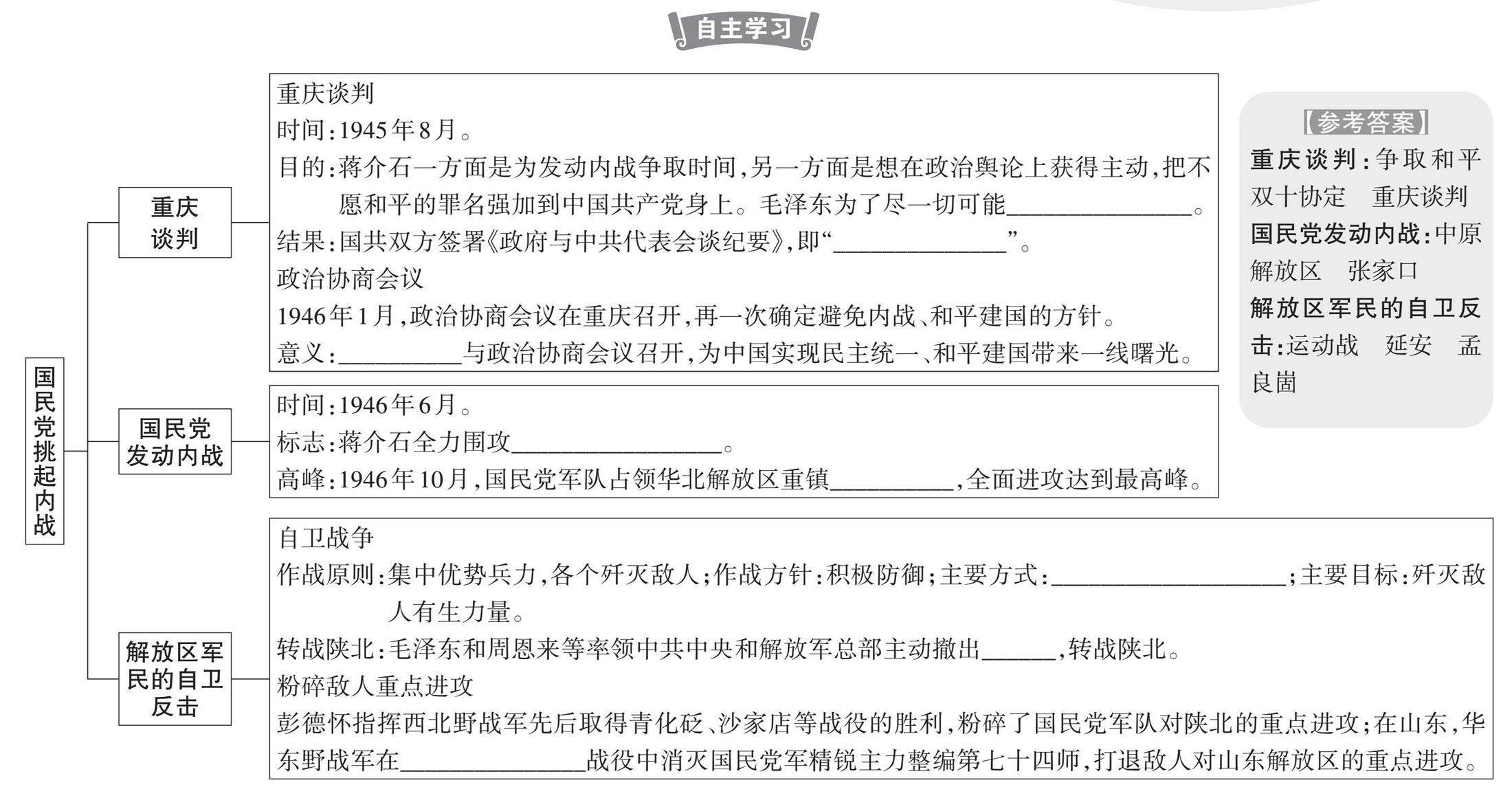
课标导览 知道重庆谈判,理解中国共产党为争取和平民主作出的努力;了解全面内战的爆发、中共中央转战陕北等史事。 自主学习 【参考答案】 重庆谈判:争取和平 双十协定 重庆谈判 国民党发动内战:中原解放区 张家口 解放区军民的自卫反击:运动战 延安 孟良崮 解难释疑 重庆谈判的积极意义 重庆谈判虽然没能阻止内战的爆发,但对中共来说,通过这次谈判戳穿了国民党假和平、真内战的阴谋,使
1. 某同学观看纪录片《激荡年代:誓师北伐》,从中了解到孙中山曾经创办一所学校,培养出大批军事和政治人才。这所学校是( ) A. 京师同文馆 B. 福州船政学堂 C. 京师大学堂 D. 黄埔军校 2. 1926年7月6日通过的《中国国民党为国民革命军出师北伐宣言》指出:“中国人民一切困苦之总原因,在帝国主义者之侵略及其工具卖国军阀之暴虐。中国人民唯一的需要,在建设一个人民的统一政府。
1. 每年的9月18日,全国各地的防空警报长鸣,警示人们:铭记历史、勿忘“国耻”,以此纪念( ) A. 九一八事变 B. 一二·九运动 C. 西安事变 D. 七七事变 2. 《盛京时报》报道:“……晚间,北大营一部分官兵炸毁柳条湖附近之南满铁路,因而引起中日两军之大冲突。”报道中的“冲突”直接导致( ) A. 东北三省沦陷 B. 华北形势危急 C. 徐州会战 D. 日
1. 《一寸山河一寸血》中写道:“日军在这里借故寻衅,点燃了中日全面战争的战火。”“这里”指的是( ) A. 沈阳 B. 上海 C. 卢沟桥 D. 南京 2. 1937年7月7日晚,驻扎北平南郊的日军以军事演习中一名士兵失踪为借口,要求进入宛平城搜查,遭到中国驻军拒绝。早有准备的日军悍然炮轰我军防地,驻卢沟桥和宛平城的中国守军奋起抵抗。这段材料描述的是七七事变的( ) A. 背景 B.
1. (2025·山东威海)1937年9月,北京大学、清华大学和南开大学三校迁至湖南长沙,合为国立长沙临时大学。1938年4月,又迁往云南昆明,改称国立西南联合大学。三校不断迁徙是因为( ) 国立西南联合大学 A.北伐战争的胜利进军 B.南京政府名义上统一全国 C.日军侵略的步步紧逼 D.第三次长沙会战的胜利 2.(2025·四川自贡)红色歌曲唱响时代强音。1937年淞沪会战期间创作
材料一 【时空观念】请将年代尺中缺失的信息补充完整。有学者认为“抗日战争是1927年中断的北伐战争的复活”,请你谈谈对这句话的理解。 A:九一八事变;B:卢沟桥事变(七七事变)。 理解:北伐战争与抗日战争都以国共合作为基础,都建立了统一战线等。 材料二 东京国际军事法庭对日本甲级战犯判决书的部分内容 【家国情怀】每年12月13日是我国的“国家公祭日”,请结合材料,说说国家设立
在北京,有三条以抗日战争殉国将领之名命名的街道,分别是佟麟阁路、赵登禹路和张自忠路。这三条路也是北京唯一以人名命名的街巷。 “佟麟阁路”北起复兴门内大街南,南至宣武门西大街,是一条南北走向的胡同,全长1 500米左右。佟麟阁路上还有一只怀表纪念雕塑,怀表中的时间停在1937年7月28日佟麟阁将军殉国的时刻,雕塑以铸铜为主要材料,两端刻有两尊麒麟,借“铜”“麟”二字来表达对佟麟阁将军的怀念之情。
【实践活动——参观纪念馆】 学校组织了“用好红色资源·参观纪念馆”的实践活动,同学们来到了山西省大同市灵丘县的平型关大捷纪念馆。 平型关大捷纪念馆是在平型关战役遗址上修建的。在纪念馆前广场上,第一一五师参战主要将领的雕像静静伫立,俯瞰着昔日浴血的主战场。从纪念馆刀刻斧琢的雕像中、真实还原的照片中、破旧的生活和作战物品中、复刻的作战场景中,同学们重温了八路军战士不甘屈辱、英勇抗战的历史,感受到革
【图片说明】 图一:万家岭战役是武汉会战的组成部分。1938年9月28日到10月10日,在这场历时12天的围歼战中,日军伤亡超过万人,106师团几乎全军覆没,有力地打击了日军的军事野心和战略部署。 图二:1940年下半年,为粉碎华北日军的全面进攻,打破其“囚笼政策”,争取华北抗日战局更有利的发展,八路军在彭德怀的指挥下,组织100多个团,发起了“百团大战”。图为彭德怀在前线指挥的情景。 【问
1. 1937年9月,八路军第一一五师对企图占领太原的日军板垣师团一部进行伏击,这是全民族抗战爆发后中国军队主动对日作战取得的第一个重大胜利,粉碎了日军“不可战胜”的神话。这次“胜利”是( ) A. 平型关大捷 B. 淞沪会战 C. 台儿庄大捷 D. 百团大战 2. 正面战场是中国控制的连片国土与日军侵华推进线上日控区对峙交战而形成的战场。下列对正面战场的解读正确的是( ) A.
1. 全民族抗战爆发后,中国共产党充分发动和依靠群众,坚持全面抗战。为了驳斥当时国民党内流行的“亡国论”和“速胜论”的错误观点,毛泽东发表了( ) A. 《星星之火,可以燎原》 B. 《论持久战》 C. 《对日寇的最后一战》 D. 《论联合政府》 2. 抗日战争时期,中国共产党在抗日根据地,按照“三三制”原则,实行民主建政;推行精兵简政,开展大生产运动等。这些措施( ) A. 揭开
(测试范围:八年级上册) 一、单项选择题(每小题4分,共60分) 1. 蒋廷黻在《中国近代史》中记载:“当时的人对于这些条款最痛恨的是五口通商。他们觉得外人在广州一口通商的时候已经不易防范,现在有五口通商,外人可以横行天下,防不胜防。”上述材料是时人在评价( ) A. 《南京条约》 B. 《北京条约》 C. 《马关条约》 D. 《辛丑条约》 2. 鸦片战争后,外患接踵而至,中国主权和领土完
1. (2025·四川南充)辛亥革命后,孙中山在与北洋军阀斗争中认识到革命要取得成功,不仅需要一个健全的革命政党,还有赖于为革命政党所掌控的革命力量。基于这种认识,孙中山( ) A. 创建革命团体 B. 提出三民主义 C. 发动武昌起义 D. 建立黄埔军校 2. (2025·江苏扬州)1924年2月,毛泽东由广州来到上海,参加国民党上海执行部工作,职责是“协助部长,办理本部事务”。这主要是
1. 【历史解释】根据图一、图二并结合所学知识,分析北伐战争的主要成果和国民革命失败的原因。 主要成果:北伐军出师不到半年,从珠江流域打到长江流域,震动全国,基本推翻了北洋军阀统治。 失败原因:主观:共产党缺乏革命理论和实践经验;以陈独秀为代表的中共中央和共产国际代表,对蒋介石、汪精卫篡夺革命领导权的活动一再妥协退让,使党在革命后期犯了右倾投降主义的错误,放弃了对革命的领导权,尤其是对革命武装
“夫礼之初,始诸饮食。酒者,天之美禄也,水谷之精。百礼之会,非酒不行。”自商周两代以来,从祭祀到宴飨,不仅“酒以成礼”,所用器物也有其严格的讲究和秩序,它们也随之成为了“礼”的象征,燿灼于庙堂。君子“立于礼”,而礼藏于器。其中,这件质保两千多年的冰箱(如上图),因内含“黑科技”而别具一格。 1978年出土于湖北随州曾侯乙墓的青铜冰鉴,铸造于战国初期,是用于祭祀和宴饮的一种冰酒器。它结构精巧
江西拥有丰富的红色资源和深厚的革命文化底蕴,承载着中国革命历史的厚重记忆。让我们一起走进江西,打卡红色文化。 【南昌起义“石破天惊”】 在南昌八一起义纪念馆序厅,有一组名为“石破天惊”的雕塑。崩裂的石块中,一只强劲有力的大手破石而出,手指紧扣扳机,将手中的步枪高高擎起。 1927年8月1日,南昌起义一声枪响,标志着中国共产党独立领导革命战争、创建人民军队和武装夺取政权的开端。为了铭记这个改变
湘江战役——中央红军长征以来极其壮烈的一战,也是关系红军生死存亡的关键一战。1934年11月下旬至12月上旬,为确保中共中央和中央红军主力渡过湘江,粉碎敌人围歼红军于湘江以东的企图,数万红军将士浴血奋战,谱写了一曲壮丽的革命史诗。 在广西兴安县的“红军长征突破湘江烈士纪念碑园”,铭刻着红军战士突破湘江的英勇事迹。在一个个巨型浮雕的最中间,是红34师师长陈树湘的头像。红34师在完成掩护中央红军主力
【图片解读】 由于第五次反“围剿”失利,中央红军从中央革命根据地瑞金出发进行战略转移。红军冲过敌人的四道封锁线,渡过湘江后,损失惨重,危急时刻,接受了毛泽东的建议,改向贵州进军。红军强渡乌江,攻克贵州北部重镇遵义,召开遵义会议。遵义会议后,红军在毛泽东的领导下,四渡赤水,巧渡金沙江,强渡大渡河,飞夺泸定桥,过雪山、草地,突破腊子口,进入甘肃。1935年10月,中央红军到达陕北吴起镇与陕北红军胜利
1. ( 2025·陕西)为了找到适合中国国情的革命道路,中国共产党人进行了艰辛探索。以下图片可以反映出( ) 《南昌起义》(绘画) 《井冈山会师》(绘画) A. 工人运动的开展 B. 领导阶级的变化 C. 北伐战争的进军 D. 革命重心的转移 2. (2025·重庆)据资料记载,中央苏区的于都
1. 示意图学习南昌起义、秋收起义和井冈山会师之间的联系 2. 列表归纳中国共产党开始独立领导中国革命
【时空观念】 请给材料确定一个合适的主题。从南昌起义到井冈山根据地的建立,中共对革命道路的探索有怎样的变化? 主题:从国共合作到国共对立。 变化:从模仿苏联城市暴动的经验到结合中国国情探索“农村包围城市、武装夺取政权”的正确道路。 材料二 1928年5月,宁冈县颁布“红军帮我工农,瓜分地主良田”的布告;12月颁布《井冈山土地法》,没收地主土地,分配给农民耕种。1928年,遂川歌谣:“过新年
她是东北抗日联军的一员,也是一名母亲,她牺牲时年仅31岁,她就是抗日英雄赵一曼。 赵一曼在牺牲前留下了一封写给儿子的家书,其中包含着作为一名母亲的遗憾,为国牺牲的坚毅不屈,还有对幼小儿子的期望: 宁儿: 母亲对于你没有能尽到教育的责任,实在是遗憾的事情。 母亲因为坚决地做了反满抗日的斗争,今天已经到了牺牲的前夕了。 母亲和你在生前是永久没有再见面的机会了。希望你,宁儿啊,赶快成人,安慰你
图片说明 图一:1935年,中央红军红4团第2连22名突击队员,在全团火力掩护下冒着川军的密集火力,攀踏着铁索,最终成功飞夺泸定桥,粉碎了蒋介石歼灭红军于大渡河以南的企图。图二:两位人物分别是张学良、杨虎城,他们在1936年12月12日发动了“兵谏”,扣押蒋介石,并通电全国,要求停止内战、一致抗日。这就是震惊中外的“西安事变”。 问题设计 1.图二所示事件的和平解决带给我们怎样的启示? 启
1. (2025·江苏苏州)1936年12月17日,周恩来与张学良长谈至深夜,张学良同意放蒋。18日,周恩来与杨虎城会晤,杨虎城说:“共产党置党派历史深仇于不顾,以民族利益为重,对蒋介石以德报怨,令人钦佩。……既然张副司令同中共意见一致,我无不乐从。”周恩来的努力( ) A. 促使张、杨发动“兵谏”扣押蒋介石 B. 促成西安事变的和平解决 C. 标志着抗日民族统一战线正式建立
1.线索法 掌握九一八事变和西安事变的内在联系和来龙去脉:柳条湖事件→九一八事变→东北三省沦陷→抗日救亡运动兴起→西安事变→西安事变和平解决→国共联合抗日。 2.比较法 对于九一八事变、西安事变,从时间、地点、原因及目的、性质、结果及影响等方面进行对比,来认识日本军国主义侵略的加深和国共两党走向共同抗战的历程。 3.歌谣记忆法 把枯燥而又复杂的历史知识编成顺口易记的歌谣,便于记忆和运用。
材料一 《松花江上》歌词(节选) “九一八”“九一八”,从那个悲惨的时候。 脱离了我的家乡,抛弃那无尽的宝藏。 流浪!流浪! …… 爹娘啊,爹娘啊,什么时候,才能欢聚在一堂。 【家国情怀】音乐老师请同学们为《松花江上》歌词谱曲,小厉同学想采用低沉、舒缓的旋律,小史同学想采用铿锵有力的旋律。你认为应采用怎样的旋律才更符合当时的历史情景?说明理由。 旋律:低沉、悲愤。 理由:1931
【新闻追踪】 2025年7月7日上午,纪念全民族抗战爆发88周年仪式暨《为了民族解放与世界和平》主题展览开幕式在中国人民抗日战争纪念馆举行。人们向抗战英烈默哀、敬献鲜花……仪式上奏响的《义勇军进行曲》慷慨激昂,让人们回想起中华民族救亡图存的峥嵘岁月。 【知识链接】 卢沟桥在北京广安门外西南,横跨永定河,古时乾隆皇帝曾在秋日路过卢沟桥,感叹竟有如此良辰美景,题“卢沟晓月”,立碑于桥头。卢沟桥是
卢沟桥事变以后,日本为发动对中国的全面进攻,于1937年8月13日进攻上海,拉开了淞沪会战的序幕。 整个抗战分为三个阶段。第一阶段日军处于守势。中国守军给进犯日军以沉重打击,并主动向日军阵地出击。8月23日以后,抗战进入第二阶段。日军大批援军在吴淞、川沙登陆,中国军队在宝山等地与日军反复争夺,经过月余鏖战,未能奏效,开始全线退却。9月下旬,中国军队退守北站、江湾、庙行、罗店、双草墩一线。9月30
侵华日军南京大屠杀遇难同胞纪念馆座落在江苏南京江东门街418号。该馆的所在地,是侵华日军南京大屠杀江东门集体屠杀遗址和遇难者丛葬地。1985年建馆时,从纪念馆所在地的江东门“万人坑”中挖出部分遇难者遗骨。1998年以后,又从该馆所在地的江东门“万人坑”内新发掘出208具遇难者遗骨(表层土层中),这批万人坑遗骨经过法医学、医学、考古学、历史学者的严格鉴定,被确认为南京大屠杀遇难者遗骨,是侵华日军南京
1. (2025·广东深圳)1938年,我国文艺界出现了一批优秀作品,这些作品讴歌的共同时代旋律是( ) A. 时局艰难、变法图强 B. 内忧外患、民主共和 C. 民族危机、抗日救亡 D. 开天辟地、当家作主 2.(2025·天津)同学们围绕右图举办专题故事会, 可入选的是( ) A. 汀泗桥战役 B. 百团大战 C. 淮海战役 D. 上甘岭战役
材料一 思维导图 【历史时空】请为材料思维导图提炼一个合适的主题。梳理思维导图中信息,分析哪些力量参与了近代反抗? 主题:近代侵略与反抗。 力量:清政府的爱国官兵、农民阶级、中国共产党。 材料二 毛泽东指出:“国民党在1937年和1938年内,抗战是比较努力的,同我党的关系也比较好。” ——摘编自刘庭华《抗战时期国民党正面战场的历史地位和作用》 【唯物史观】毛泽东评价国民党
艰苦卓绝的抗日战争中,数不清的家书穿行于枪林弹雨之间。当我们翻阅历史卷帙,一封特殊的家书令人动容——八路军副参谋长左权将军在山西麻田前线指挥部,写给妻子刘志兰的最后一封信,“重复说我虽如此爱太北,但是时局有变,你可大胆按情处理太北的问题……何日相聚?念念、念念!愿在党的整顿之风下各自努力,力求进步吧!以进步来安慰自己,以进步来酬报别后衷情”。其时,日寇正发动残酷的大“扫荡”,战事异常激烈。在指挥间
【新闻追踪】 《为了民族解放与世界和平——纪念中国人民抗日战争暨世界反法西斯战争胜利80周年主题展览》7月7日在中国人民抗日战争纪念馆开幕。展览以“铭记历史、缅怀先烈、珍爱和平、开创未来”为主题,共分为八个部分,展出照片1525张、文物3237件,将中国共产党的中流砥柱作用作为主线贯穿始终。 【知识链接】 80多年前,日本侵略者的铁蹄践踏进宛平城,悍然发动震惊中外的七七事变。在生死存亡的危急
图片为1945年9月9日,何应钦(左)在南京代表中国政府接受侵华日军总参谋长小林浅三郎递交的侵华日军总司令冈村宁次签署的投降书。 1945年9月9日9时,中国战区受降仪式在南京中国陆军总司令部举行。中国陆军总司令何应钦代表中国受降。出席受降仪式的除中日双方代表外,还有盟军代表、中国官员、中外记者等。 上午8点52分,日军投降代表、日本中国派遣军司令官冈村宁次等7人进入会场。上午9时整,受降仪式
材料一 图表明史 【历史解释】请根据图一,分析抗日民族统一战线的作用。图二是中国共产党领导的人民武装抗击日军占侵华日军总数比例,根据表格中数据,分析中共在抗战中的地位。 作用:日本全面侵华后,国共两党以民族利益为重,摒弃前嫌、团结合作,建立了抗日民族统一战线。在抗日民族统一战线旗帜下,全国军民奋起抗战,社会各阶层团结一致,共御外侮,给日本以沉重的打击,为抗日战争的胜利作出了巨大的贡献。 地位
1. (2025·江苏扬州)下表为华北、华东、华中、华南地区侵华日军兵力及中国军队抗击情况比较,可用于佐证中国共产党( ) A.领导中国工农红军长征取得胜利 B.推动了抗日民族统一战线初步形成 C.揭开了世界反法西斯战争的序幕 D.在全民族抗战中发挥中流砥柱作用 2. (2025·内蒙古)下表最有助于我们理解认识的内容是( ) A.打倒军阀,推翻帝国主义压迫的纲领 B.抗日持久战
《八女投江》是表现抗日战争题材的经典之作,生动再现了抗联女战士的英雄事迹,反映了中华民族顽强抗争的精神和坚不可摧的意志,被列为国家一级文物,收藏于中国人民革命军事博物馆。 1931年,震惊中外的九一八事变爆发,日本帝国主义侵华战争由此开端。东北抗日联军在中国共产党的领导下与日本侵略者展开了艰苦卓绝的斗争。1938年10月,东北抗日联军第二路军第五军妇女团的冷云等八位女战士随第五军第一师的百余人来
1. 列表归纳历次侵华战争,得出结论:中国抗日战争的胜利,是中国近代以来反抗外敌入侵的第一次完全胜利。 2.图示法——近代中日关系
辽沈战役(1948年9—11月)是三大战役中第一个战役,也是最为关键的战役。林彪、罗荣桓指挥东北人民解放军首先攻占锦州,切断敌人向关内的退路,“关门打狗”,组织辽西会战,守住黑山等阵地,阻敌前进,控制营口,切断敌军海上退路,1948年11月占领沈阳全城。辽沈战役以伤亡6.9万人的代价歼敌47万余人,从根本上改变了国共双方总兵力的对比。东北全境宣告解放,使人民解放军获得巩固的战略后方和强大的战略预备
【热点追踪】 暑假期间,北京位列全国最热门旅游目的地,作为我国的首都,是政治文化交流中心,拥有悠久的历史和丰富的文化遗产。北京有故宫、天安门、长城、颐和园等许多名胜古迹。在这里,我们可以感受到中国几千年来的传统文化和历史变迁。然而,今天我们能看到这一切,却实属不易。在人民解放战争中,北平和平解放,才使这座3000年古城珍贵的历史建筑免受战乱破坏。 【知识拓展】 平津战役是人民解放战争中具有决
1. (2025·山东泰安)《重庆日报》报道:“而今,又一座全新、庄严的‘风雨同舟’主题雕塑在重庆和大家见面。雕塑以20世纪40年代重庆‘特园’的史实为背景,再现了毛泽东、周恩来、董必武与各民主党派领袖、知名人士等聚会重庆,共商国是的情景”。材料中提到的“聚会重庆,共商国是”指的是( ) A. 西安事变 B. 重庆谈判 C. 中共七大 D. 古田会议 2. (2025·江西)为了制定解放全中
材料一 【历史解释】根据材料并结合所学知识,分析抗日战争、人民解放战争时期土地政策变化的原因。中国共产党不同时期土地政策的变化说明了什么? 原因:抗日战争时期,中日民族矛盾上升为主要矛盾,为了团结一切抗日力量(包括地主阶级)反对日本侵略。人民解放战争时期,国共两党代表的阶级矛盾成为主要矛盾,为了调动广大农民和中农的革命积极性,中国共产党调整土地政策。 说明:中国共产党与时俱进,一切从实际出发
1949年4月20日夜至21日,百万雄师强渡长江。茫茫江面上,上万船工抱着誓死运送解放军“打过长江去,解放全中国”的决心,奋勇向前。 当时的渔家少女马毛姐,就是其中之一。岁数小、身体弱,还是个女娃娃,最初解放军并不同意马毛姐登船。可是打定主意决不退缩的马毛姐藏进了芦苇丛,趁着信号弹升起,捡起长篙就上了船。就这样,穿着满是补丁的小棉袄,马毛姐划船载着解放军战士驶离江岸。突然,炮弹袭来,轰鸣声在马毛
近代列强侵略与中国人民的抗争
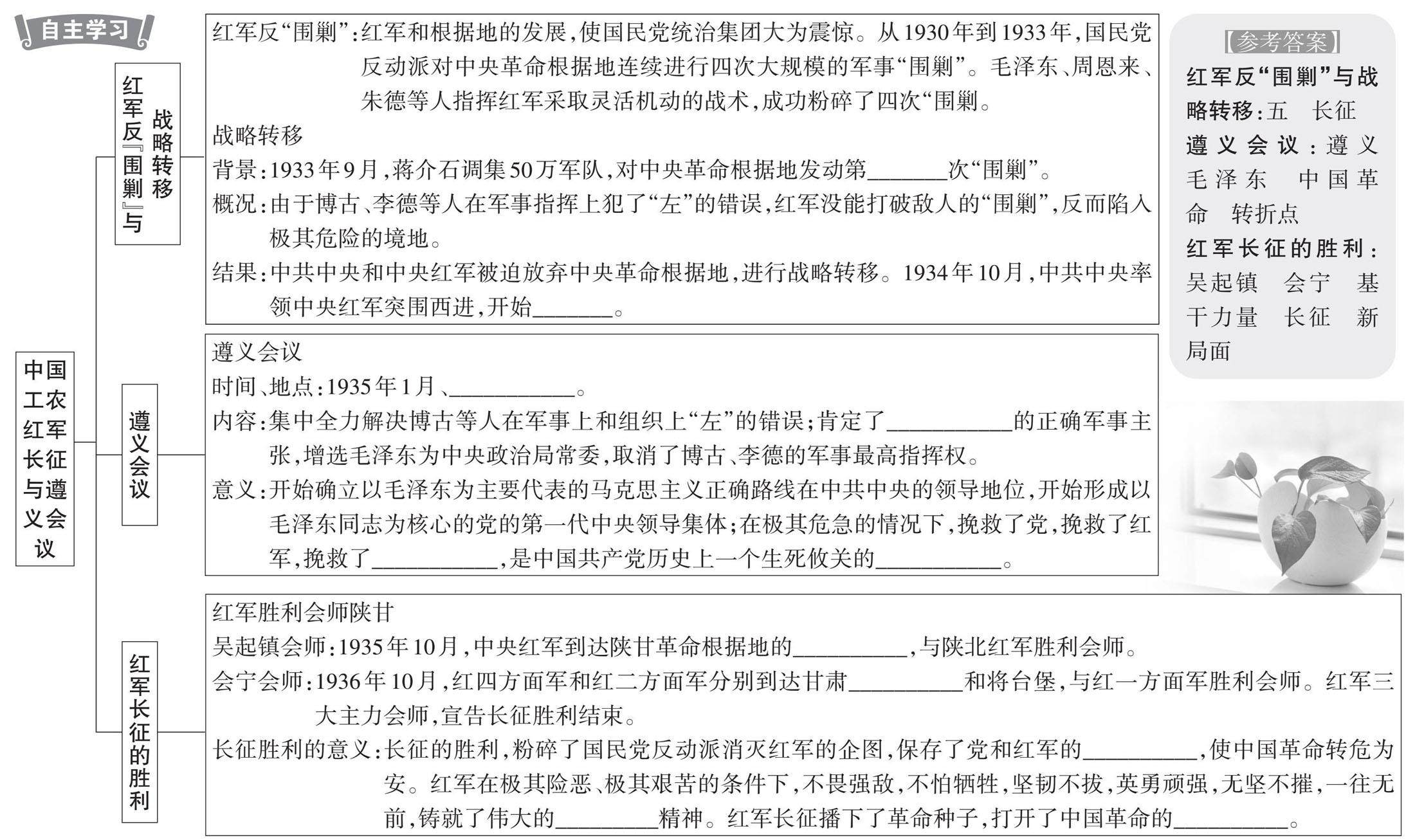
课标导览 认识遵义会议在中国革命史上的地位;通过了解长征途中红军爬雪山过草地等艰难历程的史事,感悟长征精神。 【参考答案】 红军反“围剿”与战略转移:五 长征 遵义会议:遵义 毛泽东 中国革命 转折点 红军长征的胜利:吴起镇 会宁 基干力量 长征 新局面 随堂练习 1. 这次会议无疑是中国共产党历史上极其重要的一次会议。会议肯定了毛泽东的正确军事主张,开始确立以毛泽东为主要代表的马克
课标导览 通过了解解放区的土地改革,刘邓大军挺进大别山,辽沈、淮海、平津三大战役,中共七届二中全会,知道国民党反动统治的覆灭和人民解放战争迅速胜利的主要原因,以及中国共产党领导人民取得新民主主义革命胜利的意义。 【参考答案】 解放区土地改革:地主 积极性 三大战役和南京解放:东北 华北 国民党 南京 中共七届二中全会和新民主主义革命胜利的意义:西柏坡 乡村城市 工业国 发展方向