[摘要]种植体长期稳定性受多重因素协同调控,咬合参数与骨丧失进程尤为关键。后者通过削弱机械固位增加松动风险,直接威胁种植体长期存续。近年研究证实,稳态咬合失衡(如咬合负载过大、咬合接触异常、功能引导异常等)可显著升高种植体周围骨丧失发生率,进而破坏生物力学稳定。因此,本文聚焦于稳态咬合失衡对种植体周围骨丧失的作用,以及基于稳态咬合设计的骨丧失防控策略,旨在提升种植体长期稳定性。
[摘要]近年来,口腔种植数字化取骨植骨技术作为口腔医学领域的一项前沿技术,已在复杂骨缺损病例的治疗中得到广泛应用。该技术通过整合数字化成像、虚拟设计与精准手术引导,显著提升了口腔种植的成功率与患者体验。然而,技术的快速发展也伴随着临床应用规范不足的问题,亟需制定统一标准。本文详述《口腔种植数字化取骨植骨临床规范》团体标准的制定流程,并对其内容要点展开解读,为临床实践与学术研究提供参考。
[摘要]无牙颌种植即刻固定修复技术已被证明有与常规种植修复类似的成功率,但其仍存在一定技术敏感性。在口腔种植即刻固定修复领域,可重复的稳定颌位关系是修复体设计制作的前提,同时也可以节约椅旁戴牙及调验时间,并降低咬合相关并发症的风险。终末牙列患者全口种植手术后精准的颌位关系转移是种植支持咬合重建和功能修复的关键基础,也是当前种植支持式固定修复咬合重建领域的研究热点及难点。本文综述了种植即刻固定修复颌位关系确定与转移的流程及方法,以期为终末牙列患者种植固定修复的决策提供参考。
[摘要]目的”探讨单纯锥度固位种植体早期失败的相关危险因素,以期为临床工作提供理论指导依据。方法收集2021年1月—2024年6月就诊于南昌大学第四附属医院口腔科,植入单纯锥度固位种植体且病历资料完整的病例,分析患者相关因素(性别、年龄、吸烟史、高血压史、糖尿病史)、种植体相关因素(种植体长度、直径、表面处理)及手术相关因素(植入部位、种植时机、同期上颌窦底内提升术、同期骨增量术)对种植体早期失败的影响。采用单因素和多因素分析,探讨单纯锥度固位种植体早期失败的潜在危险因素。结果研究共纳入1681名患者的3533颗单纯锥度固位种植体,其中49名患者的53颗种植体发生早期失败,早期失败率在患者水平为 2.9% ,在种植体水平为 1.5% 。多因素分析显示,吸烟( OR=2.148 , P=0.021 )、下颌前牙区( OR= 3.669, P=0.006 )、上颌后牙区( OR=2.191 , P=0.033 )是单纯锥度固位种植体早期失败的危险因素。在单因素分析中,同期上颌窦底内提升术具有较高早期失败风险,然而在多因素分析中该影响不再明显( P>0.05) 。结论吸烟、下颌前牙区、上颌后牙区是单纯锥度固位种植体早期失败的危险因素,在术前治疗方案中应综合考虑。
[摘要]牙根意外进入下颌管是口腔外科拔牙术中的严重并发症之一,常直接影响下牙槽神经血管束结构与功能的完整性。本文围绕下颌管、下牙槽神经血管束、相关牙根的解剖学特征,分析牙根意外进人下颌管的高危因素及易发部位,阐述了术中牙根意外进人下颌管的临床表现与影像学特征、处理原则、手术方法及技巧、下牙槽神经损伤治疗及预后评估等。以期借此为临床医生面对牙根意外进人下颌管时提供参考,并提高手术成功率、减少手术并发症。
[中图分类号] R781.05 [文献标志码] A [doi] 10.7518/hxkq.2025.2025305 [摘要]前牙树脂充填修复技术因具有微创、美学效果佳等优势,广泛应用于临床诊疗。其短期疗效显著,但长期可发生修复体断裂、颜色变化等并发症,长期预后面临挑战。材料的选择、临床操作技术及患者相关因素均会影响修复的长期疗效。本研究对前牙树脂充填修复的长期预后进行分析,深入探讨影响其长期疗效
[摘要]目的探究龈沟液(GCF)中细胞外游离DNA(cfDNA)与牙周临床指标、牙龈组织及牙龈成纤维细胞(HGFs)表达DNA感受通路环磷酸鸟苷—磷酸腺苷合成酶(cGAS)—干扰素基因刺激因子(STING)的可能关联。方法收集健康者和牙周炎患者的GCF及牙龈组织,记录受试者全口牙周临床指标,包括菌斑指数(PLI)、出血指数(BI)、探诊深度(PD)、临床附着水平(CAL),定量龈沟液cfDNA浓度,分析其与牙周临床指标的相关性;采用免疫荧光、定量逆转录聚合酶链反应(RT-qPCR)分别检测牙龈组织中cGAS、STING、p-STING的分布,以及cGAS-STING信号通路关键分子cGAS、STING、抑制因子激酶(IKK)、核因子 (NF-κBp65)、白细胞介素(IL)-1β、IL-6、肿瘤坏死因子- ??a (TNF- ??a )mRNA的表达。应用健康组及牙周炎组GCF来源的cfDNA刺激HGFs,通过Westem blot及RT-qPCR检测细胞cGAS-STING信号通路关键分子的表达。结果牙周炎组GCF中cfDNA水平显著高于健康组,且cfDNA水平与牙周临床指标呈强正相关性。与健康组相比,牙周炎组牙龈组织中cGAS、STING、p-STING与HGFs标志物FSP-1的荧光共定位百分比显著增加,牙周炎组牙龈组织中cGAS、STING、IKK、NF-κBp65、IL- ?1β 、IL-6、TNF- ??a 的mRNA表达水平高于对照组;与对照组相比,健康组或牙周炎组GCF来源cfDNA体外刺激HGFs后,cGAS和p-STING的蛋白表达水平呈升高趋势,cGAS、STING、IKK、NF-KB p65、IL- 1β 、IL-6、TNF- σ?a 的mRNA表达水平均显著增高。相关性分析显示:牙龈组织取样位点cfDNA浓度与cGAS、STING、NF-κBp65、IL-6的mRNA表达呈正相关性。结论牙周炎患者GCF中cfDNA水平显著升高,且可能通过激活HGFs的cGAS-STING信号通路在牙周炎进展中发挥重要作用。
[摘要]目的探究负载了血小板浓缩生长因子(CGF)的聚己内酯(PCL)—聚乙二醇(PEG)支架对人牙周膜干细胞(hPDLSCs)黏附、增殖及成骨分化能力的影响。方法通过浸人及冻干法制备PCL-PEG-CGF复合支架,观察复合支架的显微结构并检测其机械性能及生物相容性。酶消化法培养hPDLSCs,并通过流式细胞术鉴定hPDLSCs。选取第三代hPDLSCs,分别通过CCK-8实验、4',6-二胱基-
[摘要]目的利用大麻素受体2(CB2)抑制剂和天疱疮血清共培养HaCaT细胞,探讨CB2抑制对HaCaT细胞桥粒黏蛋白3(DSG3)的影响。方法采用免疫组织化学染色观察天疱疮患者和正常受试者黏膜中CB受体表达,酶联免疫吸附实验(ELISA)检测天疱疮患者和正常受试者血清中CB2含量,对天疱疮患者血清CB2浓度与DSG表达进行相关性分析。CCK-8检测不同浓度AM630对HaCaT细胞的抑制作用,计算AM630对HaCaT细胞的半数抑制浓度( ΔIC50 )并作为抑制剂实验浓度。将正常受试者、天疱疮患者血清分别与完全培养液 1:1 比例共培养HaCaT细胞作为阴性对照组和天疱疮组,完全培养液培养的HaCaT细胞作为对照组,天疱疮组培养液稀释AM630至 IC50 浓度后培养的HaCaT细胞作为AM630组。实时荧光定量聚合酶链反应(PCR)、蛋白印迹(Westernblot)检测4组CB2、DSG3、 β -catenin基因和蛋白的表达。细胞解离实验观察AM630对HaCaT细胞黏附功能的影响。结果免疫组织化学染色显示天疱疮黏膜与正常黏膜组织中CB2表达差异有统计学意义( P< 0.0001),CB1表达差异无统计学意义。ELISA检测表明,正常受试者与天疱疮患者血清CB2的表达差异有统计学意义( P<0.001 )。天疱疮患者血清CB2表达与DSG3表达呈正相关( r=0.831 , P=0.003 )。CCK-8检测表明,AM630对HaCaT细胞的半数抑制浓度 IC50 为 。实时荧光定量PCR、Westernblot结果显示,天疱疮组CB2、DSG3表达升高, β -catenin表达降低,与AM630组差异有统计学意义( P< 0.05)。结论口腔黏膜天疱疮中CB2高表达,AM630抑制天疱疮引起的CB2、DSG3高表达及 β -catenin低表达,可为天疱疮治疗提供新的治疗靶点和思路。
[摘要]目的探索颌面部骨折术后内固定装置感染的独立风险因素,并基于合成少数类过采样技术(SMOTE)算法构建预警模型。方法选取2021年1月—2024年12月期间于南通大学附属医院口腔颌面外科进行诊治的颌面部骨折手术患者1104例为研究对象,根据患者术后是否发生内固定装置感染分为装置感染组(27例)与非装置感染组(1077例)。收集并分析2组患者的临床资料,运用单因素及二元Logistic回归分析方法筛选颌面部骨折术后内固定装置感染的危险因素,并进行Logistic回归分析,同时基于SMOTE算法改进数据集,构建改进数据集的预警模型,并对比验证模型的预测效能。结果1104例颌面部骨折术后内固定装置感染者27例,其发生率为 2.45% (27/1104)。年龄、糖尿病史、骨折严重程度及口腔卫生状况均为颌面部骨折术后内固定装置感染的危险因素( P 值均 <0.05 );原始预警模型P1的受试者工作特征(ROC)曲线下面积(AUC)为0.861,基于SMOTE算法的预警模型P2的AUC为0.882,P2模型的预测效能优于P1模型。DeLong检验结果显示,2种模型在AUC上的差异具有统计学意义( P<0.05, 。结论年龄、糖尿病史、骨折严重程度及口腔卫生状况均为颌面部骨折术后内固定装置感染的危险因素。本研究基于SMOTE算法构建的颌面部骨折术后内固定装置感染的预警模型具有较好的预测效能,医护人员可据此进行有效干预,以预判颌面部骨折术后内固定装置咸染情况,
[摘要]目的探讨血浆磷酸化tau217(p-tau217)在牙周炎与轻度认知功能障碍(MCI)间的中介效应。方法病例对照研究设计,选取2023年11月—2024年5月在山东第二医科大学第一附属医院神经内科确诊为MCI的患者为病例组(MCI组),以同期在体检中心招募的年龄及受教育水平相匹配的认知功能正常(CN)的志愿者为对照组(CN组)。收集研究参与者的一般人口学资料。采用北京版蒙特利尔认知评估量表
[摘要]目的构建基于结构—过程—结果模型的口腔门诊护理质量管理评价指标体系,为口腔门诊护理质量评价提供客观标准。方法通过文献查阅、多元主体访谈和专家会议,拟定口腔门诊护理质量管理评价指标初稿。采用德尔菲法,遴选并邀请全国15名医院感染管理、护理管理、口腔专科护理领域专家对初稿进行修改。结果2轮函询专家积极系数分别为 86.7% 、 92.3% ,权威系数分别为0.791、0.717,三级指标重要性、可行性均分均 ?4.333 ,变异系数均 ?0.150 ,肯德尔协调系数分别为 0.308 、0.184,均 P<0.05 。最终构建的口腔门诊护理质量管理评价指标体系包括一级指标3项、二级指标7项、三级指标22项、指标内涵69项,3项一级指标权重均为0.333,组合权重排名居前的三级指标分别为患者满意度(0.076,结果维度)、手卫生(0.061,结果维度)、椅护比(0.057,结构维度)及离职率(0.057,结构维度)。结论口腔门诊护理质量管理评价指标体系构建方法具有科学性和可靠性,可为口腔门诊护理质量管理水平的评价提供参考,促进口腔门诊护理质量的持续改进。
[摘要]目的利用机器学习算法构建苏州地区9岁儿童第一恒磨牙龋病预测模型,筛选危险因素。方法采用随机分层整群抽样的方法,在吴中区14个乡镇、街道的38所小学中随机抽取9岁在校学生进行口腔检查和问卷调查。采用Logistic多因素回归分析龋齿的危险因素。将数据集按 8:2 随机分为训练集及验证集,使用R4.3.1构建随机森林、决策树、极端梯度提升(XGBoost)、Logistic回归、轻量级梯度提升(LightGBM)5种机器学习算法,应用受试者工作特征曲线下面积(AUC)评估5种模型的预测效果。通过沙普利加和解释(SHAP)量化特征对龋齿预测模型的边际贡献。结果研究纳入符合标准的样本7225例,其中第一恒磨牙患龋率为 54.96% ,多因素Logistic回归分析显示,甜饮料、甜点心和糖果、零食频率、刷牙后睡前零食等与第一恒磨牙龋齿的发生存在关联( P<0.05) 。决策树、Logistic回归、轻量级梯度提升、随机森林、极端梯度提升这5种预测模型的AUC值分别为 75.5% 、 83.9% 、 88.6% 、 88.9% 、 90.1% 。对比独热编码后的变量,高频甜食(如甜点心糖果每天 ?2 次、母亲含糖饮食每天 ?2 次)与不良口腔卫生习惯(如刷牙后睡前常吃零食、刷牙不规律)的SHAP值为正。结论基于极端梯度提升算法构建苏州地区9岁儿童第一恒磨牙龋病的预测模型,具有较好的预测效果。高频甜食和不良口腔卫生习惯对第一恒磨牙患龋有强正向影响,是关键的驱动因素,可用于针对性干预措施的制定。
[中图分类号] R78[文献标志码] B [doi] 10.7518/hxkq.2025.2024469 [摘要]自体牙移植术是一种将患者自身牙齿移植到缺牙区的修复技术,通常采用第三磨牙来替代无法正常行使功能的磨牙,以达到“变废为宝”的目的。近年来,机器人手术辅助技术在乳腺癌、肝癌和骨科领域等得到了广泛应用,但其在口腔领域自体牙移植术的应用仍较为少见。本文报告了1例基于国产自主式口腔手术机器人辅
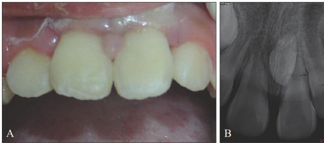
[中图分类号] R788[文献标志码] B [doi] 10.7518/hxkq.2025.2025169 [摘要]牙外伤是儿童口腔常见疾病。单一类型的年轻恒牙外伤经过及时处理,牙齿甚至牙髓的存活率较高,但复杂牙外伤或者外伤牙根尖处有相邻的埋伏多生牙,则预后不确定性较高。本文报道1例上颌年轻恒中切牙根折合并根尖区埋伏多生牙的病例,在行多生牙拔除和牙髓血运重建术后,长期随访治疗效果较好。 Tre
书籍名称:口腔诊疗必备数字化技术全流程详解 主编:刘峰 出版社:人民卫生出版社 内容简介:本书聚焦口腔诊疗前沿,深度解构全流程数字化技术体系。从数据采集、诊断分析到方案制订,系统性梳理每个关键环节,兼顾了临床效果与风险防控。内容涵盖:口腔数字化技术的发展与应用,口内数字印模技术,数字化美学的诊断与设计,数字化咬合诊断分析,牙体缺损椅旁修复数字化设计与切削,牙列缺损椅旁数字化固定修复,美学区种
书籍名称:口腔种植临床解剖学 主编:邹多宏 出版社:辽宁科学技术出版社 内容简介:口腔种植学是过去几十年口腔医学领域发展较快的一个专业。临床上,只有通过对颌面部解剖学细节的准确把握,才能避免种植手术对神经、血管等周围组织造成不必要的损伤,同时可以优化手术方案,提高手术的精准性、安全性及成功率。所以,掌握颌面部与临床种植相关口腔解剖结构,深刻理解解剖结构及其空间关系,是每一位准口腔种植医生都需
书籍名称:美学区贴面修复中的定深与控厚 主编:于海洋出版社:人民卫生出版社 内容简介:瓷贴面临床操作的难点为如何控制深度使之足够且能位于牙釉质内。本书基于目标修复体空间理论,首次提出了数字引导的瓷贴面定深与控厚方式,介绍了瓷贴面预备深度与瓷贴面厚度的精准设计与控制,从而实现瓷贴面的精准微创修复。本书从术前分析设计到术中临床实施,系统且详细地讲解了瓷贴面修复定深与控厚的相关理论与关键技术。根据瓷
书籍名称:人工智能在口腔领域的应用原著:Kaan Orhan,Rohan Jagtap主译:金作林,翟广涛,牛丽娜出版社:人民卫生出版社 内容介绍:近年来人工智能发展迅速,在各个领域中均发挥了重要的作用。口腔行业是处在飞速发展中的行业,各种新技术不断革新,人工智能正在以多种方式改变口腔行业,从提高诊断速度和准确性到治疗精度和疗效。本书籍详细讲述了人工智能的发展现状,对口腔医学各个领域,包括牙体牙
书籍名称:单颗后牙种植修复决策路径及操作实践 主编:陈泽涛,黄宝鑫出版社:人民卫生出版社 内容简介:本书基于口腔种植学的基础与临床研究,全面地阐述了口腔种植的基础理论与临床实践。在基础理论方面,重点强调了与种植临床密切相关的种植摄影学、种植影像学、种植材料学、种植生物力学基础、种植药物学、种植美学研究成果与进展。在临床实践方面,详细阐述了口腔种植的临床程序,以临床诊疗过程为主线,囊括了口腔种植
(以下按姓氏汉语拼音排序) 顾问:郭传 王松灵 俞光岩 张志愿 赵铱民周学东 主编:叶玲 副主编:边专陈谦明 蒋欣泉金岩李铁军 田卫东于海洋 常务副主编:王晴 常务编委:陈嵩程磊 韩向龙 江潞 李继遥 罗恩 潘剑 汤亚玲王剑 袁泉 赵行 编委 白丁 白玉兴 边专 蔡志刚 陈发明 陈江 陈莉莉 陈谦明陈嵩 陈万涛 陈宇 程斌 程磊 邓旭亮 段胜仲 樊瑜波房兵 傅柏平 葛少华 郭维华 郭伟 韩
1《华西口腔医学杂志》是国内外公开发行的口腔医学专业学术性刊物,双月刊。其主要任务是报道我国口腔医学工作者在防病治病、科学研究及教学等工作中取得的成果、经验及动态等,以广大口腔医师为主要读者对象,为促进我国口腔医学事业的发展服务。 2文稿包括专家共识、专家论坛、特约述评、基础研究、临床研究、专栏、方法介绍、临床病例和新技术等。 3来稿注意事项 3.1来稿应具有科学性、先进性、可读性。文稿务求