摘要:为揭示白鹤滩水电站坝区强降水时空分布特征及灾害风险差异,基于白鹤滩坝区新田站2012\~2022年、马脖子站2014\~2022年、荒田水厂站2015\~2022年、上村梁子站2017\~2020年逐小时降水数据,从雨量、雨强、频率和贡献率等方面对坝区短时强降水、暴雨以及极端降水事件进行了全面分析。结果表明:白鹤滩水电站坝区汛期降水空间分布不均,马脖子站汛期累计雨量最充沛,上村梁子站汛期累计雨量最少。坝区各站短时强降水在7月达峰值,多发生在夜间,雨量后半夜达到峰值,雨强则在傍晚前后和午夜前较大。坝区暴雨在9月最频繁,降水量亦在后半夜达到峰值,比短时强降水发生时间滞后 2h 左右。极端降水方面,上村梁子站小时和日尺度各百分位极端降水阈值较低,达标强度和贡献率较高;马脖子站小时降水强度和贡献率较低,但日降水阈值和强度均较高。
摘要:为探究鄱阳湖流域极端降水的时空变化规律,基于 1961~2022 年流域内气象站点的逐日降水数据,选取10个极端降水指数,采用主成分分析法构建极端降水综合评价函数,据此对各站点进行评分与排序,并利用K-means聚类分析揭示其空间分布特征。结果表明: ① 流域内多数站点的极端降水指标呈上升趋势,而南部部分站点呈下降趋势;除持续干燥指数(CDD)外,北部地区的各项指标历年平均值普遍高于南部。② 各极端降水指数之间具有较高的相关性,主成分分析提取的3个主成分累计方差贡献率达 96% ,有效反映了极端降水的主要特征。 ③ 聚类分析将站点划分为3类,其中低值区主要分布在流域南部,高值区集中在东北部,分类结果与实际观测数据具有较高的一致性。
摘要:水文资料整编是水旱灾害防御、水资源管理等领域的基础性工作,对保障水文数据可靠性、完整性与可用性具有重要意义。系统梳理水文资料整编时效性、方式、方法及标准规范等方面的发展历程,提出未来水文资料整编可在时效性上实现实时整编,在方式上走向智能化,借助AI技术探索流量智能推求新路径;同时,水文预报、监测与整编将深度融合,依托物联网、数字孪生等技术形成全链条智能化体系,为数字孪生水利、“四预”能力提升及水文水资源科学研究与管理决策提供支撑。
摘要:为提升贵州省水资源利用水平,基于 2018~2023 年全国及贵州省的用水效率指标数据,采用描述性统计与对比分析法,揭示了工业与农业用水效率变化趋势及气候影响因素。结果表明: ① 贵州省农田灌溉水有效利用系数逐年上升,农业用水效率持续提升,但贵州省数值仍低于全国平均水平。 ② 贵州省耕地实际灌溉亩均用水量总体呈下降趋势,气候变化对其影响显著;降水增多、日照减少则亩均用水量下降,反之则增加。 ③ 贵州省万元工业增加值用水量逐年降低,工业用水效率不断提升,其中极端干旱天气促使企业强化节水措施,对2022年后贵州省工业用水效率反超全国平均水平起到了推动作用。
摘要:三峡水库运行显著改变了坝下游水沙条件,导致荆江河段深泓持续调整。为探明三峡水库蓄水运行后荆江河段深泓的调整过程和规律,基于 2003~2021 年162个断面实测数据,对比分析了深泓高程的时空演变规律。结果表明:三峡水库运行以来,荆江深泓总体冲刷的年均速率为 -0.08±0.28m/a ,其中 2014~ 2019年冲刷最强,达到 -0.18±0.51m/a,2019 年后受大洪水事件影响,深泓高程整体转为淤积(年均变化0.27±1.08m/a ),但是否发生趋势性转变有待跟踪研究。空间上深泓变化异质性显著,公安段的深泓在2007年后变化较小,石首段冲刷强度最大,监利段冲淤交替,枝江段后期冲刷加剧。研究结果揭示了长江中游河床演变过程中“冲刷—落淤—再冲刷—再落淤”的链式响应规律,对于理解大型冲积河流的纵向泥沙输移过程具有重要理论意义,可为长江中游防洪与航道治理提供科学依据。
摘要:为研究深埋复杂多岩层地质条件下的地下工程地应力场,以湖北大冶抽水蓄能电站为例,分析其地应力场分布与隧洞围岩抗水力劈裂能力。通过水压致裂法与应变解除法开展现场地应力综合测试,获取主应力值、方位角等关键参数;结合综合测试结果与地质条件反演获得空间地应力场,系统分析输水线路轴线应力分布规律;并基于反演成果对地下洞室群轴线的布设进行了评价,同时重点分析输水线路轴线部位的抗水力劈裂性能。结果表明:地下洞室群区域最大主应力为 10.4~11.3MPa ,最大水平主应力为 7.7~8.1MPa ,属于中—低等应力水平,在岩层分界部位应力分异较为明显;最大水平主应力方向与地下洞室群轴线方向呈中小角度相交,对围岩稳定有利;引水隧洞各区段的抗水力劈裂安全系数均超1.1,满足抗水力劈裂要求,可以采用普通钢筋混凝土衬砌方案。
摘要:针对湖北省宜昌市长阳县鸡公岩危岩带多年来常有落石发生,威胁公路和清江航道安全的问题,基于无人机摄影和现场调查数据,采用RocFall和RockfallAnalyst软件模拟落石的运动轨迹,并根据熵权法得到相关因素权重,通过多重因素叠加分析得到该危岩带危险性分区图,从而提出修建明洞的防护措施。结果表明:该危岩带主要的破坏模式为坠落式破坏,危岩带中东部大部分落石会直接撞击公路,其余则跃过公路平台,滚入清江中;西部大部分落石则会在植被覆盖区域停止运动,未对公路来往人员及车辆造成威胁。中东部近邻公路坡度较陡区域属于极高风险区,因此在该区域修建顶部具有缓冲层的明洞。通过采取防护措施前后的模拟结果对比,验证了该措施可以有效阻挡落石,保证公路和清江航道的安全。
摘要:引大济岷工程位于巴颜喀拉块体东南边界“Y"字形交汇区的核心地带,区域地形高差大,新构造运动活跃。为解决该工程抗震、抗断问题,以地质勘察和地震安评成果为基础,根据地形地貌特征,物探、钻探、槽探数据、历史地震事件等判释五龙、双石-大川、大邑、蒲江-新津断裂等同工程相交的活动断裂;结合地震破裂长度与震级间关系和定量类比、滑动速率等,估算4条活动断裂的潜在震级和最大突发位移量。结果表明:最大潜在地震震级7.68级,100a最大水平位错 3.27m ,采取增大隧洞衬砌厚度与配筋、减小结构缝间距和管道设置伸缩节的活断层防治方案。研究成果可为类似工程借鉴。
摘要:长江口是中国最大的潮汐径流耦合型河口,险工段水下地形变化剧烈,迫切需要高精度、全覆盖、高效率的长江口险工段水下测深技术。传统单波束效率低、多波束系统安装繁琐且在复杂地形存在盲区,不能满足监测需求。以苏通大桥桥墩冲刷区与太仓港码头前沿两处典型险工段为例,将挪威NorbitiWBMS集成多波束系统与丹麦Reson SeaBat7125系统进行同船同步测量对比验证,分别从内符合、外符合精度及工程可实施性3个维度评价NorbitiWBMS的精度与可靠性。研究表明,NorbitiWBMS在长江口复杂水动力、高浊度、强扰流环境下可实现“同精度、高效率、全覆盖”的水下地形测量。研究成果可为河口治理、航道维护与生态监测提供新的技术路径。
摘要:为探讨三维激光扫描技术在水工隧洞变形监测中的应用,解决传统监测方法在复杂三维空间中的局限性,提升监测精度和效率,以浙江省缙云县潜明水库引水工程黄坛隧洞为研究对象,采用三维激光扫描技术采集多期高精度点云数据,通过构建切面中心点并进行中心线对比分析,系统研究隧洞的变形特征。结果表明:两处切面位置的几何中心在水平和垂直方向上相对变化量的绝对值均不超过 1mm ,各期隧洞中心线与第一期中心线在各方向上的偏角绝对值均控制在10arcsec以内,对应的位移偏差不超过 1mm 。三维激光扫描技术能够实现大范围、高精度的隧洞变形监测,有效克服了传统方法的局限性,为水工隧洞变形监测提供技术支撑。
摘要:为研究不同簸箕形进水流道形式对水泵水力性能的影响,设计了3种簸箕形进水流道方案,基于CFD软件 k-ε 湍流模型进行数值模拟,选择最佳进水流道对水泵装置整体进行模拟,并通过模型试验对比分析了不同叶片安放角度下的水力特性,验证进水流道设计的合理性。结果表明: ① 泵装置在设计扬程为3.70m,流量为 5.38m3/s 时,叶片的最佳安放角度为 0° ,效率为 73.80% ,临界空化余量为 7.26m ② 最高净扬程4.70m ,水泵流量为 5.04m3/s 工况下,效率为 76.58% ,临界空化余量为 7.18m;③ 在不同的叶片角度下,水泵装置模型在净扬程约 0.7m 至进入马鞍区前平稳运行; ④ 叶片脉动振幅差异较小,水压力脉动对机组运行无显著影响,突出了最佳簸箕形进水流道的优势。
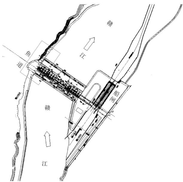
摘要:为探索适应多变幅水位条件下鱼类洄游要求的多流态鱼道池室结构,以赣江象山枢纽鱼道为研究对象,采用三维数值模拟和物理模型试验的方法,将传统竖缝式鱼道隔板调整为孔板溢流结构,对鱼道池室水力特性进行研究。结果表明:在低水位运行时,竖缝溢流式鱼道为单一竖缝结构,满足该河段低水鱼类要求;物理模型试验中,在高水位运行时,竖缝整体流速为 0.8~1.2m/s ,溢流孔流速为 0.8~0.9m/s ,同时满足不同水深鱼类过流要求。研究成果可为类似竖缝式鱼道设计提供参考。
摘要:针对水利水电工程中库岸边坡和地下洞室饱水岩体易受渗流-应力耦合作用而发生水力劈裂的工程灾害问题,基于断裂力学理论,采用能量释放率方法探讨饱水岩体裂隙在渗流-应力耦合作用下的I型断裂扩展机制。通过对比裂隙尖端应力强度因子与材料断裂韧度,系统计算了不同工况下的临界水压力及起裂角规律。研究表明:随着侧压系数增大,临界水压力显著降低,导致岩体更易发生压致劈裂破坏,同时起裂角呈现明显正相关增长,但裂隙长度对起裂角基本无影响。深度效应呈现双模态特征:当侧压系数小于1时,临界水压力随深度增加而增大,且随裂隙倾角增大呈现先升后降趋势;当侧压系数超过1时,临界水压力随深度持续减小,其随裂隙倾角变化呈现先减后增的非单调特征,并伴随压力值由正转负再转正的规律。负压阶段的出现将驱动岩体孔隙水向裂隙汇聚,形成水力劈裂的正反馈机制,从而加速裂隙的破坏进程。
摘要:针对双碳背景下高土壤电阻率区域电站建设受环保红线政策制约,导致传统降阻措施(如外引接地极、换土法)应用受限的问题,研究在电站红线范围内的有效降阻方案,以确保电站安全稳定运行。以某500kV 高土壤电阻率电站为研究对象,利用CDEGS仿真软件建立其接地系统模型。通过仿真对比分析了增加垂直接地极、构建立体地网、利用自然接地体以及综合多种措施等不同降阻方案对接地电阻、接触电压和跨步电压的影响。结果表明:单独使用垂直接地极降阻效果有限;立体地网能显著降低接触电压与跨步电压,但对总接地电阻改善不大;利用自然接地体能有效降低接地电阻,但对改善接触和跨步电压效果一般;将立体地网与利用自然接地体相结合的综合降阻方案效果最为理想,能够使电站的接地电阻、接触电压和跨步电压均满足安全设计规范要求。研究成果可为类似区域的电站接地系统设计提供参考。
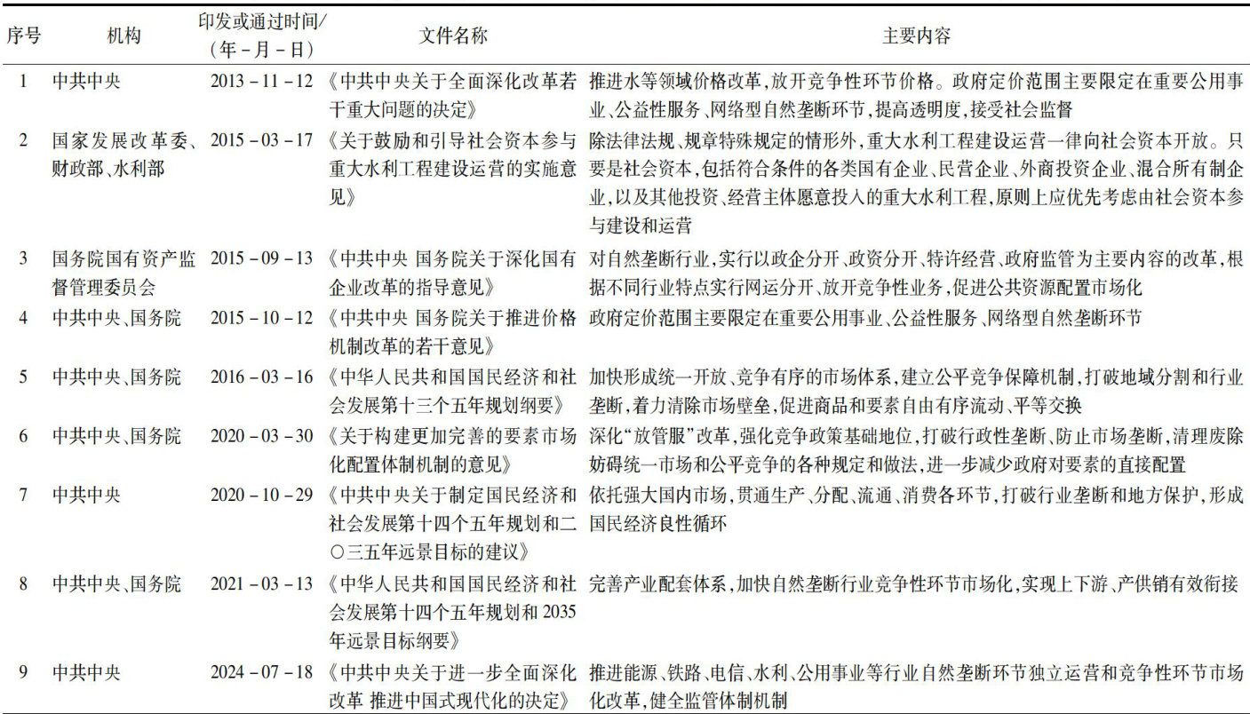
摘要:当前中国正处于转变经济发展方式的关键阶段,而水利行业在保障国家经济安全和社会稳定等方面发挥着重要作用,对其进行自然垄断环节与竞争性环节的分离改革,已经逐渐成为提升水资源利用效率、促进经济社会可持续发展的迫切需求。通过梳理中国从计划经济向市场经济转变过程中水利行业相关政策的演变历程,探讨了水利行业自然垄断环节独立运营和竞争性环节市场化改革路径。结果表明:当前水利行业的改革在分离路径、改革观念、监管机制协同性与适应性,以及市场化运营等方面还有进一步提升空间。为此,从明确环节界定、树立正确的改革理念、健全监管机制以及完善竞争性环节市场化运营策略等方面提出了具体的改革建议。
摘要:为及时对汉江下游水华做出预警、探究汉江水华的驱动因素及保护水质,构建长短期记忆神经网络模型模拟汉江下游仙桃水文站附近水体的叶绿素a浓度变化过程,通过情境分析评估水华发生期间氨氮、总磷、水温、流量、气温变化对水体中叶绿素a浓度的影响。结果表明:长短期记忆神经网络模型可较好地模拟叶绿素a浓度变化;水体中氨氮、总磷浓度与叶绿素a浓度呈显著正相关关系,流量与叶绿素a浓度呈显著负相关关系,叶绿素a浓度随水温升高呈先增后减的单峰变化趋势,而随气温升高则表现为先增强促进、后影响减弱、最终再次促进的非线性响应关系;情境分析中,气温、水温和流量变化对水体中叶绿素a浓度变化的影响相对较大。研究成果可为汉江下游水华预警与防治工作提供参考。
摘要:为了对广东省的土壤侵蚀状况进行定量分析,并揭示其空间分布格局和时空变化趋势,对广东省2000~2020 年的水土流失进行了量化和演变分析。利用广东省的降雨、土壤、地形、植被和土地覆盖数据,基于RUSLE模型估算广东省逐年的土壤侵蚀模数,对2000,2005,2010,2015年和2020年等关键年份的土壤侵蚀强度进行评估,利用Sen趋势分析法结合M-K显著性检验研究土壤侵蚀模数时空变化规律。结果表明:广东省水土保护情况整体良好,年均土壤侵蚀总量为 7.37×107t/a ,土壤侵蚀强度以微度为主,大多位于珠三角平原和粤西平原地区,主要呈块片状和点块状分布。 2000~2020 年间,广东省水土流失变化趋势以稳定不变为主,面积占比为 69.39% 。至2020年,广东省东部地区土壤侵蚀强度明显下降,由轻度及以上等级转变为微度。研究成果可为广东省水土保持和生态环境建设提供参考。
摘要:为全面评价沅江流域河流健康状态,探究其现状分布特征,以沅江干流及其主要一级支流(水、酉水)为研究对象,分别建立河流健康评价指标体系,分析河流健康状况,并采用主成分分析法识别了影响河流健康的主要因子。结果表明,上述3条河流各个评价河段得分基本高于或接近80分,总体健康状况良好且上下游差异较小。河流纵向连通指数、底泥污染状况、鱼类保有指数、水生植物群落状况、大型底栖无脊椎动物完整性指数、防洪达标率等指标对沅江流域河流健康状态影响较显著。研究成果与实地调研结果相符,可为沅江流域乃至整个湖南省河流管理保护、水资源开发利用、水生态修复等提供理论支撑。
摘要:为探究云南信房水库浮游植物群落与理化指标的动态关系,于2021年1月至2023年12月开展月度采样,采用显微镜技术鉴定浮游植物群落结构,结合理化指标测定,利用Shannon-Wiener多样性指数、Pielou均匀度指数及Pearson相关性分析评估生态状况及影响因子。结果表明: ① 共鉴定浮游植物6门33属,蓝藻门 (27.27% )绿藻门( 42.42% )和硅藻门( 15.15% )为优势类群; ② 浮游植物细胞密度年均值为40.70×104 cells/L,呈现秋季 > 夏季 > 冬季 > 春季的季节性规律; ③ 多样性指数 H=2.21 和均匀度指数 J= 0.61,信房水库浮游植物群落整体稳定性较高,但相对于其他藻类,蓝藻长期占据细胞密度优势,其季节性爆发可能引起富营养化风险; ④ 浮游植物密度与高锰酸盐指数( CODMn )、叶绿素a呈显著正相关( ,与pH、硫酸盐呈极显著正相关( ∣p<0.01? 。研究成果可为水库生态健康评估及管理提供参考。
摘要:为解决水电工程三维场景数据多源异构、多精度并存、数据量大,且单一构建手段及图形引擎不能满足多级、多精度三维数字化应用需求的问题,融合Unreal Engine、Unity3D、BIM及GIS等技术的特点,提出了以需求为导向的水电工程三维场景分级分类构建方式,并探讨了多源三维数据融合的技术路线。在此基础上,形成以不同三维图形引擎为主体的场景应用技术方案,并根据不同类型三维图形引擎的数字化场景呈现特征,提出多图形引擎自适应融合的技术方法,实现满足轻量化高效应用需求的三维场景构建与应用,有效解决水电工程全场景三维数字化应用的难题。工程应用表明,该方法显著提升了数字化模型的实用性与交互性,提高了三维场景的调度显示效率,为智慧水电建设提供了技术支撑。
近年来,随着各项生态保护措施的推进,黄土高原植被逐渐恢复。植被恢复过程中,黄土高原下垫面特征和地表产流机制是关系水土治理的重点问题,但现有研究对于黄土高原地表产流机制是否可能发生转变缺少基于物理的探索与判断。以野外踏勘采样实测为基础,结合数值模拟方法,按照“预模拟一实测一再模拟”的研究思路,旨在对黄土高原植被恢复过程中地表产流机制的可能性转变进行探索研究。首先,利用数值模型探究黄土高原典型小流域下
近日,世界银行首次发布全球水资源监测报告《大陆干涸:未来人类共同的威胁》(ContinentalDrying:AThreattoOurCommonFuture)。报告对全球淡水资源状况进行了全面分析。大陆干涸是指大面积陆地长期可用淡水资源量减少。报告强调了大陆干涸对生态系统、经济发展及全球稳定造成的破坏性影响。 报告显示,全球每年损失的淡水总量高达3240亿m3 ,相当于欧洲最大几条河流年径流量
美国威斯康星州政府将拨款超过4.84亿美元,用于82个市镇的污水和雨水基础设施改善项目。资金将通过“清洁水基金计划”(CleanWaterFundProgram)进行分配,旨在为地方政府的水质改善项目提供低息贷款和财政援助。此次投人将优先考虑规模较小及经济相对较弱的社区,重点解决基础设施老化、磷减排要求不达标和系统可靠性不足等问题。 总拨款中的4.38亿美元将以补贴贷款形式发放,4600万美元以
NatureSustainability Published:O9 January 2026 DOI:10.1038/s41893-025-01693-8 近期,针对淡水生态系统危机持续加剧的问题,许多国家都为淡水保护设定了宏大的目标。然而,由于缺乏综合性数据库与一体化框架,目前无法准确评估淡水保护现状及确定未来保护的重点,难以达成保护目标。通过梳理美国联邦、州、原住民部落及私人所有的保护机
北极地区河流在漫滩区迁移过程中,会大量释放冻土中的二氧化碳,但对于区域气候变暖背景下北极河流迁移速率会加快还是减慢,尚无一致结论。研究重建了1972~2020年北极与亚北极河流的迁移速率模型,涵盖河流总长度约1 500km 范围内不同规模河道与漫滩环境。结果表明:过去50a来,位于较温暖、冻土分布非连续区域的河流迁移速率普遍加快,而位于较寒冷、冻土分布连续区域的河流迁移速率普遍减缓。研究揭示了
成果概况 金沙江乌东德水电站皎平渡大桥工程地质勘察技术由及联合完成。针对桥址区地震烈度高、地形高陡、地层岩性复杂,以及河床深厚覆盖层取样难、高陡边坡稳定评价难、破碎岩体参数取值难等工程地质勘察核心难题,运用无人机测绘、原位测试、三维数值模拟等先进技术手段,研发了适宜覆盖层与破碎岩体的高效钻进及原状取样技术、高陡边坡稳定识别评判成套技术、破碎岩体原位测试及参数取值技术等创新成果,实现了深厚覆盖层原