同学们,今天让我们一起穿越时空,化身东汉历史的小小见证者,认识这个王朝从兴盛到衰落的故事。 1 第一站:洛阳城的早晨——见证“光武中兴”(东汉初年) 场景:你站在东汉都城洛阳的大街上,晨光熹微,商贩们推着小车叫卖,路边的农民扛着锄头哼着歌,孩子们在巷口追逐打闹。一位白发老人对你感叹:“自从光武皇帝定都洛阳,这日子可比王莽那会儿好多啦!” 任务1:你拉住一位卖布的大叔,询问:“大叔,现在日子好
“失之东隅,收之桑榆”出自《后汉书·冯异传》,与东汉将领冯异征讨赤眉军的经历有关。 公元27年,冯异奉刘秀之命攻打赤眉军。初战时,赤眉军佯装战败设下埋伏,冯异的先锋部队损失惨重,这便是“失之东隅”——“东隅”原指日出之处,此处引申为初期失利。 冯异并未气馁,他重整军队,总结教训。后来,他利用赤眉军的轻敌心理,让士兵换上与敌军相同的服装,在敌军疲惫时突袭。赤眉军难辨敌我,陷入混乱,最终八万多人
课标导览 ●了解西汉末到东汉的政治、社会动荡。 拓展延伸 王莽改制 王莽(前45年—23年),字巨君,西汉末年外戚出身,后篡汉建立“新朝”,成为中国历史上颇具争议的改革者。 西汉末年,土地兼并严重,流民四起,社会矛盾尖锐。王莽凭借外戚身份逐步掌握朝政,于公元9年废汉自立,改国号为“新”,随即推行一系列激进改革,史称“王莽改制”。其核心措施包括:恢复“井田制”,将土地收归国有,禁止私人买卖
课标导览 ●了解张骞通西域、“丝绸之路”的开辟。 【参考答案】 新疆 张骞 丝绸之路 长安 东西方 海上丝绸之路 西域都护 新疆 西域 班超 甘英 图中有史 识读秦汉形势图 (1)从图一中能了解到的重要历史信息: 秦朝定都咸阳;修筑长城;修建灵渠;疆域四至;实行郡县制等。 (2)与秦朝疆域相比,西汉疆域出现的变化:疆域扩大,向西域拓展。 出现这一变化的原因有:汉武帝反击匈奴,
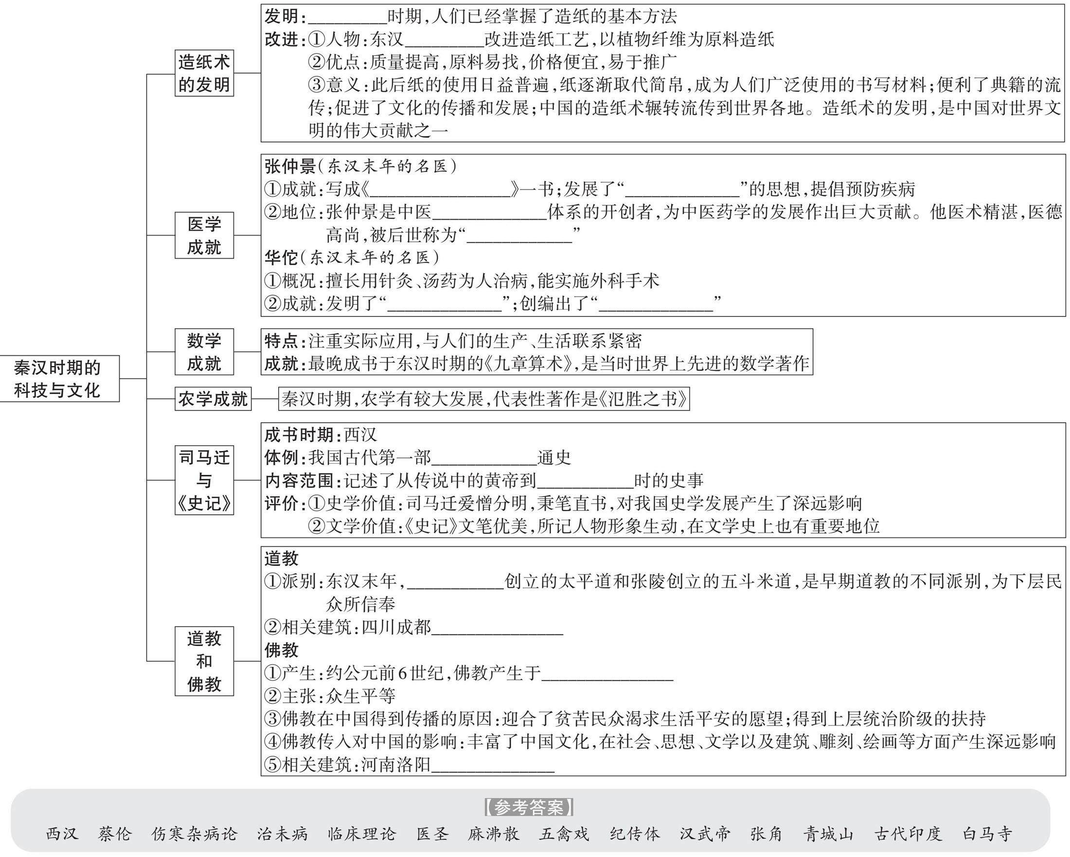
课标导览 ●通过了解西汉末到东汉的政治、社会动荡,了解佛教传入和道教产生的背景。 ●知道这一时期的重要文化和科技成就,如司马迁与《史记》、蔡伦与造纸术、张仲景与《伤寒杂病论》、华佗的故事等。 【参考答案】 西汉 蔡伦 伤寒杂病论 治未病 临床理论 医圣 麻沸散 五禽戏 纪传体 汉武帝 张角 青城山 古代印度 白马寺 拓展延伸 1. 造纸术的发明给社会文化和人们生活带来的好处 (
课标导览 ●了解三国两晋南北朝时期的政权更迭和区域开发。 参考答案 袁绍 统一北方 孙刘联军 三国鼎立 曹丕 成都 吴国 翻车 诸葛亮 孙权 随堂练习 一、单项选择题 1. 在《三国志》中,关于曹操将汉献帝接到许县的这一历史事件有不同记载。《三国志·魏书·武帝纪》记载为“奉天子以令诸侯”,《三国志·魏书·毛玠传》记载为“奉天子以令不臣”,而《三国志·蜀书·诸葛亮传》记载为“挟天子以令诸
课标导览 ●了解三国两晋南北朝时期的政权更迭、人口迁徙和区域开发。 参考答案 司马睿 王与马,共天下 祖逖 宋 陈 建康 南朝 劳动力 生产工具和生产技术 建康 拓展延伸 1. 南朝的历史作用 南朝是继东晋之后,由汉族在南方建立起来的四个王朝的统称。虽然南朝的四个政权各自存在都只有几十年,但作为汉族政权在南方的统治,为汉族文化在秦岭—淮河以南地区的传播作出了贡献,同时在南方兴起了建康、
课标导览 ●通过了解三国两晋南北朝时期的政权更迭和北魏孝文帝改革、人口迁徙和区域开发,认识这一时期民族交往交流交融的历史特点及其对中华民族发展的意义。 参考答案 十六国 前秦 东晋 北方 鲜卑族 洛阳 汉语 汉服 民族交融 北周 各族的大交融 中华民族 隋唐 重难突破 1. 淝水之战中前秦失败的原因及启示 (1)原因 ①从前秦方面看:苻坚骄傲轻敌;前秦军队内部有民族矛盾,军心不齐,指
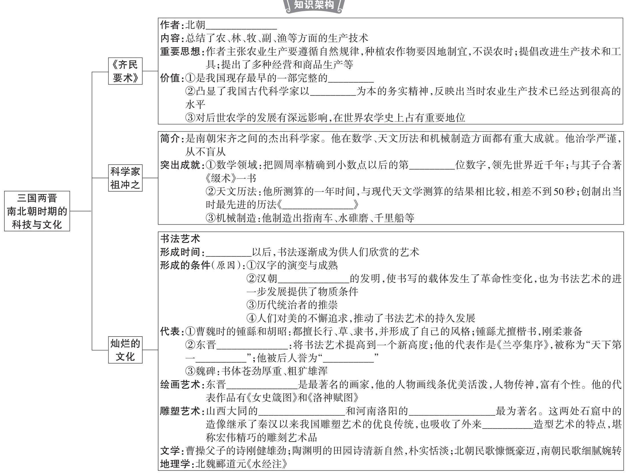
课标导览 ●通过了解这一时期的科技和艺术成就,如祖冲之的数学成就,认识传统文化的继承与创新。 参考答案 贾思勰 农书 民生 七 大明历 东汉 造纸术 王羲之 行书 书圣 顾恺之 云冈石窟 龙门石窟 佛教 重难突破 魏晋南北朝时期科技文化获得发展的历史条件 (1)魏晋南北朝是政权分立与民族交融的时期,各民族之间大规模的交融促进了经济文化等领域的交流,丰富了中华民族的精神文化。 (2)北
一、单项选择题 1. 下面是某同学制作的中国古代朝代更替表(部分),空白处政权的建立者是( ) A. 嬴政 B. 刘邦 C. 王莽 D. 刘秀 2. 据《后汉书》记载,东汉初期,人口和垦田的数目有所恢复,出现了“天下安平,人无徭役,岁比登稔,百姓殷富,粟斛三十,牛羊被野”的情景。这一局面历史上称为( ) A. 文景之治 B. 汉武盛世 C. 王莽改制 D. 光武中兴 3. 东汉初年,
一、单项选择题 1. 西汉一位名人被誉为“中国走向世界第一人”,他先后两次出使西域,加强了汉朝与西域各国的联系。这位“凿空”西域的使者是( ) A. 张骞 B. 甘英 C. 霍去病 D. 班超 2. 古籍《述异记》载:“苜蓿本胡中菜也,张骞始于西域得之。”《本草纲目》载:“张骞使西域,始得大蒜种归。”这说明张骞出使西域( ) A. 建立了发达的驿站 B. 促进了西域发展 C. 推动
一、单项选择题 1. 考古界在玉门关遗址发现了西汉墨书麻纸,而据《后汉书》记载,蔡伦用树肤、麻头及敝布、渔网以为纸。对此理解正确的是( ) A. 麻纸是中国最早的书写材料 B. 西域造纸工艺领先全国 C. 东汉蔡伦进一步改进造纸术 D. 造纸术经丝绸之路西传 2. 张仲景任长沙太守期间,择定每月初一和十五两天大开衙门,坐堂应诊,把脉开方,这就是“坐堂大夫”的由来。张仲景撰写的医学巨著是(
一、单项选择题 1. 某个朝代开国伊始,就形成了所谓“王与马,共天下”的政治格局,这样的君臣共享天下的局面,也是其政治特征。这个朝代是( ) A. 东汉 B. 西晋 C. 东晋 D. 北魏 2. “南朝四百八十寺,多少楼台烟雨中”这句诗选自唐代诗人杜牧的《江南春》。其中的“南朝”指( ) A. 南北朝 B. 魏、蜀、吴 C. 东晋 D. 宋、齐、梁、陈 3. 追本溯源,客家先民首次
一、单项选择题 1. 许多成语典故蕴含着历史信息。下列成语与淝水之战有关的是( ) A. 卧薪尝胆 B. 纸上谈兵 C. 三顾茅庐 D. 草木皆兵 2. 黄河流域是中华文明的发祥地,三国以前,一直是中国政治、经济中心。魏晋南北朝时期,这一地区社会动荡,战乱频繁,但也出现过几次短期的统一。下列曾统一过黄河流域的少数民族政权有( ) ①曹魏 ②前秦 ③西晋 ④北魏
一、单项选择题 1. 文献阅读是中学历史学习的重要方法。阅读文献《魏晋南北朝黄河中下游地区的水稻种植》时,对当时水稻撒播的时间有所疑惑,可以查证的书籍是( ) A. 《伤寒杂病论》 B. 《齐民要术》 C. 《史记》 D. 《九章算术》 2. 《齐民要术》是我国现存最早的一部完整的农书,“齐民”“要术”原来的意思是指平民百姓的谋生方法。这反映出作者具有( ) A. 不畏艰难险阻的探索
1. (2025·广东)西汉时,权贵不乏起家卑微者,皇后也有平民出身者;但东汉时,地方政权在一定程度上由当地豪强大族控制,皇后也多出身高官将相之门。这一变化反映了东汉( ) A. 官僚机构复杂 B. 礼教秩序瓦解 C. 选官制度完善 D. 门第观念渐浓 2. (2024·重庆B卷)如图所示为我国古代劳动者利用杠杆原理进行谷物加工的场景:左边3人扶在栏杆一头,借用身体下压的力量,启动杆头,达
眼睛如同弯月,笑容蓄满一池秋水,两颗凸出的苹果肌,仿佛熟透的冬枣,构成我可爱的面容。人们叫我说唱俑,虽然无名无姓。咱可是国家博物馆里的大明星。 我是东汉时期四川盆地的说唱艺人,左手持鼓,右手握棒,演出即将进入高潮。我头往前伸,后背拉成一张弓,腿部韧带受到拉扯,高高抬起,露出宽大扁平的脚底板。我正要瞬间发力,逗翻场下所有观众。 我这样的人在四川非常普遍,读书人叫我们“俳优”,就是现在的演艺圈人士
东汉中期以后,外戚与宦官在不断地争夺权力的斗争中,都拉拢一批官僚为帮手,形成朋党。但官僚士大夫中也有一批独立不羁,不随波逐流的人,他们品评人物、抨击时弊,号称“清议”。他们是中国历史上有名的清流,顾名思义,比喻他们的品行清白如山涧水流,能激浊扬清,他们标榜正义,不避权宦,抨击奸邪,如同火山喷发的滚滚岩浆,在东汉后期,形成巨大的舆论洪流,其影响所及上至庙堂,下至民间,刺激着东汉王朝最敏感的神经,激扬
1 第一幕:诗路黄沙——古诗词中的西域 情境:班内举办“边塞诗会”,同学们吟诵出以下诗句: 羌笛何须怨杨柳,春风不度玉门关。 ——唐·王之涣《凉州词》 劝君更尽一杯酒,西出阳关无故人。 ——唐·王维《送元二使安西》 轮台九月风夜吼,一川碎石大如斗,随风满地石乱走。 ——唐·岑参《走马川行奉送封大夫出师西征》 第二幕:持节西行——张骞拜别汉武帝 情境:分析完西域的环境特征后,你想起
东汉洛阳的文书房内,年轻的班超日日俯身抄写官文,墨迹未干,心志已远。他不甘于笔墨生涯的平静,慨然掷笔长叹:“大丈夫无它志略,犹当效傅介子、张骞立功异域,以取封侯,安能久事笔砚间乎!”——这一掷,掷出了中国历史上一个震撼的转身。 班超生于史学之家,兄长班固著《汉书》,妹妹班昭续其业,皆是文墨大家。而班超胸中激荡的却是铁与火的豪情。当汉明帝招募使者出使西域,他毅然应征,以一介书生之身踏上黄沙漫卷的征
楼兰,为西域三十六国之一,最早见于《史记》,曾绿树成荫、繁华无限,是丝绸之路重镇。然而却在公元5世纪后突然消失无踪,变成一片荒漠,现只存遗迹,地处罗布泊西北角。楼兰古国究竟为何会消亡,至今仍然是一个谜。 据《史记·匈奴列传》中的记载,可以推断楼兰至少在公元前176年就已存在,并归于匈奴。张骞通西域后,楼兰是整个西域的“东大门”。据《史书》《汉书》记载,古楼兰国是古代丝绸之路上的重要孔道,是“使者
1. (2025·河北)欧洲人最早记录中国时把中国称作“赛里斯”(意为“丝之国”)。公元前后的欧洲文献中涉及中国时多见“远赴赛里斯以取衣料”“生丝、丝线及所成之绸缎”等记载。由此可见,当时欧洲人认为代表中国的物品是( ) A. 青铜器 B. 铁器 C. 丝绸 D. 茶叶 2. (2025·天津)公元前138年张骞首次出使西域,历经十余年,收效不多。公元前119年再次出使,顺利到达,成果丰硕
名称:“五星出东方利中国”汉代织锦护臂 尺寸:长18.5 厘米,宽12.5厘米,有六条系带(有残断) 收藏单位:新疆维吾尔自治区博物馆 1995年,中日联合考察队在新疆民丰县尼雅遗址发现了一件色彩绚丽的织锦护臂,被誉为20世纪中国考古最伟大的发现之一,纹样间8个篆体汉字“五星出东方利中国”跃然而出。它的背后蕴藏着怎样的故事? “五星”“东方”“中国”的含义 “五星出东方利中国”最早出现在
华佗(约145—208年),字元化,一名旉,沛国谯县(今安徽省亳州市)人,东汉末年著名医学家,与董奉、张仲景并称为“建安三神医”。 华佗一生云游四海,行医足迹遍及安徽、河南、山东、江苏等地。他曾医治过的病患,上到古稀老者,下到垂髫小儿,有贫苦百姓,亦有达官显贵,他皆一视同仁,尽心竭力为世人解病除痛。据《三国志》记载,广陵太守陈登得了一种怪病,华佗经过精细诊断,很快便得出结论:陈登非常喜欢吃鱼,而
当腐刑的耻辱碾碎士大夫的尊严,你选择将脊梁熔铸成笔,蘸着黑暗书写光明。 十四载寒暑,五十二万言——从轩辕黄帝到汉武雄风,你开创纪传体的先河,让帝王将相与游侠商贾同列青史,从此华夏有了“人”的史诗。 荆轲的剑啸还在易水回荡,项羽的悲歌仍灼烧着乌江的月光;你为失败者立传,替小人物发声,“不虚美,不隐恶”的直笔,刺穿了多少粉饰的王朝! 当“人固有一死,或重于泰山,或轻于鸿毛”的呐喊穿透牢狱,一部《
人工呼吸的原理是克服患者肺、胸腔的弹性阻力和气道阻力,从而使其肺部扩张。昏迷患者或心跳停止的患者在排除气道异物过程中,采用徒手方法使呼吸道畅通后,如无法自主呼吸,应当立即给予人工呼吸,来保证不间断的向患者供氧,防止重要器官因缺氧造成的不可逆性损伤。最早采用人工呼吸救人的是东汉医学家张仲景,它并不是从国外流传过来的,而是中国古老的医学手段,后由于封建社会礼数制约,导致这项技术险些失传。 相传有一天
1. (2025·广东广州)司马迁在《史记》中不仅写了帝王将相、大小官员,而且以饱满热情的文笔,记叙了农民起义领袖陈胜、吴广的事迹。这说明司马迁著史的原则是( ) A. 因循守旧 B. 厚古薄今 C. 辞藻华丽 D. 公正记事 2. (2025·吉林)《史记》以“其文直,其事核,不虚美,不隐恶”的实录精神,为后世史家所倡行。这反映出撰写者司马迁( ) A. 忠君守礼 B. 以民为本
名称:长信宫灯 年代:西汉 尺寸:高48(单位:厘米) 收藏单位:河北博物院 这盏灯,来自西汉。两千多年后的今天,因其独特超前的环保理念而不断“火出圈”。 可拆卸、可调光,暗藏设计玄机 1968年,在河北中山靖王刘胜妻窦绾墓出土了一件西汉铜鎏金青铜器,这盏灯因灯身刻有“长信尚浴”的铭文,因而得名长信宫灯。汉代的铜灯多是动物造型,长信宫灯是目前所见唯一一件汉代人形铜灯,灯的整体造型是:一
在人类文明的长河中,书写材料的变革与发展是一部生动的史诗,见证了人类的智慧与创造力。 早期,人们受限于技术和资源,使用身边易获取的材料记录信息。在美索不达米亚平原,苏美尔人用楔形文字在湿泥板上刻写,泥板经晒干或烘干后成为可长期保存的泥板书,《吉尔伽美什史诗》就以这种形式流传。古埃及人利用尼罗河三角洲的纸莎草茎制作莎草纸,这成为他们重要的书写媒介。而在中国,华夏先民曾在甲骨上刻辞、青铜上铸铭、竹简
在三国那段波澜壮阔的历史画卷中,诸葛亮宛如一颗璀璨的星辰,以其卓越的智慧、忠诚的品格和非凡的才能,闪耀至今,成为千古传颂的传奇人物。 “心怀远志,静待知己” 诸葛亮(181年—234年10月8日),字孔明,号卧龙,琅琊阳都(今山东省沂南县)人 ,三国时期蜀汉丞相,中国古代杰出的政治家、军事家、战略家、发明家、文学家。诸葛亮早年随叔父诸葛玄到荆州,诸葛玄死后,诸葛亮躬耕于南阳。在此期间,他潜心钻
【新闻追踪】 近年来,一种独特的历史文化现象悄然兴起:许多年轻人选择在清明节及平日里,远赴各地为历史人物扫墓。他们往往还带着鲜花、零食、周边制品、手写信等,像一场谋划已久的“重逢”,他们以更鲜活、更个性化的方式与历史对话。如有人为霍去病带去河西走廊的地图和酒水,表达对这位少年将军的敬仰,他的墓前还被放了巧克力,因为“他说到底还是一个年轻的孩子”;李白墓前成了全国乃至世界各地多品种酒类博览,颇为壮
时序坐标
1. (2025·山东临沂) 阅读下图,结合所学,可知该战役( ) A. 发生在2世纪初的江南地区 B. 有利于曹操完成北方的统一 C. 奠定了三国鼎立局面的基础 D. 使北方再度陷入分裂和混战 2. (2025·山东威海) 学习历史要正确地认识和评判历史事件。下列选项中说法正确的是( ) A. 商鞅变法是中国古代第一次思想文化发展的高峰 B. “光武中兴”为汉武帝时西汉进入鼎盛
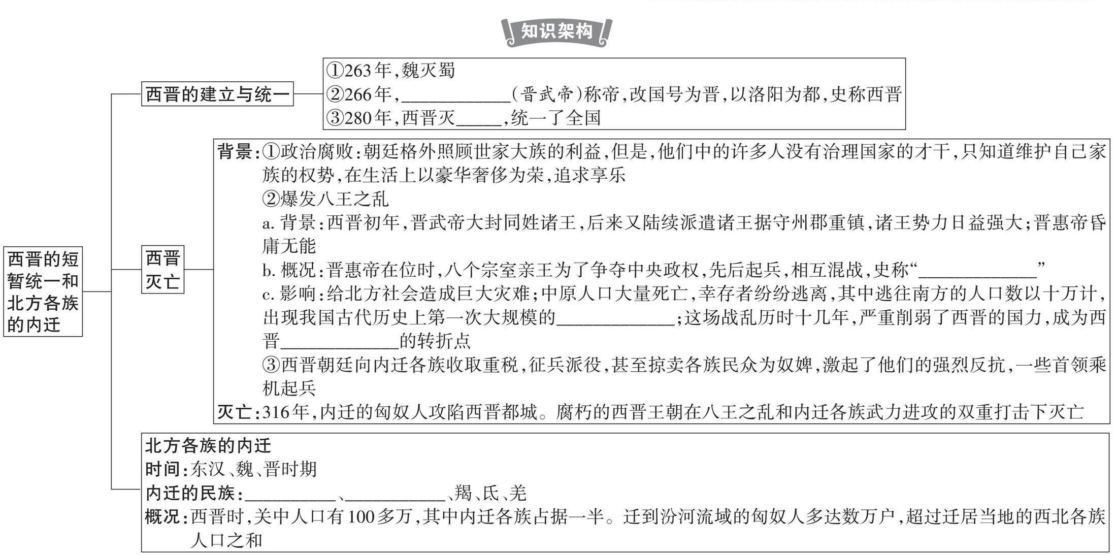
三国时期(220—280年),是中国东汉与西晋之间的一段政权分裂并立的历史时期,主要有曹魏、蜀汉、东吴三个政权。 从上图可以看出,曹魏政权定都在洛阳,其疆域大致上北至山西、河北及辽东,与南匈奴、鲜卑及高句丽相邻,东至黄海,东南与孙吴对峙于长江淮河一带及汉江长江一带,西至甘肃,西南与蜀汉对峙于秦岭、河西一带。值得一提的是,曹魏于西域设有管辖海头的西域长史和管辖高昌的戊己校尉,加强了对西北地区的管辖
情境导入:西晋末年,中原战乱频发,王进随族人南迁,定居在建康(今南京)附近的荒地。多年后,他给仍留在北方的堂弟写了一封家书,信中提到:“初至江南,满目荒芜,水泽遍布,百姓多以渔猎为生。如今,吾等与南迁之民共辟良田,修渠引水,稻田连片;市集之上,锦缎布匹、青瓷等商品琳琅满目,甚至有大秦、波斯等国家前来贸易……”今天,让我们化身“江南开发观察员”,循着王进的生活轨迹,探寻江南地区从“蛮荒之地”到“富庶
在中国历史演进的长河中,三次由北向南的大规模人口迁徙浪潮,深刻重塑了中华大地的经济格局与文化版图。 西晋在经历了十几年的八王之乱后,政权衰弱,经济残破,社会矛盾尖锐。西晋末年,匈奴等游牧民族趁机攻陷洛阳并大肆抢掠杀戮,俘虏了一批王公大臣,史称“永嘉之乱”。战火纷飞中,中原士族、百姓被迫举家南徙,史称“衣冠南渡”。他们沿淮水、长江南下,定居于今江苏、安徽、浙江等地。这次迁徙不仅为南方带来了大量劳动
1.(2025·吉林长春)“地广野丰,民勤本业,一岁或稔,则数郡忘饥。”这反映了东晋南朝时期江南地区( ) A. 民族交融 B. 经济发展 C. 农业落后 D. 百姓困苦 2. (2025·新疆)东晋南朝时期,浙江上虞、余姚、绍兴等地出现了分布地区广泛、产品风格一致的瓷窑体系。其烧制的青瓷釉色灰青,透明而润泽,洁莹如玉,在当地能大量生产。这反映出( ) A. 东晋南朝政局稳定 B.
西晋末年,“永嘉之乱”的烽火吞噬了中原大地,匈奴铁骑踏碎洛阳宫阙,晋室仓皇南渡。一群背负着家国破碎之痛的北方士族,在江南的新亭(今南京西南)留下了一段载入史册的悲叹,这便是“新亭对泣”的典故。 每逢晴日,南渡的名士们常相约新亭,铺草设宴。一次,周顗(周侯)望着眼前熟悉的江南风光,怆然叹息:“这里的风景与洛阳并无二致,只是山河已然易主!”大家相互对视,泪流不止。就在这片悲戚中,只有丞相王导骤然变色
“亻厓 ”的意思是“我”,客家人念做“ngai”,但它在字典里是不存在的,这是客家人独创的文字。从字面上看,走到了悬崖边上,再无路可走的人,就是客家人。 从西晋末年到清朝末年的太平天国运动,原本的汉族中原人士经历了五次大规模的迁徙,在南方多地逐渐形成汉民族的一个支系——客家。在漫长的迁徙过程中,他们形成了自己独特的文化。其中客家建筑在中国古代民居中独树一帜,与北京的四合院、陕西窑洞、广西“栏杆式
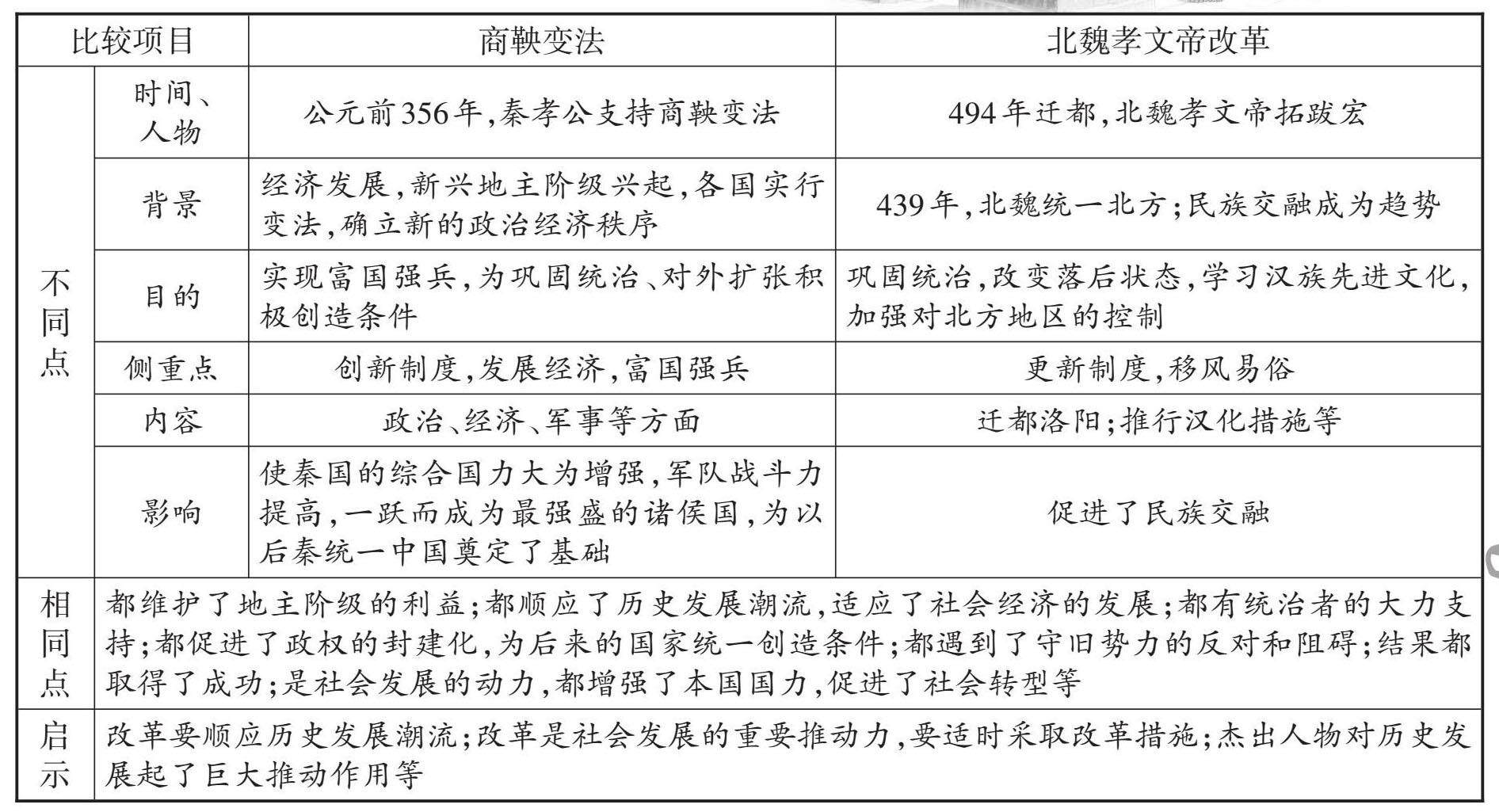
北魏太和十七年(493年)秋,孝文帝拓跋宏为推行汉化改革,决意迁都洛阳。彼时北魏都城平城(今大同)地处边陲,鲜卑贵族守旧势力盘根错节,孝文帝推行汉化改革屡屡受阻。他深知,若不脱离保守派的巢穴,汉化伟业终将沦为空谈。但直接提出迁都,必然引发轩然大波。于是,他策划了一场堪称古代政治行为艺术的“南征”大戏——率三十万大军冒雨南下伐齐,却在洛阳城下借秋雨之力,完成了一场戏剧性的迁都转折。 早在出兵前,孝
都维护了地主阶级的利益;都顺应了历史发展潮流,适应了社会经济的发展;都有统治者的大力支持;都促进了政权的封建化,为后来的国家统一创造条件;都遇到了守旧势力的反对和阻碍;结果都取得了成功;是社会发展的动力,都增强了本国国力,促进了社会转型等
1945年8月15日,80年前的今天,日本宣布无条件投降!一纸投降书,一寸山河,一寸血。亿万中国人都不曾忘记那段烽火连天的岁月——1931年,日本悍然发动“九一八事变”,中华民族的抗战序幕就此拉开;1937年,“七七事变”后日本发动全面侵华战争……东北抗日联军顽强斗争,淞沪会战殊死抵抗,平型关大捷振奋人心,台儿庄战役英勇奋战,百团大战主动出击,敌后游击战坚韧不拔……卢沟桥的硝烟,隐隐还能闻到;南京
1. (2025·辽宁)十六国时期的少数民族政权大多由多族群参与。下表反映出这一时期( ) A. 民族的交融 B. 思想的活跃 C. 社会的安定 D. 江南的开发 2. (2025·广西)魏晋南北朝时期,北方内迁少数民族建立的政权不仅继承了华夏文明王朝修史的传统,也通过国史书写,将自身政权与华夏文明政制相接续。由此可见,这些政权( ) A. 鼓励农业生产 B. 注重地方管理 C. 认
“鹿角长在牛头马面上,只为让美女步履生姿”,描述了“马头鹿角形”与“牛头鹿角形”两件金步摇(如上图)。这两件金步摇,于1981年出土于内蒙古包头市达茂旗一座南北朝时期的古墓中,是南北朝时期鲜卑族贵族特有的头上装饰,现收藏于国家博物馆。其主体由黄金制作而成,造型像盘曲的连理扶桑。马头、牛头上生鹿角,金枝上再生可以自由摆动的叶片,似汉族步摇饰件上的垂珠,叶片会随着佩戴者的步伐有节奏地轻轻摇动,仿若点点
中国历史上有几位著名的太后,如北魏冯太后、大辽萧太后、北宋刘太后、大清孝庄太后等,她们能一手斩杀政敌稳住政局,一手辅佐幼主成就大业,甚至能顺应潮流推行改革,推动历史的车轮滚滚向前。北魏冯太后就是这样一位颇有政治才干的女强人。她出身于北燕皇族,祖父是北燕末代君主冯弘。幼年时国破家亡,她以罪臣之女身份入宫,却凭借过人智慧逐步登上权力巅峰,成为北魏中期举足轻重的政治人物。 冯太后十四岁时被文成帝拓跋濬
东晋穆帝永和九年(公元353 年)三月初三,王羲之与一众文人雅士于山阴兰亭“修禊”。众人饮酒赋诗,王羲之乘兴挥毫,写下了千古名篇《兰亭集序》。全文共324字,笔法精妙,兼具潇洒飘逸与遒劲有力,被后世誉为“天下第一行书”。 如此瑰宝,真迹却下落不明,引发无数猜测。据唐人何延之《兰亭记》记载,《兰亭集序》为王羲之传家之宝,后传至其七世孙、僧人智永手中。智永临终前,将真迹托付给弟子辩才。唐太宗李世民对
在魏晋南北朝的乱世烽烟中,祖冲之如一颗璀璨的星辰,以超越时代的智慧,成为中国乃至世界科技史上的“最强大脑”。 这位生于南朝宋齐之间的科学家,自幼便展现出对数学与天文的惊人天赋。他不盲从古籍,对刘徽的“割圆术”进行突破性改良,将圆内接正多边形的边数从 3072条推进到12288条,最终算出圆周率在3.1415926 与3.1415927之间。这一精度领先世界近千年,直到16世纪才被阿拉伯数学家阿尔
建安风骨是汉末建安(汉献帝的年号)时期文学的鲜明特质,彰显着乱世文人的生命张力与时代精神。这一风格以“三曹”(曹操、曹丕、曹植)、“建安七子”(孔融、陈琳、王粲、徐干、阮瑀、应玚、刘桢)及女诗人蔡琰等为代表,在战火纷飞中淬炼出刚健沉雄的文学品格。 在内容上,建安文人的作品不再局限于空洞的辞藻或个人的闲情逸致,而是直面现实,深刻描绘了社会离乱、民生疾苦以及个人的抱负与忧思。如曹操《蒿里行》“白骨露
1. (2025·湖南)据史书记载,撰写《齐民要术》的贾思勰亲自养过200只羊,因饲养不当,死去大半,后向羊倌请教,才学会养羊的方法。这反映了贾思勰重视( ) A. 环境保护 B. 理论创新 C. 文化传承 D. 劳动实践 2. (2025·四川广安)《齐民要术·种谷》中说:“顺天时,量地利,则用力少而成功多。任情返道,劳而无获。”这反映出贾思勰强调农业生产要( ) A. 不误农时,因
曲水,指弯曲的溪水与河流,因其曲折而有趣味,令一起雅聚的人们有亲和、内聚的空间感。流觞,是漂浮的酒杯,“觞”是古代的一种盛酒器具,或木制或陶制。觞有两耳,似鸟的羽毛,因此又称为“羽觞”。 曲水流觞起源于周朝上巳节人们在郊外水滨沐浴消灾的古老习俗。三月初三,人们举行祓禊(祓禊,中国汉族民俗,每年于春季上巳日在水边举行祭礼,洗濯去垢,消除不祥)仪式之后,坐在河渠两旁,在上游放置酒杯,酒杯顺流而下,停
悬空寺坐落于山西大同北岳恒山金龙峡西侧翠屏峰的峭壁间,始建于北魏太和年间,距今已有1500余年历史,是我国现存唯一集儒、释、道三教于一体的独特建筑。 悬空寺面朝恒山、背倚翠屏、上载危岩、下临深谷、楼阁悬空、结构巧奇,素有“悬空寺,半天高,三根马尾空中吊”的俚语,以如临深渊的险峻而著称。整座寺院仅靠嵌入岩壁的数十根木梁支撑,仿佛悬浮于半空,距地面最高处达50余米。工匠们利用力学原理,将木梁一端深深
课标导览 ●了解三国两晋南北朝时期的政权更迭和人口迁徙。 参考答案 司马炎 吴 八王之乱 人口迁徙 由盛而衰 匈奴 鲜卑 重难突破 人口迁徙产生的影响 (1)北方各族内迁加剧了中原局势的混乱;促进了北方民族大交融。 (2)中原人口南迁促进了江南地区的开发。 随堂练习 一、单项选择题 1. 统一是中国历史的主旋律,是中国文明延续的根基。虽然从三国鼎立到隋朝统一的370年间存在着政
政治专题 一、重要制度 1. 禅让制:联盟首领传位给贤德之人。当时的社会特点是“公天下”。 2. 世袭制:禹死后,启取代伯益,继承王位,从此,世袭制取代禅让制,“公天下”变为“家天下”。这一制度从夏朝一直延续到清末。 3. 分封制 4. 中央集权制度的创立和发展 (1)秦始皇创立中央集权制度、巩固统一 (2)汉武帝加强中央集权、巩固统一(西汉王朝进入鼎盛时期) 二、商鞅变法和北魏孝
一、单项选择题(本大题共15小题,每小题4分,共60分) 1. 某历史兴趣小组的视频号选取了以下素材:干栏式建筑复原图、碳化稻谷遗迹视频、象牙雕刻装饰品的照片等。他们拍摄的历史微视频的片名可能是( ) A. 《探秘山顶洞人》 B. 《走近河姆渡文化》 C. 《半坡遗址之谜》 D. 《大汶口文化密码》 2. 中国古代有女娲制作笙簧、伏羲发明渔网、黄帝缝制衣裳、燧人钻木取火等神话传说。这