理论前沿 | 教育、科技、人才一体化发展的逻辑证成与理论框架
理论前沿 | 教育、科技、人才一体化发展的逻辑证成与理论框架
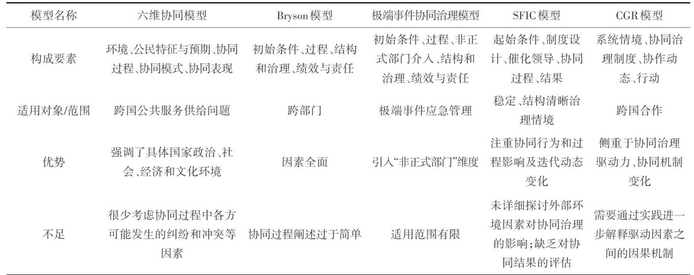
摘要:教育、科技、人才协同治理是推动中国式现代化与高质量发展的关键路径。针对我国教育、科技、人才领域存在的体制机制割裂、资源整合不足与动态适配不畅等现实问题,通过梳理国外经典治理理论,并结合我国实际,遵循"Why—How—What"闭环思路,聚焦目标导向、过程执行与结果反馈,创新性提出"IRA理论框架”。从理念层(Idea)、制度层(Regulation)和行为层(Action)解析三者协同的交互作用,构建了一个多主体参与、目标导向、系统协同、统筹规划、动态适应的协同治理框架。该框架旨在通过跨领域合作与资源整合,推动国家战略目标的实现,为解决教育、科技、人才领域的治理难题提供理论支撑与实践指导。