摘要:“十四五”期间,河北省在创新驱动中加速转型,统筹传统产业转型升级和新兴产业培育,推进新旧发展动能平稳接续转换。服务实体经济是金融的天职,中国人民银行河北省分行认真落实支持性的货币政策要求,发挥好货币政策工具总量和结构双重功能,引导金融机构加大对实体经济的支持力度。“十四五”时期,河北省社会融资规模年均增量超1万亿元,贷款余额突破10万亿元,贷款增速持续高于全国平均水平和地区名义经济增速,融资结构不断优化,为经济高质量发展营造了良好的货币金融环境。
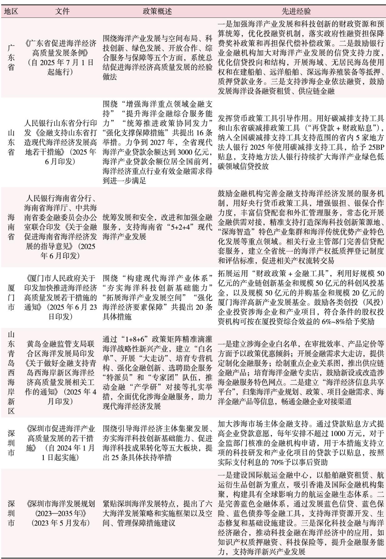
摘要:2025年7月1日,习近平总书记在主持召开中央财经委员会第六次会议时强调,“推进中国式现代化必须推动海洋经济高质量发展,走出一条具有中国特色的向海图强之路”,并对推动海洋经济高质量发展做出系统部署。本文聚焦我国和河北省海洋金融发展现状、政策实践,为解决融资渠道较窄、金融产品单一、专业化服务机构较少的问题,研提“政策框架完善-服务平台搭建-服务体系构建-地方标准制定-金融产品丰富”建议,以期构建多元化、可持续的海洋金融生态,提升海洋经济综合实力。
摘要:在经济高质量发展的背景下,创新已成为制造业企业提升核心竞争力与实现转型升级的关键驱动力。然而,资本市场短期化倾向所导致的“短视行为”在一定程度上抑制了企业的长期创新活动。本文基于耐心资本的视角,探讨其对制造业企业创新的影响机制与经济效应。以2014—2024年沪深A股制造业上市公司为研究样本,用机构投资者持股稳定性来衡量企业的耐心资本水平,用企业当年独立申请的专利总和来刻画企业创新行为。通过构建固定效应模型实证检验耐心资本对制造业企业创新的影响及其作用路径。
摘要:不动产与股权信托财产登记制度的缺失长期制约我国信托业回归本源,导致风险隔离功能悬空、业务模式局限于资金信托。2024年末至2025年,随着不动产与股权信托财产登记制度在北京率先试点并迅速向上海、江苏、广州、厦门、天津等多地扩围。本文系统阐述了不动产与股权信托财产登记的制度内涵与推进现状,深入分析了其破解财产独立性“有名无实”、业务操作“迁回曲折”、法律效力“模糊不清”三大核心痛点的内在机理,并探讨了该制度为家族财富管理、社会民生服务、企业风险处置等领域开辟的广阔展业空间。研究认为,此项制度突破是信托业从“融资平台”向“专业受托服务机构”战略转型的制度基石,率先掌握并善用这一工具的信托公司将在行业新格局中构建起难以复制的核心竞争力。
摘要:西藏是世界上生物多样性最典型的热点地区,而生物多样性保护具有较强正外部性特点,因经济欠发达、政企资金有限等因素影响,金融在生物多样性保护中更需发挥重要作用。本文以西藏自治区首笔生物多样性金融贷款落地案例为研究对象,在充分分析生物多样性金融创新机制的基础上,剖析在欠发达地区推进生物多样性金融创新实践的做法、成效及不足,并提出相关政策建议。
摘要:消费提振已成为推动我国经济高质量发展的关键命题,也为中小银行零售转型带来了重要发展机遇。当前消费正处于向透支型、享受型、精神化、质价比等演化的阶段,消费提振离不开中小零售金融的大力支持,但当前面临金融供给侧结构性矛盾、消费需求端深层制约、市场机制障碍、专业能力不足等挑战,中小银行应通过差异化战略定位协同、系统化打造产品创新体系、智能化应用科技赋能、立体化构建消费金融生态、精细化管理风险等路径,推动零售转型与消费提振的协同共赢。
摘要:金融市场业务在优化资产负债结构、拓展多元化收入来源、提升资金配置效率等方面发挥着关键作用。近年来,多地农村信用社改制获批,改革进程进入快车道,省级农商银行、省级农商联合银行成为核心改制模式。省级农商银行改制后,规模效应持续释放,资源整合优势显著增强,经营范围与业务品种不断拓展,业务创新能力大幅提升,风险防控体系逐步完善,但仍面临管理机制适配不足、专业人才结构性匮乏、政策协同性不足、市场竞争压力加剧、金融创新能力薄弱等问题。基于此,本文从拓展经营范围与业务资质、完善组织架构体系、健全制度流程机制、深挖经营潜力、创新资金营运模式、强化专业化团队建设、加大科技赋能力度等维度,提出统一法人模式下农信机构金融市场业务高质量发展路径,为省级农商银行金融市场业务转型提供参考,对提升农村金融服务能力、促进农村经济发展、助力乡村振兴具有重要现实意义。
摘要:全球气候变化导致巨灾频发,而我国巨灾补偿比例较低,完善巨灾保险迫在眉睫。当前,国内巨灾保险财政支持存在区域同质化、精准度不足、覆盖区域不全面等问题。本文通过梳理我国广东、四川、浙江、云南等地的区域实践,借鉴美国、日本、新西兰等国经验,从政策改进、产品创新、技术创新和法律监管四个方面提出了“差异化补贴 + 风险证券化 + 税收杠杆”的复合政策体系,旨在优化我国财政支持巨灾保险路径,提升巨灾风险应对能力,完善风险分担机制,在理论和实践上都具有重要的意义。
摘要:数字金融作为中央金融工作会议部署的金融“五篇大文章”之一,是金融业服务中国式现代化的关键引擎。“十五五”时期,地方中小银行作为我国金融体系的“毛细血管”和服务区域经济的主力军,在利率市场化、金融脱媒、同业竞争加剧以及大型银行与互联网平台双重挤压下,其传统经营模式面临严峻挑战。与此同时,数字金融以其高效、普惠、精准的特性,为中小银行突破资源瓶颈、重塑竞争优势、实现高质量发展提供了历史性机遇。本文旨在梳理地方中小银行“十五五”时期面临的数字金融发展趋势与政策环境,系统分析其面临的核心困境与独特优势,提出“十五五”时期发展路径,以期为地方中小银行的数字金融发展提供理论参考与实践指引。
摘要:数据资源入表金融化是数据要素从技术属性资产向金融属性资产的质变过程。当前,入表金融化实践中存在风险定价缺失、市场交易受阻等问题,深层次原因在于政策先行、市场跟进与监管滞后的阶段性错配矛盾,表现为入表前、中、后三阶段风险传导链式反应。为此,需建立制度、监管、平台、技术四位一体的风险治理体系,系统性消除空转套利行为,以制度创新与风险防控的动态平衡保障数据要素市场健康发展。
为更充分地发挥期刊作为舆论和学术阵地的作用,更好地展现经济金融领域的理论创新与实践成果,助力新时代“金融强国"建设,服务金融高质量发展,推进做好金融“五篇大文章”,《河北金融》于2026年第1期进行了改版升级,明确将“专业性、实务性、可读性”作为办刊方向,致力于打造在全国具有独特影响力的金融专业期刊。 《河北金融》于1993年经国家新闻出版署正式批准出版,至今已出版33年,共580期,现由中国人