摘要:邢台市已形成覆盖全域、梯次发展的44个特色产业集群,构建了国家级、省级、县级三级培育体系,国家级和省级特色产业集群数量均居全省首位。但其“小而散、弱而同”的结构性矛盾制约了高质量发展。本文基于邢台实践,从内外因素深入剖析了产业集群的未来发展路径,提出转型升级是产业集群发展的必由之路。金融支持在产业转型升级中必不可少,中国人民银行邢台市分行通过强化顶层设计、精准运用结构性货币政策工具、创新“共享智造”金融模式及特色信贷产品等举措,引导金融资源精准滴灌,有效破解集群融资痛点。最后,基于基层履职视角,从深化“共享智造”平台建设、强化转型金融驱动、优化跨部门协同生态等方面提出政策建议,以期为区域特色产业集群的转型升级与高质量发展提供金融解决方案与经验借鉴。
摘要:海洋在应对气候变化、发挥蓝色碳汇功能、繁荣海洋经济发展中起着至关重要的作用。海洋可持续发展面临融资缺口,为蓝色金融的发展带来机遇,同时也产生了物理风险和转型风险的压力。从国内外应对海洋金融风险、促进蓝色金融发展的实践经验看,我国蓝色金融仍面临资本投入意愿不足、标准体系不健全、风险管理工具与配套机制不完善等问题。因此,建议强化市场主体认知与机构能力建设,加快构建蓝色金融标准与实施框架,健全激励约束机制与数字化支持体系。
摘要:作为国家战略性新兴产业,生物医药产业高投入、高风险、长周期的特征决定了金融支持在其创新发展中扮演着决定性角色。本文以河北省生物医药产业为研究对象,聚焦于金融支持这一核心议题,系统梳理了当前河北省以政策性引导、银行信贷创新、多层次资本市场探索及国际化金融合作为主的多维支持模式及其初步成效。研究发现,尽管支持体系已初步建立,但仍存在早期研发融资困难、资本市场利用不充分等结构性矛盾。基于此,本文提出了构建覆盖全生命周期、适配产业风险特征的现代金融支持体系的优化路径与具体政策建议,以期为河北省乃至类似区域推动生物医药产业高质量发展提供金融侧的决策参考。
摘要:盐碱化素来被称为“土地顽疾”,如何在现代化特色农业全产业链发展背景下,充分挖掘盐碱地开发利用潜力、发挥其作为后备耕地资源的重要作用,是亟待解决的问题。本文通过对渤海新区黄骅市旱碱麦产业链上的12家企业进行问卷调查,对16家主要银行机构进行走访调研,分析研究金融支持渤海新区黄骅市盐碱地综合利用整体情况。研究发现,金融支持过程中存在信贷需求偏低、产业链供应链融资难以开展、绿色金融手段使用不足等问题,进一步深入挖掘背后原因,捋清未来发展思路,并针对性提出可行性建议。
摘要:养老金融作为金融“五篇大文章”之一,是推动我国养老产业高质量发展、有效应对人口老龄化挑战的重要支撑。本文以京津冀养老服务重要承载地河北省为研究对象,科学评估养老产业发展所需资金与融资缺口,系统剖析当前金融支持的现状与短板,进而提出具有可操作性的优化路径。研究表明:未来25年,河北省老年人口持续增长将带动养老服务需求显著上升,相关资金需求同步扩大并呈现体量大、增速快、缺口大的特征。但目前河北省养老产业贷款规模有限,实际金融支持与预测资金需求之间存在近千亿元缺口。这一差距,一方面反映出当前养老金融支持确实存在不足,另一方面更折射出养老产业自身发展不成熟、服务供给与真实需求错配的结构性矛盾。因此,要着力发挥养老金融的产业撬动与引领作用,通过强化金融支持助推养老产业实现整体发展与质量提升,逐步补齐服务短板,实现供需良性循环。
摘要:当前,数字化革命正驱动银行业从“渠道竞争”向“生态竞合”模式转变。本文基于聚合营销理论,剖析了商业银行在数字化转型中面临的渠道协同低效、数据价值漏损及组织机制僵化等核心问题,并提出通过“数据-技术-场景”三维聚合与“战略-营销-技术-机制”四维重构的系统性路径,提升客户生命周期价值与精准营销效能,为商业银行破解同质化竞争困境、实现高质量发展提供理论参考与实践对策。
摘要:我国经济发展进入高质量发展阶段,经济以实现质的有效提升和量的合理增长为主要目标,货币政策调整为“适度宽松”,商业银行贷款息差持续下降,甚至低于不良贷款率。当前的环境对商业银行的风险管理能力提出了更高的要求,作为连接贷前业务拓展与贷后风险管理的中枢,商业银行授信审批对大中型实体企业系统性分析不足,存在逆向选择、分析结论不明确、不统一等问题。为此,商业银行应建立大中型实体企业授信审批框架,对企业的行业、经营、财务、贷款资金需求等从宏观到微观进行渐进式分析,以提升系统分析能力。本文以河北省钢铁生产企业为例阐述了其具体应用。
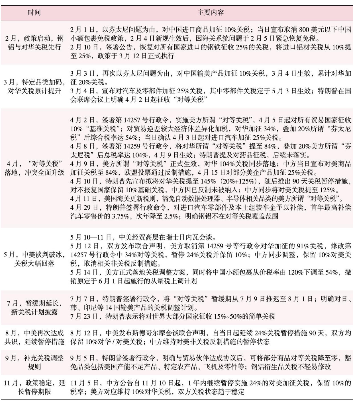
摘要:2025年以来,美国推出的新一轮关税调整政策对全球及我国外贸形势产生了深远影响。本文围绕2025年以来美国关税政策调整对全球外贸、产业链及世界贸易格局的作用机制展开分析。在此基础上,提出构建更具韧性的出口体系、稳固中间品贸易稳定性、纾解转口贸易政策壁垒与成本压力、加强国际协同与多边合作等政策建议,以期为应对关税政策冲击提供参考。
为更充分地发挥期刊作为舆论和学术阵地的作用,更好地展现经济金融领域的理论创新与实践成果,助力新时代“金融强国"建设,服务金融高质量发展,推进做好金融“五篇大文章”,《河北金融》于2026年第1期进行了改版升级,明确将“专业性、实务性、可读性”作为办刊方向,致力于打造在全国具有独特影响力的金融专业期刊。 《河北金融》于1993年经国家新闻出版署正式批准出版,至今已出版33年,共580期,现由中国人