《中国教育技术装备》(旬刊、邮发代号:82-975)是由教育部主管、中国教育装备行业协会主办、《中国教育技术装备》杂志社出版的中国教育技术装备领域内的专业权威期刊。《中国教育技术装备》期刊已被《中国核心期刊(遴选)数据库》、《中国学术期刊综合评价数据库(CAJCED)》、《CNKI中国期刊全文数据库(CJFD)》等收录。目前,《中国教育技术装备》已永久入藏国家总书库,并被美、英、加拿大等海外多家图书馆订阅和收藏。
摘 要:以人工智能、学习分析、大数据等技术为支撑的智慧学习环境已成为教育教学的有效阵地,智慧学习环境为实施个性化学习提供了坚实的环境基础。为明确在智慧学习环境下可以从哪些方面促进个性化学习,采用混合研究方法构建一个由六个一级要素、20个二级要素构成的智慧学习环境下个性化学习模型,分别从学习资源、学习评价、学习内容、学习方式、学习交互、学习过程六个方面诠释个性化学习实现的水平和落实的方向,为个性化
摘 要:以某高校为例,分析其现有教学监控系统基本情况,提出教学监控系统建设方向和内容,并分析升级后出现的声音获取、云台控制、时间配置等软硬件问题产生的原因,介绍排查过程和可行处理办法,提出加强系统管理的措施,以期为高校教学监控系统升级建设提供借鉴。 关键词:教学监控系统;管理平台;信息化建设 文章编号:1671-489X(2025)08-000-05 DOI:10.3969/j.issn.
摘 要:随着信息技术的快速发展,智慧教室建设成为教育数字化的重要组成部分,为高校课堂教学转型带来新的机遇。以程序设计类课程为例,探讨人本主义与智慧教室融合背景下高校课堂教学的转型。 关键词:智慧教室;人本主义;程序设计类课程;教育数字化 文章编号:1671-489X(2025)08-00-04 DOI:10.3969/j.issn.1671-489X.2025.08.0 0 引言 随
摘 要:MOOC建设的目标是实现信息技术与教育教学深度融合,对发展我国高等教育具有十分重要的意义。而与虚拟现实技术的结合,则可以使MOOC教学模式发挥最佳整体效益。以虚拟现实技术为基础,以两门正在建设的省级一流本科线上课程为实施平台,研究MOOC课程资源建设与MOOC虚拟交流中心建设,并在此基础上提出一种“线上+虚拟交流中心,线下+智慧教学辅助工具”的智慧教学模式。通过与采用传统教学模式的学生进
摘 要:自2013年以来,医学虚拟仿真实验在高校医学教育中得到广泛建设与应用,助力培养新医科人才的创新和综合能力。通过梳理目前基础医学相关虚拟仿真实验项目建设的质量、内容、实验类型等,结合使用虚拟仿真实验对实验教学和学生学习的促进效果,探讨目前虚拟仿真实验建设与应用中存在的问题。虚拟仿真实验2.0为虚拟仿真实验带来新机遇、提出新要求。基于此,展望未来虚拟仿真实验建设的优化和改进,以期为新医科人才
摘 要:随着教学科研活动日益频繁,高校实验室安全风险攀升,安全事故频发,这与实验室安全责任制度落实不到位,安全经费不足,管理人员管理水平欠缺、管理手段落后等原因息息相关。为了提升高校实验室安全管理水平,确保实验室持续、稳定、健康发展,根据事故因果连锁理论,从制度落实、安全教育落实和硬件更新升级三个方面探讨如何提升实验室安全管理水平。 关键词:高校实验室;实验室安全;安全管理;安全教育 文章编
摘 要:高校智慧教材建设步入快速发展阶段。智慧教材的多样化使用,可以培养学员的自主学习能力和分析解决问题的能力,体现“学为中心”的教育理念。军校教学的特殊性,使得智慧教材的建设与使用更为复杂。以某军队级精品课程智慧教材建设过程为例,介绍军校智慧教材建设思路、建设步骤、使用管理等,并结合使用情况介绍智慧教材的优势。 关键词:智慧教材;数字化资源;涉密智慧教材 文章编号:1671-489X(20
摘 要:通过机械臂控制、视觉成像采集、神经辐射场(NeRF)重建等进行机械臂路径规划与自动NeRF图像采集,搭建基于机械臂的NeRF三维场景重建系统教学平台,克服手动的NeRF图像数据采集方式效率低、重复性差等问题。该教学平台基于树莓派、Python、Pytorch、OpenCV、PyMyCobot等平台和框架实现自动化NeRF三维重建和场景感知,可为人工智能课程相关方面的教学、教改提供参考,也
摘 要:智慧型实验室建设是智慧校园的重要组成部分,是教育信息化发展的必然趋势。在分析智慧校园内涵的基础上,指出智慧校园与数字校园的内在关系。针对水面舰艇指挥专业实验室建设中存在的不足,提出综合实验室建设构想,指明实验室构建中的关键核心,为基于智慧校园的水面舰艇综合实验室建设提供参考建议。 关键词:智慧校园;水面舰艇综合实验室;信息化建设 文章编号:1671-489X(2025)08-00-0
摘 要:分析当前高校数据结构课程实施课程思政教学存在的困难,并指出思政元素融入课堂教学面临的挑战,从建设思路、实施方法、实施案例三方面论述数据结构课程教学如何融入思政元素,最后总结课程思政教学效果并提出展望。 关键词:数据结构;课程思政;思政教育;SPOC;思政元素 文章编号:1671-489X(2025)08-00-06 DOI:10.3969/j.issn.1671-489X.2025
摘 要:沉浸式虚拟现实环境中信息通过刺激学习者感觉通道影响其学习效果,但信息的不同呈现方式对学习影响的作用机制尚不清楚。构建沉浸式虚拟现实环境,开展信息呈现方式对学习影响的实证研究。结果表明,沉浸式虚拟现实环境中信息以不同呈现方式作用于学习者的视、听、触觉通道时,对学习的影响不同:作用于听觉通道有利于提高好奇心和临场感,作用于视觉通道有利于快速高效获取知识信息,作用于触觉通道有利于身心参与。沉浸
摘 要:针对军士层次供水保障类课程教学中存在的岗位任职所需能力认识不清,“学为战”内驱动力不足,知识实践运用能力欠缺,“知识”向“技能”转化路径不畅,考核挑战度不够,“高阶性”培塑复合型技能人才效能不高等问题,依托陆军勤务学院在线学习平台自建配套的在线课程,开展基于OBE理念的混合式教学模式改革探索与实践。结果表明,与传统教学模式相比,混合式教学模式显著增强了学生的职业认同感,提升了学生的学习积
摘 要:目的:探讨基于微课的PBL教学模式在研究生甲状腺结节超声造影教学中的应用效果。方法:选择遵义医科大学附属医院32名2019~2022级影像医学与核医学专业型研究生作为研究对象,随机分配成观察组(16名)和对照组(16名),观察组采用微课联合PBL教学模式,对照组采用传统教学模式。通过调查问卷的方式进行满意度调查,获取两组学生对当前教学模式的评价,并比较两组学生教学后的理论考核成绩、实践考
摘 要:针对应用型高校工程力学课程中教学内容多而难,力学模型建立困难,学生可持续性学习能力较弱等问题,贯彻以学生为中心、成果为导向的持续改进的教学理念,以价值塑造、知识传授和能力培养为教学目标,整合多学科优质资源,交叉融合,建立以培养工程应用型人才为目标的工程力学课程体系,设计以进阶式思维培养为目标、工程应用为背景的四情景交融教学方法,基于进阶式力学思维建立的规律,创建梯次化工程实践育人模式,强
摘 要:围绕复杂装备课程教学研究问题式教学方法,分析复杂装备课程的特点,讨论复杂装备课程采用问题式教学方法的可行性、必要性和基本原则与步骤,举例说明复杂装备课程问题式教学方法的应用情况,并分析其效果,进而提出关于复杂装备课程问题式教学方法的几点思考。 关键词:复杂装备课程;问题式教学方法;教学效果 文章编号:1671-489X(2025)08-00-05 DOI:10.3969/j.iss
摘 要:智能网联汽车技术近年来获得快速发展,环境感知技术作为其中的关键组成部分,通过硬件传感设备与软件算法实现对路况环境的自动感知,对汽车的安全性和智能化水平具有决定性的影响。高校产学研一体化教学模式能够紧抓行业需求,有效推动理论与实践的结合,提高教学效果。分享以产业学院为核心的顶层培养模式,并从教学内容设置、教学资源建设、实践环节安排等方面探讨智能网联汽车环境感知技术教学的方式方法,为相关教学
摘 要:为提高课程思政质量,落实立德树人根本任务,提出基于OBE理念的“专业+思政”协同育人模式。以石油化工消防设施课程为例,重构协同育人课程目标;挖掘课程思政元素并融入教学内容与教学过程,建立协同育人教学模式;改进课程考核评价方法,形成协同育人考核评价体系,建立基于OBE理念的“评价—反馈—改进”机制,以期为消防工程专业其他课程的思政教学提供参考。 关键词:课程思政;OBE理念;石油化工消防
摘 要:随着智能时代的来临,传统的教学方式已难以满足现代物业管理专业的教学需求。以智能化物业管理课程为例,提出通过“双台互动”“三程贯通”“两线结合”和“全过程考核”的方式进行线上线下混合式教学实践,革除传统教学中的弊端。实践证明,此方式增强了教学效果,培养了学生的主动学习能力、团队协作能力和沟通能力。 关键词:OBE理念;现代物业管理;混合式教学;智能化物业管理;翻转课堂 文章编号:167
摘 要:“互联网+”与教育领域的深度融合,推动了教育教学方式的变革,顺应了教育信息化的发展趋势。混合式教学已成为教育信息化改革的重要方向。以医药市场营销实务课程为研究对象,探讨线上线下混合式教学模式的应用,旨在为深化高职院校教学改革提供有益参考。 关键词:医药;市场营销实务;线上线下混合式教学;三阶段六环节递进式;教育信息化 文章编号:1671-489X(2025)08-00-04 DOI
摘 要:人机工程学是近年来兴起的一门综合型、交叉型、应用型学科,旨在对“人—机—环境”系统进行研究、设计与优化,实现三者的最佳匹配,使人能够高效、安全、健康、舒适地工作与生活。在个性化人才培养背景下,人机工程学课程教学改革具有鲜明的时代性、良好的适配性与迫切的必要性。通过对人机工程学课程授课教师、上课学生进行访谈,对开设人机工程学课程的院校进行调研,发现当前人机工程学课程在课程体系、授课内容、教
摘 要:实践能力培养是数字孪生技术课程的基础任务。面对数字孪生多学科融合、工程性强的特点,采用项目式教学法培养学生的实践能力和解决问题能力,让学生在实践中学习、理解和掌握数字孪生理论知识。在教学过程中融入数字孪生真实案例,避免枯燥的理论学习,激发学生的学习积极性和主观能动性。 关键词:数字孪生;数字孪生技术课程;项目式教学;实践能力 文章编号:1671-489X(2025)08-00-04
摘 要:随着高等教育教学改革的深入,将思政教育融入专业课程已成为提升人才培养质量的重要途径。遥感导论课程作为地理类和测绘类专业的核心课程之一,其技术性和应用性优势明显。为实现育人目标,通过课程模块化设计,结合教师团队建设、课程思政改革和服务社会发展,构建基于遥感技术特点的课程思政育人框架,并提出相应的教学策略和方法。研究结果表明,该模式能够有效提高学生的思想政治素养和遥感专业技能,促进学生全面发
摘 要:新文科建设是新时期高等教育强国建设的重要探索,其战略部署既对国内大学生提出新的要求,也对来华留学生提出更高标准。传统教学模式的局限性与新时代留学生群体的复杂性,成为阻碍新文科建设的不利因素。针对这一新形势与新需求,坚持以新文科建设“注重学科间的交叉与融通,强调拓展知识结构”为指针,秉承以学生为中心的教学理念,探索汉语国际教育专业课程的新型教学模式:信息技术赋能的线上线下混合式教学模式。实
摘 要:为提升专业课程思政实效,对光电传感器课程思政建设进行改革与实践,提出“三树四领”的思政教学举措,通过采用多元化的教学手段激发学生的学习兴趣,提升学生的创新能力、团队协作能力和岗位实践能力,能够更好地适应岗位发展的需要。 关键词:课程思政;光学测量;光电传感器;教材;第二课堂 文章编号:1671-489X(2025)08-00-04 DOI:10.3969/j.issn.1671-4
摘 要:为适应时代对信息化人才的需求,以东华理工大学土地信息软件应用课程为例,通过剖析土地信息软件应用课程教学改革的必要性,将以问题为导向的PBL理念和CDIO理念进行融合,将生产项目和科研项目融入实践教学,改革教学模式、教学内容和课程考核环节,以期为提高土地信息软件应用课程教学质量、培养创新型人才提供新思路。 关键词:PBL—CDIO理念;项目教学;实践教学;科研教学;土地信息软件应用;土地
摘 要:产业与技术的发展倒逼高校计算机辅助类课程进行综合改革。为发挥计算机辅助类课程对专业发展的重要作用,从教学内容、教学组织、教学机制等方面展开分析研究,并在学院内开展综合改革实践。经过一年的教学综合改革与实践,针对不同专业后继课程和职业能力发展需要,在人才培养方案源头上按专业确定对应开设的计算机辅助类课程,确保计算机辅助类课程教学内容全面均衡。教学过程中教与学共同促进,严格遴选并强化训练学生
摘 要:在信息快速发展的大背景下,以培养学生多维度思维发展为目标,开展医学免疫学“1234”混合式教学新模式的探索,深入探讨该模式在医学免疫学理论教学中的应用。这种以学生思维发展为中心的教学模式可以有效激发学生的学习积极性,对培养学生的学习思维、创新思维和人文思维具有一定成效,能够为混合式教学中学生思维发展的研究和实践提供参考。 关键词:医学免疫学;“1234”混合式教学模式;学生思维发展;学
摘 要:高校教育肩负着思政育人与专业育人双重目标,致力于实现专业培养与课程思政协同发展。作为电气类学生的基础课程,单片机原理及应用课程教学存在忽视思政内容、过度偏重理论学习的问题。以此为切入点,深入分析该课程思政建设的目标与思路规划,积极探索改革的具体内容和目标,系统总结实施方案。通过深入研究教学内容与方式,挖掘并建立思政元素库,优化教学方法与考评机制,将课程思政全方位融入单片机原理及应用课程的
摘 要:劳动教育作为落实立德树人的重要载体,其课程越来越受高校重视。然而调研发现,当前许多高校劳动教育课程并未受到学生的广泛欢迎,其主要存在课程内容枯燥、教学形式单一、缺乏专职教师等问题,这与开设劳动教育课程的初衷存在偏差。以职业本科劳动教育课程为研究对象,从课程目标、师资队伍、实践基地、评价机制等方面开发和构建课程体系,以期充分发挥劳动教育课程的作用,推进职业本科教育高质量发展,培养具有创新精
摘 要:在新工科建设背景下,离散数学作为自动化专业的核心必修课程,其传统教学模式已不能满足新时代人才培养需求。创新整合课程内容并改进教学方式成为一项重要课题。从围绕学习成效进行教学内容设计,借助反馈思想设计面向持续改进的教学模式,运用多元混合模型优化教学评价体系三个方面提出基于OBE理念的离散数学课程改革方案,以期提升离散数学的教学效果,同步培养学生的实践能力和综合素养。 关键词:离散数学;O
摘 要:以无机化学实验中醋酸铬(II)水合物的制备实验为例,采用线上线下混合式教学模式,分析教材中传统实验的利与弊,启发学生对该实验进行创新设计,在实验探究中掌握基础知识与基本方法,发展创新思维。同时,结合衡阳师范学院化学与材料科学学院化学专业定向师范生的专业特点,融入思政教育,培养有情怀的乡村卓越教师。 关键词:创新思维;无机化学实验;混合式教学;实验教学;醋酸铬(II)水合物 文章编号:
摘 要:无人机技术在航空摄影测量领域的应用已经成为趋势。传统的航空摄影测量课程教学方法限制了学生的实践机会和创新能力培养。对此,提出一种虚实结合的无人机航空摄影测量实验教学模式。该模式依托飞行模拟器、无人机数字测图仿真平台、无人机实际飞行数据、三维重建系统,为学生提供一个虚拟与现实交叉融合的学习平台,可以提高教学的互动性和趣味性,使学生快速掌握无人机航空摄影测量原理和作业流程,有效提升测绘专业人
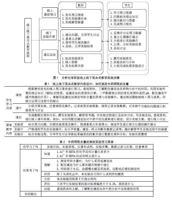
摘 要:为了充分调动学生的学习积极性,提升药学类专业分析化学实验教学效果,以中药明矾含量的测定实验为例,分析药学类专业分析化学实验教学现状,基于课堂派构建线上线下混合式教学模式,设计包括线上课前预习、线下实验开展和课后总结的教学过程,对传统实验教学过程进行优化并对学生的学习过程展开全面评价。 关键词:线上线下混合式教学;分析化学实验;中药明矾含量;实验教学 文章编号:1671-489X(20
摘 要:新工科的实验教学应以多学科融合为基础,着重培养学生的创新能力。随着实际工程中力学问题的日益复杂,需要更精确的实验方法与更科学的实验过程来研究和认识这些问题。实验力学中的光力学测试技术是力学与光学的交叉融合,符合新工科的发展方向。将先进的光力学测试技术应用到实验教学中应是未来发展的方向,这不仅能提高学生的测试技术水平,还能更好地将理论与实验相结合。将光弹法、散光法和数字图像相关光力学测试技
摘 要:针对华南农业大学车辆工程专业实践教学现状,通过整体引进、校企合作、自主开发的方式整合现有资源,构建基础实验、综合设计和创新实践三位一体的虚拟仿真实验教学平台,使学生在虚实结合的实验教学过程中不断成长进步,融会新知识,掌握新技能,成为适应社会发展的创新型工程技术人才,同时,平台的建设模式也为其他专业建设虚拟仿真实验教学平台提供了有益参考。 关键词:华南农业大学;车辆工程专业;虚拟仿真实验
摘 要:为了给实现“双碳”目标提供人才保障和智力支持,高校需要培养符合时代需求的创新型、复合型人才。以西南石油大学工程造价专业本科生为研究对象,从学科竞赛和赛道筛选、制定并优化参赛制度、竞赛成果凝练转化的角度出发,对“双碳”背景下学科竞赛促进本科生科研能力培养进行探索。通过将学科竞赛与科学研究相融合,提高工程造价本科生的创新意识和综合能力,为其今后从事科学研究或创新性工作奠定基础。 关键词:双
摘 要:人才培养是产学研结合的重要环节,是高校理论与技术成果转化为行业发展新动力的重要保障,同时产学研结合是检验人才培养效果的重要机制。基于该理念,对广东海洋大学水产学院2018—2023届研究生的毕业去向、工作类型、薪资待遇等就业信息进行问卷调查,并基于调查结果,在产学研结合背景下,从提升育人质量、打通人才输送链和创新创业型人才培养角度对高校水产专业人才培养模式的优化提出建议。 关键词:水产
摘 要:基于无边界课堂理念,探索协同育人双创实践基地建设新模式,从校内外的无边界联动、时空上的无边界学习、课内外的无边界延展和构建无边界课堂下的四阶段教学体系等四个方面展开研究。通过校企联合培养机制,深化教育链与产业链的融合;采用“线上+线下”混合教学模式,突破时空限制;构建多层次第二课堂,提升学生的实践能力与创新能力;设计四阶段教学体系,实现知识与能力协同发展。研究表明,该模式可显著提升学生的
摘 要:在国家工程教育专业认证及双一流建设背景下,数据库实践教学应以社会需求为导向,培养学生的综合能力。针对数据库实践教学与社会领先技术相脱节的问题,以数据库系统原理课程为例,在实践教学中引入先进的云数据库技术,搭建云数据库实验平台,并改革实践教学的内容和模式;同时,为解决实践能力评估方法不够细致、全面的问题,设计科学合理的考核机制,以激励学生积极参与和完成实验,进而推动实践教学质量的持续提升。
·中华人民共和国教育部主管 ·中国教育装备行业协会主办 《中国教育技术装备》(半月刊)每期定价16元,全年24期,年定价384元。上、下两期可分别在杂志社订阅,年定价均为192元。向本刊直接订阅,汇款后,请将填好的征订单发电子邮件到杂志社。统订需要分发的用户,发行部可代为分发邮寄,请将详细的分发地址、邮编、收件人姓名和电话,随征订单发电子邮件至杂志社。邮局订阅:请到邮局填写邮发代号82-975