[摘 要] 高校治理法治化是贯彻落实习近平法治思想、全面推进依法治国进程的必然要求,也是推进高等教育治理能力现代化的重要途径。高等教育治理是一项复杂的系统工程,在从管理向治理转变的时代背景下,应将习近平法治思想的基本精神、核心内涵贯穿于高校法治化建设的全过程。从法治化视角进一步梳理依法治校的逻辑结构,有助于突破当前高校治理困境,通过构建制度体系、完善运行保障机制、营造法治文化氛围、加强监督管理等举
[摘 要] 硕士研究生是各企事业机关团体特别是高校、科研院所等用人单位的主力军。硕士研究生的就业心理是影响研究生就业质量的一个重要因素,通过对南京农业大学硕士研究生的就业现状进行分析,对硕士研究生的就业心理进行了解、调查与分析,以期在硕士研究生的培养环节为硕士研究生的就业提供指导,并关注他们的就业心理。高校应积极开设就业指导课程、利用微信公众号推送各类校友工作和创业情况,以及聘请就业指导教师和邀请
[摘 要] 行业特色型高校作为我国行业特色学科突出的高校群体,其教育基金会的发展离不开不同行业的社会资源支持。聚焦我国35所行业特色型高校的教育基金会,分析了行业高校基金会的运行模式,研究发现部分行业特色型高校的教育基金会存在组织机构不够规范、治理模式仍不健全、运行主体差异大、运行效率不高、制度体系系统性不强、管理信息透明度较低、行业发展持续放缓、缺乏有效动力支撑等问题,从而严重制约了行业特色型高
[摘 要] 随着生物医药领域获得人工智能技术的赋能而迅速发展,人工智能技术在基因治疗和生物制品等方面展现出了巨大的应用潜力。在此背景下,生物制药专业面临着学科交叉融合、创新人才培养和基础成果转化等方面的挑战。在教育教学实践中适时引入人工智能的基本理论和技术应用,将有效推动学科教育发展和教学模式改革。实践表明,基于人工智能构建的新型混合教学模式能有效整合线上线下教学资源,促进学习过程自主化,培养学生
[摘 要] 廉洁教育是预防腐败、培育廉洁公民的重要途径,思政课是落实立德树人根本任务的关键课程。基于“三不腐”的战略方针和思政课的改革需求,探究廉洁教育融入高校思政课具有重要意义。廉洁教育融入高校思政课在服务“三不腐”战略方针、推动思政课内涵式发展及提升大学生廉洁素养等方面具有重要价值,在教学目标、课程内容和实践路径等三个维度实现了深度契合。在实践层面,应从制度顶层设计、教学内容完善、方法创新和评
[摘 要] 近些年来随着乡村振兴战略的深入推进,体育作为公共服务体系和资源供给的重要组成部分,对于改善农村经济、文化等事业,促进乡村全面发展具有重要作用。结合当前乡村体育现状,综合采用调查法、逻辑分析法和数理统计法相结合的方式,分析了乡村体育的发展策略。通过对县域学校体育文化服务乡村振兴战略的实施路径进行探讨,以期为服务乡村振兴战略提供一份支持,在此基础上推动农村体育公共服务的发展,切实满足农村居
[摘 要] 非物质文化遗产的保护传承是中华优秀传统文化得以延续和发扬的保障性工作,高校图书馆因其在保存文献资源方面的特殊性,在助力非物质文化遗产保护传承方面发挥着不可替代的重要作用。北京联合大学图书馆分别从阅读、交流、体验、展示四个方面,在助力非物质文化遗产保护传承方面积累了一些实践经验。然而,实践中也存在一些问题。针对这些问题提出了相应建议,希望能为高校图书馆在助力非物质文化遗产保护传承工作方面
[摘 要] 随着高等教育国际化进程的加快,中外合作办学项目日益成为高校提升办学水平与国际竞争力的重要途径。总结沈阳工业大学与英国德比大学的中外合作项目设置的中方合作教师这一策略的实践经验,系统分析了中方合作教师在教学质量保障、跨文化沟通与融合、学生支持与发展、教育国际化战略推进以及中外教育标准衔接等方面所发挥的关键作用,并提出了完善选聘与培训机制、明确岗位职责等优化策略。研究表明,科学合理地设置和
[摘 要] 现代远程教育以其不受时空限制和灵活开放的学习模式,已经成为很多小学教师提升自身职业素质的重要选择。现代远程教育能不能取得好效果,取决于其质量。当前,现代远程教育在小学教师培养方面存在一些问题,比如远程教学教师信息技术应用能力不足、远程教学能力欠缺、教学资源不能满足小学教师的现实需要、教学实践环节缺失等。为此,须从提升教师信息技术应用能力、强化远程教学专业训练、优化教学资源、加强教学实践
[摘 要] 试卷命题及管理是高职院校教学过程中的一个重要环节,研究试卷命题及管理对于提高教育质量、促进学生学习、保障教育公平等方面都具有重要意义。通过对试卷命题的深入研究,可以更好地了解学生的学习情况和教学效果,从而调整教学方法和策略,确保考试评价更加科学、公正和有效。以广东建设职业技术学院为例,探究试卷命题及管理的优化方法,使试卷命题及管理在后续教学过程中更加合理高效,不仅更好地保障了考试服务于
[摘 要] 伴随着信息技术的快速发展,尤其是当前大数据技术的广泛应用,高职院校的招生管理工作面临着前所未有的变革。当前高职院校的数量不断增加,而招生工作也面临着更加激烈的竞争和挑战,传统的招生管理模式已经难以适应当前快速发展的需求。基于大数据视域来深入分析传统招生管理模式所面临的局限性,并结合大数据技术的应用特征,总结和探讨高职院校招生管理模式创新的可行性与实施策略,有助于推动未来招生工作向智能化
[摘 要] 县域城乡融合发展是实现共同富裕、破解城乡二元结构的关键路径。职业教育作为与经济社会发展紧密关联的教育类型,对优化山区县域城乡要素配置、驱动人力资本提升、协同制度系统构建、推动文化认同再生产具有重要价值。针对人才供给滞后、资源配置失衡、科教融汇不深、文化功能偏弱、治理协同不足等问题,山区职业教育赋能县域城乡融合发展的突破路径是:产教融合、精准匹配产业需求与教育供给,校地共建、双向推进、资
[摘 要] 实现中华民族伟大复兴的中国梦,就要以铸牢中华民族共同体意识为主线,把民族团结进步事业作为基础性事业抓紧抓好。高职院校作为培养青年学生的重要阵地,肩负着为党和国家培养高素质、高技能人才的重要使命和光荣任务,必须始终把铸牢中华民族共同体意识贯穿到教学育人的全过程。从课堂、网络、文化、实践阵地建设的角度,探索高职院校如何把用好课堂阵地、守好网络阵地、建好文化阵地、筑牢实践新阵地,作为铸牢高职
[摘 要] 职业院校肩负着高素质技能型人才培养的重任,强化教师队伍创新能力刻不容缓。在创新创业教育的背景下,通过分析职业院校教师创新能力的价值意蕴,研究职业院校教师创新能力的构成体系,并探索了职业院校教师创新能力提升的建设路径。通过推进人才融合,构建教师培养的互学互鉴、共进发展新格局;实施项目融合,打造以科技为核心、创新为动力的实践平台;深化制度融合,从而完善职业院校教师科创导向的考核评价体系。研
[摘 要] 战略谋划能力是高水平战略管理人才的重要支撑。通过系统梳理并分析战略管理人才的能力素质需求,聚焦战略谋划能力培养,运用系统工程理论方法,提出集理论牵引环、系统工程环、能力实践环于一体的“三环”教学内容体系。基于维特罗克生成学习理论框架,从选择性知觉、主动建构、意义生成等三个阶段有针对性地设计工程化教学方法,创新形成战略管理人才战略谋划能力工程化培养模式。在案例实验教学设计、工程实验组织形
[摘 要] 高等院校是培养创新人才的摇篮。环境工程专业的工程实践教学是培养本科生工程实践能力和创新精神的重要途径,也承担着为社会培养复合型高素质环境专业人才的重任。针对当前环境工程专业工程实践培养面临的本科生实践能力弱、理论与实践脱轨、新教师实践能力断层等共性问题,提出了“一流工程师进课堂”的工程实践教学改革新理念。基于该理念的特色教学模式以及规范化教学制度改革探索,可以促进环境工程专业本科生工程
[摘 要] 教育的理想是为了人的全面发展与成长,教师发展的理想是为了教师和学生的共同成长。《教育信息化2.0行动计划》提出了“三全两高一大”的核心发展目标。面对信息数智化时代对教师提出的新要求,反观现阶段长期存在的教与学脱节、学生学习主动性不足等问题,以及培养创新创业人才的需求,思政课程体系需要进一步转型和创新。通过构建创新教学支持体系,从创新教学支持体系的现实需求出发,结合学院发展现状,提出构建
[摘 要] 基于智慧教室的传统课程教学模式变革是当今高校教学改革的热点。以典型工科课程“流体力学”为例,对传统教学存在的学生课堂参与度低、注意力跨度短、上课使用手机、课后抄作业等教学难题的产生原因进行了分析。在此基础上,基于智慧教室的功能和理念对这些教学难点提出了新颖的教学改革策略,在保证原有教学质量的前提下,克服技术层面的短板。通过充分利用智慧教室的交互功能、大数据统计分析功能等,为传统工科课程
[摘 要] 聚焦新工科背景下研究生的培养目标,通过深入分析当前工科研究生教育现状及行业需求,结合中南大学矿业工程学科人才培养实际,提出了“四个坚持”和面向产业重大需求的新工科研究生培养模式的“中南方案”。以构建学科特色文化为基础,以培养学生创新能力为核心,以解决产业难题为目标,以改革考评方式为牵引,着力培养实践能力强、创新能力强、满足产业需求、具备国际竞争力的高素质复合型的新工科研究生。通过探索和
[摘 要] 人工智能是人类在信息产业革命中对客观世界认知和改造的伟大发明。人工智能正逐渐在全球范围内形成巨大的影响力,正逐渐渗透到社会的各个领域,深刻影响着社会生活和工作方式。在这样的背景下,研究如何应用新技术来促进教育发展的意义十分重大。通过对人工智能技术在网络教育教学中的应用及需求进行分析,进而详细阐述了其在实际教学中的应用案例。在计算机网络教育领域更好地发挥人工智能技术的作用和最大价值,从而
[摘 要] “四链融合”是高校专创人才培养的重要驱动。“四链融合”即教育链、产业链、人才链、创新链的相互融合与协同发展。目前,电力职业教育的校企合作模式比较单一,尚未能实现“四链”充分融合。为了解决上述问题,高校教师与电力企业内训师多方合作,共同探索一种深化校企合作的电力职业教育校企合作模式,破解实际教育培训工作中“四链”融合不充分的问题。采用“五共五联”的校企合作模式,从五个维度深化校企合作,提
[摘 要] 立德树人是教育的根本任务,高职院校应积极承担培养时代新人的重要任务。为提升思政课的实践性,高职院校应坚持“大思政课”的教育教学理念,以“行走的思政课”为载体,加大社会实践环节的力度,构建高职院校专业化的师资队伍,赋予思政课程旺盛的生命力和广泛的影响力。将校园里的“思政小课堂”与校门外的“社会大课堂”更好地结合起来,增强学生的社会责任感和实践能力。立足于新时代高职院校“大思政课”的建设进
[摘 要] 随着我国产业转型升级加速,地方高校人才培养与区域经济发展的适配性矛盾日益凸显。以“遥感原理与应用”课程为例,提出基于CDIO-OBE双循环理念的教学改革框架。通过重构知识体系、开发地域化案例库、创新教学方法、多元化评价等方式,构建了“知识内化—能力提升—素质养成”三阶段能力的目标体系。改革实践表明,该模式有效解决了传统教学中理论与实践脱节、创新能力培养不足等问题,形成了“课程—竞赛—科
[摘 要] 为了改变“以教育者为中心”的授课型教学方法,提高学生的参与度和学习热情并建立正确的价值观,以仓东遗产教育基地为基础,进行通才教育理念的课程思政实践。仓东通才教育理念主要在两个大方面进行教育改革的尝试:一是工作坊教学方法——以学习者为中心,以实地体验融合理论的研讨;二是参与式教学方法——以中华优秀传统文化体验吸引参与者建立兴趣,以助提升独立思考的能力。通过通识教育理论梳理和仓东通才教育的
[摘 要] 目前,我国多学科交叉教学体系建设不是很完善,存在一些问题。以“3D生物打印技术与应用”课程为例,通过两年的教学实践探索,旨在探讨如何通过引入知识交叉理念和创新技术,契合新时代的教学理念和需求,提升营养与健康学科教育的教学质量和学生综合能力。课程涉及营养与健康科学、生物学、化学、农学、食品科学技术、医学、机械制造等学科,通过多学科知识交叉融合,引导学生掌握如何通过学科交叉产生创新思维并增
[摘 要] 新工科背景下融合OBE理念的教学改革势在必行,将OBE理念引入“给水工程综合课设”课程中,开展线上与线下混合式教学改革,在此基础上,构建了OBE教育理念下“给水工程综合课设”课程的实践模式。从优化“给水工程综合课设”课程的设计任务及目标、改变教学方法、引入多样化教学方法、加强过程性评价、建立多元化课程考核及评价体系等五个方面提出了建设思路,并将课程思政有机贯穿于混合式教学各环节,从而达
[摘 要] 探讨思政元素如何融入数值分析实验教学,以微分方程数值解实验课为例,旨在提升学生的理论素养与实践能力,同时培养学生的科学精神和思政素养。课程通过结合教学案例来介绍微分方程数值解的常用方法,以冯康事迹为引领,展示如何在实验教学中融入思政元素。学生利用Matlab进行数值实验,通过发现问题、探索问题并对比不同数值算法的结果,深入理解数值解法的特性和应用。这一教学模式不仅可以使学生掌握微分方程
[摘 要] 湖南农业大学烟草专业是国内知名的人才培养单位,近年来,其面临本科生学习积极性不足、投身农业生产和科研的积极性不高、学生认知与行业需求存在一定认知偏差等问题。针对当前“三导师”培养模式存在的问题,如思政导师配备力量不足、学业导师的主导作用未能有效发挥、行业导师与学业导师联系不足,以及学生过度以就业为导向的未来规划等问题开展教学改革,学业导师积极融入思政教育,强化学业导师与行业导师的联系,
[摘 要] 通过分析农科院校专业课“资源环境规划”的课程思政定位和建设目标,从教学团队提升、专业特色融合、教学模式改革和过程考核构建等方面探讨了课程思政的建设机制。为充分发挥专业课教学在农科高校思想政治工作中的作用,课程思政建设的具体措施包括理论体系更新化、课程设计合理化、教学方法多元化、教学案例丰富化和教学内容特色化等。经过多年的课程改革探索,“资源环境规划”课程思政建设取得了阶段性成效,被评为
[摘 要] 探讨“互联网+”对现代康复医学教育工作的现状、影响、应用价值和实践路径等。选取中南大学80名2022级康复医学科学生作为研究对象,随机分为对照组和实验组,每组40人;对照组采用常规教学方式,实验组采用“互联网+”模式,对比分析两种授课模式的优缺点。在理论知识、临床技能以及综合素质方面,实验组高于对照组,两者差异具有统计学意义(p<0.05);在综合素质考核方面,实验组高于对照组,两者差
[摘 要] 住院医师临床思维的培养是住院医师规范化培训的重要内容,拟评估SOAP教学法在内科住院医师轮转学习神经系统疾病中的应用效果。随机选择在2023年3月—6月参与SOAP临床实践教学的教学组18人,未参与教学的对照组18人,通过出科考核成绩来评估教学效果。两组住院医师在病历书写质量(p=0.74)、指导医师评价(p=0.827)、患者评价得分(p=0.842)方面的差异无统计学意义,参与SO
[摘 要] 根据广东海洋大学水产养殖专业硕士研究生课程“水产动物营养研究方法”课程建设的需要,结合本校水产学科建设的要求以及硕士研究生教学的实际情况,分别从教学内容设计、课程实施及教学方法、课程考核与评价等三个方面出发,提出本课程体系的建设方案。在此基础上,结合授课教师近些年的教学经历,对课程建设与实践中存在的问题进行了讨论,提出通过课程教学来促进研究生主动学习,提高研究生科研能力和改善课程教学效
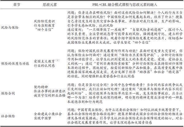
[摘 要] 加强高校课程思政建设是培养高质量保险人才的必然要求,也是时代要求,是提高大学生综合素质的重要途径。“保险实务”是经济管理专业的主干课程,根据课程思政对“保险实务”课程教学的新要求,基于OBE理念的指导,运用PBL+CBL融合教学模式优化设计“保险实务”课程思政教学的总体框架,将思政元素融入“保险实务”课程教学的全过程,不断创新教学手段及考核评价机制,多措并举以达到课程思政的教学效果和价
[摘 要] “物理化学”课程体系博大且复杂,其涉及的教学内容与人们的生产、生活息息相关,并随着科技的高速发展不断推陈出新。团队协作教学模式是一种顺应“物理化学”课程的教学特点,提升教学效果的有效方法。这种方法遵循OBE教学理念,通过组建高效的教学协作团队,经由教学团队的共同教学设计、建立协作和竞争的教学机制、更新教学内容、创新教学方法、协同运作教学环节、共同承担课堂教学任务、协作解决教学问题等方式
[摘 要] 在课程思政的背景下,将案例教学和思政教育进行有机融合是落实立德树人根本任务的重要手段。通过分析“草地资源与管理”课程教学过程中存在的问题,依托教师科研项目、生产实践等渠道收集和整理相关教学案例资源,挖掘教学案例所蕴含的思政元素,探索案例教学和思政教育的有机融合模式,激发学生参与课堂讨论和交流的兴趣,满足学生的求知欲和表现欲,从而拓宽学生视野、培养学生的团队合作精神和职业道德素养,进而更
[摘 要] 新工科建设要培养具备创新实践能力的化工人才,因此,化学工程与工艺专业的课程教学也须与时俱进。“化学工程与工艺专业实验”是化工类学生的一门重要的实践教学课程,以该课程为例,通过在教学过程中引入前沿的科学技术,启迪学生的发散思维;应用深入浅出的教学方法,启发学生的联想思维;利用实验仪器发明原理,启发学生的逆向思维;教学内容与地方特色资源相结合,启迪学生的灵感思维。通过这些实验教学改革,培养
[摘 要] 随着信息技术的持续发展,教育领域正经历着深刻的变革,从而助力教育领域实现了更好的学习效果。通过深入探讨知识图谱在个性化教育研究中的重要性、当前的应用状况及所面临的挑战,同时对知识图谱与个性化教育的结合点进行深入研究,探究知识图谱在教育领域中的应用方式和优势并阐述其结合点,从而推动个性化教育的发展。这些探讨旨在为教育者和学习者提供更优质的教学和学习支持,从而在教育领域发挥重要的作用,提升
[摘 要] 思辨能力的培养既是创新人才发展的关键目标,也是当前大学英语教学改革的重要课题。从大学英语教学改革的实际出发,基于产出导向法理论来系统探讨其教学理念、教学假设和教学流程在大学英语思辨教学中的实践应用。围绕思辨技能培养目标,结合混合式教学模式,对一篇大学英语课文进行教学案例设计。从思辨教学目标、教学步骤、教学活动和教学材料这四个方面,深入分析该教学案例在课前输出驱动、课中输入促成和课后输出
[摘 要] 在新一轮科技革命和产业变革不断深化的背景下,大数据、人工智能、云计算、物联网、区块链、ChatGPT等新一代数字智能技术迅猛发展,催生了民族地区国际化会计人才培养模式的重构与调整。根据数智时代对民族地区国际化会计人才培养的新要求,分析在人才培养过程中面临的困境,提出在全过程思政育人的引领下,将思政融入专业课程,协同推进教育理念国际化、教学内容国际化、教师交流国际化、教导管理国际化和教学
[摘 要] 为提高计算机专业课程的教学效果,借鉴CDIO模式将传统的教学模式划分为理论教学、实践教学和网络教学三个方面,构建多位一体的教学方式。充分应用多种信息化教学手段,实现问题导向、项目驱动(课上简单项目+线上进阶项目)的线上线下相结合的混合教学模式,并加入过程性实境项目考核,考核方式涉及团队合作、技术综合使用、职业标准、工程认知等方面,从而力求更加真实地反映学生的学习效果。教学实践表明,该教
[摘 要] 桥梁工程毕业设计是土木工程(交通土建)专业设置的一种综合性实践教学活动,它既是高校实现培养目标的关键环节,也是学生深化知识和提高能力的重要过程。在当前新工科建设背景下,首先分析了目前桥梁工程毕业设计中存在的一些问题,并在此基础上,从设计选题、设计内容、过程管理、指导方法、评分标准等方面探讨了提高毕业设计质量的措施与方法。若想从根本上提高桥梁工程毕业设计的质量,应该优化专业课程体系,进行
[摘 要] 针对给排水科学与工程专业的核心课程“泵与泵站”存在的课程教学内容滞后、实践能力培养不足、评价体系单一等突出问题,以产教融合为核心,构建“校企协同+虚实融通”双向赋能教学模式。通过联合行业单位,系统重构“认知—实践—创新”三阶能力框架。教学实施采用“导入—呈现—实践—总结”四环闭环的路径,以企业真实项目需求驱动全流程的实战训练,并进行校企联合评审。通过校企资源双向流通与虚实场景的深度融通
[摘 要] 伟大建党精神首次被提出来是在庆祝中国共产党成立一百周年大会上,同年9月被纳入第一批中国共产党人精神谱系。伟大建党精神是新时代大学生取之不尽的精神源泉,伟大建党精神是立党、兴党、强党的丰富资源,蕴含着实现中华民族伟大复兴的力量与智慧。互联网以其独有的即时性、开放性、互动性、虚拟性、持续性、公平性和资源的共享性,在现代社会得到了迅速的普及与发展,已成为大学生学习必不可少的重要途径,也为高校
[摘 要] 当前我国社会正处于经济变革期,全球经济格局和产业结构的重塑,带来了新的机遇,也伴随着一系列的挑战。教育领域承担着人才培养的重要使命,应从强化创新能力培养的角度,探讨通识教育在学生全面素养发展中的影响和作用。结合当前大学生就业创业能力培养存在的困境和挑战,分析通识教育在培养大学生就业创业能力中的应用价值,结合当前的发展愿景,坚持依靠人才力量,通过发展和改革教育体制、教育理念来实现人才就业
[摘 要] “双创”政策旨在推动创新创业,促进经济结构转型升级,提高就业质量和水平。在这一背景下,大学生创新创业能力的培养成为高校教育的重要任务之一。因此,针对“双创”背景下大学生创新创业素质培养的策略要充分关注政策导向、市场需求和人才培养的需求,通过构建创新创业实践平台、加强跨学科融合、推进产学研结合等方式,积极培养学生的创新创业能力,将学生培养成为具有创新意识、实践能力和市场竞争力的高素质创新
[摘 要] 高职院校大学生的自主学习能力具有如下显著特点:学习意义的感知良好,学习动机不足;内在目标明确,外在目标吸引力不够;自我控制能力较弱,学习管理混乱;自我效能感较低,学习焦虑程度较高;自主学习方法贫乏,学习策略使用低效;等等。因此,从积极心理学的角度培养高职大学生的自主学习能力,要在提升学生积极的情感体验、培养学生积极的自我认知、构建积极的教学管理模式以及打造积极的自主学习环境等方面下功夫
[摘 要] 随着区域经济转型升级与数字技术革新,浙西南地区高职商贸专业群面临着传统人才培养模式与产业需求脱节等现实困境。基于区域创新生态系统理论,本研究以“集优育才”为核心,构建产业链、创新链、人才链与政策链“四链融合”的逻辑框架。通过动态化课程重构、生态化平台建设及多元化评价创新等多项措施,着力推进提升区域创新能力以及高职教育深度产教融合,从而为符合企业需求的创新型人才培养和区域经济的可持续发展