岁末回望,最大的感受:莫过于数智之风吹遍祖国大地。从工业生产到医疗卫生,从社会治理到计算人文,大行其道、蔚然成风。信息资源管理学科的各界均积极探索“新道路”:行业垂域大模型建设、面向智能体的资源开放与服务、高质量数据集建设等,不断尝试探索“破圈”之道。然而,与“圈外”的热闹喧嚣,甚至是集体性焦虑相比,档案业界与学界始终淡然处之、深耕传统业务模态,进步有余,却也略显突破不足。如何携手同行,做“符合时
主持人语:为深入贯彻落实习近平文化思想,探索图书馆、档案馆、博物馆融合发展新路径,江苏省图书馆学会、江苏省档案学会、学术委员会、、共同举办“图档博融合赋能红色教育”座谈交流。在座谈交流中,众位专家在图档博融合发展视域下,从不同维度深入阐释了图档博馆藏资源与红色教育的密切关系,系统探讨了跨机构协同利用红色资源、合力赋能红色教育的有效对策。 陈军: 在日常工作中,特别是在做全民推广、全民教育的过程
摘要:档案数字监管是将数字技术与档案监督管理充分结合的新模式,也是推进档案事业治理体系和治理能力现代化的关键抓手。文章以加拿大国家图书档案馆为研究案例,在系统梳理其在档案人员、机构、资源和业务流程中的数字监管实践后,发现其核心特征为保障公民参与、深度应用监管科技、持续完善监管法治三个方面。基于此,我国须主动拥抱档案监管科技,在积极借鉴他国经验的同时,警惕照搬照抄的误区和唯技术论的倾向,探索出一条契合我国本土情境的档案数字监管创新发展路径。
摘要:为有效预防电子档案管理的风险,档案主管部门应转变监管思路,推动监管从被动应对向主动防控转型。电子文件主动监管是大数据、人工智能等技术引入监管领域后产生的一种新型监管方式,其产生既顺应国家数据资源建设战略与电子政务一体化建设的发展趋势,也直面电子档案安全风险治理的现实困境与传统被动监管的固有局限。其具有明确的法律依据,主要源于《中华人民共和国档案法》《中华人民共和国档案法实施条例》《电子档案管理办法》及地方配套档案法规等文件。结合当前实践,电子档案主动监管的实施路径可归纳为:依托行政执法监督系统、依托区域电子档案归集监管系统、依托数字档案馆。
摘要:档案作为重要的文化财富,是讲好中国故事、传播中国声音的关键叙事资源,可以深化文化的意义世界、实化文化的可能世界、显化文化的符号世界。同时文化也是档案叙事的基本支点、重要内容和持续动力。归档作为文件由现行状态向档案状态转变的重要环节,亟须从提升文化意识、落实实际行为、注重专业指导三个层面加强文化价值考量。
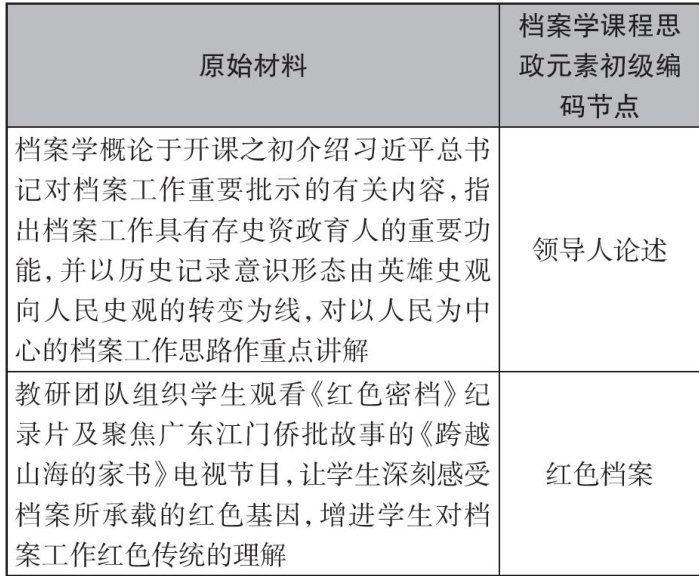
摘要:考察我国档案学专业课程思政建设进展并提出问题优化对策,有助于推动其高质量发展,为新文科建设提供可供推广的学科范式。文章以“教学模式—示范课程—交流宣传”三维视角为分析框架,综合运用文献分析、网络调查、实地访谈等多种方式,考察我国档案学专业课程思政建设进展并剖析问题。研究发现,我国档案学专业课程思政建设取得显著成绩,教学模式多向扩展完善,示范课程逐步推进建设,交流宣传多点协力开展。但仍然面临若干挑战,如教学模式中思政元素和教学资源挖掘尚不充分,示范课程建设中专业教材内容陈旧,交流宣传的系统性、持续性、深度不足等。最终提出对策建议,即推进资源融合、多元协同、创新驱动的教学模式,建设战略导向、行业协同、系统规划的示范课程,开展面向社会、贯通师生的档案学思政交流宣传。
摘要:为有效应对档案学专业创新人才培养的现实需求,文章尝试以学科竞赛作为切入点,聚焦档案学专业学科竞赛开展现状,阐述学科竞赛对创新能力培养的作用逻辑,并指出实践过程中面临的理念欠缺、教学失衡、机制缺失和成效甚微等困境,提出树立竞赛教学理念、调整竞赛教学模式、构建竞赛教学机制和把握赛教融合趋势的优化路径。
摘要:改革开放以来,东北地区民国档案编纂工作取得了较大的进展,陆续出版了多部民国时期档案汇编,其主要围绕民国历史档案、日本侵华档案、革命历史档案三方面展开。这些成果不仅为学术研究提供了丰富的一手资料,同时也为东北地区的历史文化传承与发展奠定了坚实基础。然而当前东北地区的民国档案编纂工作仍存在联合编纂的成果较少、编纂成果传播范围有限、编纂形式与新技术结合不足的情况。这些问题在一定程度上制约了东北地区民国档案价值的挖掘与发挥,后续的编纂工作仍须继续深耕。
摘要:省级档案法规是各区域档案事业推进的重要法律支撑。文章立足于比较视角,以《中华人民共和国档案法》修订后,新修订实施的十五部省级档案条例为分析样本,从主体结构、立法目的的宏观角度和立法内容的微观视角横向对比其不同之处,分析归纳出其内容在基本规定、收集整理与利用保护、信息化建设及监督惩处机制上均有所差异。再纵向对比省级档案法规修订前后的差别,发现其在尊重上位法的精神与原则、与自身区域实际契合、条款内容细化方面均有进步性。最后指出不足之处,包括文本内容重复、档案权利救济内容欠缺、档案信息化建设缺乏持续推动力等,并提出完善意见,以期为省级档案法规的修订和进一步细化完善提供参考。
摘要:档案行政处罚裁量要素的选择直接决定裁量基准质量,进而从根源上影响档案行政执法的公平、公正与效率,是档案主管部门内部控权规范的核心内容。其演进历程清晰呈现阶段性特征:1999年《中华人民共和国档案法实施办法》确立“档案价值 .+ 数量”的裁量基础,后经实践转化为“档案保管期限 + 数量”的二元裁量要素模式;随着档案行政执法实践深化,二元模式的局限性逐渐凸显,部分档案主管部门引入违法动机、违法后果等要素以弥补不足;2021年新修订《中华人民共和国档案法》实施后,裁量要素进一步拓展,正式形成多元裁量要素共存的新格局。档案行政处罚裁量要素从二元到多元的演进,不仅标志着档案行政处罚裁量基准自身朝着规范化、科学化方向持续完善,本质上更是我国档案治理体系迈向现代化的生动写照。
摘要:档案数字化建设使得档案数据法益成为刑法保护的实质法益。档案数据犯罪是传统档案犯罪进入数字时代后的变迁和革新。然而,现有传统档案犯罪和数据犯罪的刑法规范呈现供给不足和适用不明的双重困境。因此,对于数字时代档案数据的刑法保护,应立足于实质解释论,依据网络分层理论在对档案数据所涉的计算机信息系统法益、数据法益、信息法益进行分层的基础上,构建档案数据分层刑法保护模式。在物理层,适用计算机信息系统犯罪保护档案系统功能的正常运行;在代码层,适用数据犯罪,去除对档案系统的依附性,主要保护档案数据状态安全的双层法益;在内容层,基于权利束理论串联适用信息犯罪,当与数据犯罪、传统档案犯罪竞合时,应优先适用信息犯罪。
摘要:文章围绕珠三角地区档案保管服务全流程,结合网络调研和访谈调研结果,构建了档案保管服务安全管理框架。首先,从服务前期、中期、后期分析了档案保管服务安全管理现状。其次,提出了档案保管服务安全风险预防举措不足、发包方缺乏安全意识、承包方安全管理存有漏洞、安全事故责任追究困难等问题。最后,从严格把关资质审核、规范服务流程、强化安全管理责任落实与事故追责等维度探讨了档案保管服务安全管理对策。
摘要:地方性公共网页是记录公共职能活动、传承地域文化、服务公众需求的核心载体。网页信息资源存档的元数据设计,对于记录和呈现地方重大文化事件和治理生态具有重要意义。文章通过分析现有相关元数据标准及地方性公共网页存档的管理流程,基于复用与扩展原则,提取核心元数据,构建出一套适用于地方性公共网页存档元数据方案,并选取具体案例进行验证。结果表明,该方案具备良好的适用性和可行性。
摘要:档案高级专业技术人才是档案专业人才队伍中的中坚力量。在新一轮职称改革要求下,长三角地区档案部门陆续更新了高级专业资格评审文件,在评审理念上均秉持改革总体要求,又因地制宜,在具体形式上各具特色。评审条件变革的背后,既对用人单位选拔、任用和培养专业人才提出新要求,又为专业人才自身职业发展指明方向,同时也给相关部门今后的制度完善提出了新的挑战。
摘要:文章系统梳理新兴技术驱动下档案管理实践的新样态,剖析档案法律法规面临的现实问题,并提出完善法律法规体系、明晰权利义务、创新监管机制、法律法规与标准协同治理等应对策略,以期为档案法治现代化与治理能力提升提供理论参考与实践路径。