摘要:在系统梳理长江大保护十年流域保护治理成效的基础上,总结提出了坚持思想指引、坚持规划引领、坚持系统治理、坚持流域协同、坚持依法治江、坚持科技创新等6个方面的主要经验。结合“十五五”时期我国社会主义现代化建设和全面推进江河保护治理的新形势新要求,从强化流域统一规划绘制流域保护治理新蓝图、加快安澜长江建设构建现代化水旱灾害防御体系、强化统一治理加快构建安全韧性现代水网、聚力保护修复加强重要江河湖库系统治理和生态保护、深化统一调度强化体制机制法治管理、强化科技支撑夯实流域治理保护基础等6个方面提出了进一步强化流域保护治理的重点工作任务,为全面深化长江大保护、全力推动长江经济带高质量发展提供坚实水安全保障,为中国式现代化建设贡献长江力量。
摘要:长江上游是长江流域重要的生态安全屏障。自2016年国家确立“共抓大保护、不搞大开发”战略导向以来,长江上游地区发展模式由粗放式发展转向高质量绿色发展,由以开发利用为主导转向以保护修复为主导。梳理了长江上游大保护十年来的实践成效,剖析了长江上游大保护面临的主要问题并提出对策建议。研究表明: ① 近十年来,长江上游大保护政策体系不断完善,系统性治理能力持续提升;生态治理与保护成效显著,整体环境质量稳中向好;“三生空间”优化升级,生态功能强化与生活空间扩张;生态系统服务价值稳步提升,空间分异特征明显。 ② 长江上游大保护仍面临国土空间规划主体单一、政策跨界协同机制不足、中下游的支持带动欠缺、生态产业体系尚需健全、生态产品价值实现困难、数字基础设施建设对生态保护支撑能力薄弱等问题。建议通过构建“五域五治”大保护协同机制优化国土空间格局、统筹流域综合治理体系、创新“纵横结合”生态补偿体系、构建流域现代化生态产业体系、推动生态产品价值高效转化、构建生态数字基础设施体系等措施推进长江上游高水平大保护。相关研究成果可为深入推进长江上游高水平大保护工作提供参考。
摘要:水资源刚性约束制度是贯彻落实习近平生态文明思想和“节水优先、空间均衡、系统治理、两手发力”治水思路的关键举措,是破解水资源短缺瓶颈、保障国家水安全的重要制度保障。基于水资源刚性约束制度内涵解析,在总结长江流域水资源管理现状与问题的基础上,从“总量控制、统一调度”“以水而定、量水而行”“生态保护、两手发力”“超载治理、强化监管”等四个方面分析提出长江流域落实水资源刚性约束制度的主要措施,可为流域水资源科学配置、高效利用与严格保护提供有力支撑,为流域高质量发展提供水资源保障。
摘要:洪湖是湖北省第一大湖泊,是江汉平原重要的调蓄湖泊和生态屏障,具有重要的生态功能。洪湖污染来源复杂,外源污染是水质不达标的主要原因,内源污染也是水体污染的重要来源。洪湖保护治理应坚持水资源、水环境、水生态“三水统筹”协同治理,在推动经济高质量发展的同时,注重生态保护,实现绿色转型和产业结构优化,推动生态产业化和绿色发展。目前,湖北省已采取减外源、控内源、活水源和修复生态等多项综合措施,在洪湖生态环境改善、水质提升和水生态系统修复等方面取得了一定成效,但仍存在水质改善趋势不明显、综合治理系统性协调性不足、流域产业结构亟待优化等问题。建议加强顶层设计、强化污染治理、加快生态修复和加强科学研究等,为洪湖水质提升和水生态系统修复奠定基础。
摘要:丹江口水库水质安全是南水北调中线工程重中之重。为保障南水北调中线工程水源地丹江口库区及其上游流域水质安全,针对区域水质风险隐患、监测能力不足等问题,系统谋划丹江口库区及其上游流域水质安全风险调查和管控工作,围绕水质安全保障工作需求,拟开展如下工作:绘制水质安全风险“一张图”,构建两级水质风险监测预警体系,实施两类流域治理成效评估,并建立信息汇聚共享平台。具体通过现场调查、动态监测、模拟实验、遥感解译等方法,开展水质安全风险源滚动调查(覆盖49个区县)、典型小流域生态影响评估、重金属高风险区域源强调查,以及15条入库河流水质自动监测与水安全“全息”共享平台建设,摸清区域水质风险底数,量化生态清洁小流域对污染物的削减作用,构建“河道-泥沙-重金属”输移模型,实现亚米级遥感下风险自动评估与“一张图”展示,并形成重点风险源管控清单与突发水污染应对预案,力促水质问题“第一时间发现、第一时间上报、第一时间处置”,提升流域水质安全保障的精准性与智能化水平。
摘要:南水北调中线工程通水前后,丹江口库区及其上游流域生态环境保护及社会经济发展发生了显著变化。以流域内十堰市、南阳市、汉中市、安康市、商洛市5个主要地市为基本评估单元,构建了包含39项指标的流域保护治理与高质量发展综合评估指标体系,系统评估了2014—2022年流域生态环境保护与高质量发展水平,并采取耦合协调度法分析了生态环境与经济社会两大子系统间的耦合协调程度。结果表明:在创新、协调、绿色、开放、共享等5个社会经济维度上的指标值总体呈现上升趋势,经济社会发展质量指数均值由0.521上升至0.699;在生态资源状态、环境压力、资源保护与节约、水安全保障等4个生态环境维度上的指标值总体呈现上升趋势,生态环境治理保护指数均值由0.737上升至0.881;5市生态环境与经济社会两系统间耦合协调度均值由0.611上升至0.782,且自2016年起5市均达到基本协调状态,2022年达到中级及以上等级协调状态,其中十堰市达到了良好协调状态;流域保护与发展成效显著,但仍面临经济社会转型动力不足与生态环境保护长效机制欠缺的挑战。未来需进一步优化经济发展模式,提升水质安全保障能力,强化法治保障与长效政策支撑。研究结果可为推进丹江口库区及其上游流域生态环境保护与经济社会发展提供参考。
摘要:在国家大力推进生态文明建设和长江大保护战略背景下,长江经济带小水电发展重点已经从增量开发转为存量提质增效,新时期新形势对小水电绿色转型发展提出了更高要求。梳理了长江经济带小水电发展现状,分析了新形势下长江经济带小水电绿色转型发展面临的主要挑战,阐述了长江经济带小水电全生命周期绿色发展理念,探讨了小水电生态环境效应量化评估、生态流量泄放及监测、减脱水河道修复、施工开挖扰动减免、设备设施智能化改造、集约化运行与物业化管理等关键技术,旨在为长江经济带小水电绿色高质量发展提供有益参考。
摘要:湿地保护是长江生态环境保护的核心内容。近十年来,湖北湿地保护在法治建设、管理体制、保护修复、科学利用等方面取得显著成效,但在高效合理利用与综合管理能力方面尚存在不足,湖北应以强能、提质、增效为目标,把湿地保护融入湖北现代水网规划,建立可持续的湿地生态补偿机制,探索“湿地生态修复 + 产业发展”模式,促进湿地保护与城市建设同频共振,推动湿地保护高质量发展。
摘要:洞庭湖是长江中游重要的通江湖泊和国家生态安全屏障,承担着防洪调蓄、水资源配置和生态保护等多重功能。然而,受农业面源污染、城镇生活污水排放等影响,湖区长期面临总磷总氮超标、水华频发和饮水安全等多重环境压力。系统梳理了洞庭湖水环境治理的政策演进与实践路径,聚焦总磷总氮控制、水华防治、农村饮水安全等关键领域的综合治理框架,揭示了国家与地方多层级协同治理机制的演化逻辑与治理成效。研究表明,近年来湖区水质持续改善,部分断面水质由劣V类提升至Ⅲ类,生态功能逐步恢复。然而仍存在局部污染超标、跨部门协同依赖行政推动、市场机制嵌入不足、数字平台与决策融合不深等问题。基于现有治理特征分析,加强跨区域协同、提升非点源污染控制能力、完善数字化监测预警体系并稳步推进农村饮水安全提升,将是洞庭湖下一阶段水环境治理的重点方向。
摘要:客观评价沱江流域生态质量发展水平状况,为提高流域生态质量和维护生态系统功能提供参考依据。以沱江流域内6个主要市域为研究对象,从生态质量发展维度,构建了“PSR”评价指标体系,运用熵值法对流域内生态质量发展水平进行综合评价,借助GIS绘图进行空间分析,并采用ARIMA模型对2022—2026年发展趋势进行预测。结果表明,沱江流域生态质量持续改善,这得益于污染排放的有效控制(压力)与环境治理投入的加大(响应)。模型预测证实此趋势将延续,至2026年发展指数预计达2.9083。根据现阶段沱江流域实际发展情况,还需从协调经济生态发展、重视水土流失问题和控制污染源三个方面促进沱江流域生态质量提升。
摘要:生态大保护是建设美丽中国的重要抓手,长江上游实施生态大保护政策是筑牢生态安全屏障的必由之路。系统梳理新中国成立以来长江上游生态大保护政策,发现其完成了从环保工作初探阶段(1949—1977年)、宏观法制初创阶段(1978—1997年)、生态实践先行阶段(1998—2011年)到生态文明建设阶段(2012年至今)的转变,并在实践探索中取得了明显成效,但政策实施仍面临体制机制运行不畅、自然本底易受破坏、绿色经济增长支撑不足、环保主体意识薄弱等诸多困境。针对长江上游多维困境,从制度建设、环境保护、创新驱动、协同治理等方面提出了推进策略,以期为“十五五”时期流域生态文明建设提供参考。
摘要:长江上游地区生态环境改善对筑牢国家生态安全屏障具有重要意义。利用2008—2021年长江上游地区31个地级市的面板数据,采用多期双重差分(DID)方法,系统评估了新型城镇化建设对生态环境的影响。结果表明,新型城镇化建设能够显著改善长江上游地区生态环境,这一结论在一系列稳健性检验后依然可靠。新型城镇化建设对大中城市、重点开发区和平原城市的生态环境改善作用更明显。新型城镇化建设主要通过提升政府环境关注度和绿色创新水平,改善长江上游地区生态环境质量。
摘要:南县地处洞庭湖腹地,汛期长江洪水由四口水系流经南县与洞庭湖洪水遭遇,形成“上压下顶”之势,大水年防汛情势严峻。经长期建设,南县已初步建成了由坑堤、水库、闸站、河渠构成的防洪排涝工程体系,配合非工程措施,防洪排涝效果显著,但仍存在防汛战线长、局部区域排涝能力偏低、中小河流治理不充分和信息化水平不高等问题。在总结评估南县现状防洪排涝能力的基础上,剖析防洪排涝存在的主要问题,通过新建、改建闸站工程与渠道治理等措施,优化排水出路、提高排水能力,以期为南县今后防洪排涝体系建设和防汛工作提供参考。
摘要:长江下游铜陵河段属典型的弯曲多分汉型河道,近期存在局部分流格局调整、河道冲刷加剧及崩岸险情频发等问题,严重威胁河势稳定和防洪安全。深入分析了长江铜陵河段近期河势演变特点及当前河道治理存在的问题,提出重点加强洲体防护,持续开展监测预警和防护治理,深入研究河势控制和调整工程方案等建议。研究成果可为长江铜陵河段综合治理与安全防护提供技术支撑。
摘要:三峡库区是长江上游重要生态屏障,库区小型河流作为三峡库区水系的“毛细血管”,其健康状况对维持库区生态屏障功能至关重要。基于《重庆市河流健康评价指南(修订版)》,从岸线自然状况、水质优劣程度和公众满意度3个方面对重庆市云阳县8条三峡库区小型河流开展健康评价,并针对识别出的问题提出保护建议。结果显示,8条库区小型河流健康状态良好,河流健康评价综合得分为 90.76~97.30 ,均属于一类河流(非常健康);部分河流在岸线自然状况和水质优劣程度方面存在短板。为保持和提升云阳县三峡库区小型河流的健康状态,建议加强岸线生态修复和农业面源污染治理,定期开展河流健康评价。研究成果可为制定相关政策和措施提供科学依据。
摘要:受长江上游水库群与鄱阳湖五河水库群联合调度影响,长江下游输沙量锐减,鄱阳湖入江水道滩槽冲淤调整剧烈、湖区泄流能力变化显著。基于1998—2020年鄱阳湖入江水道实测典型断面数据及2011年鄱阳湖区地形资料(初始地形数据),结合数据分析与数学模型,系统探究入江水道冲淤演变对泄流能力及湖区退水过程的影响。结果表明,枯水期淤积地形使泄流能力降低 18%~19% ,下切地形则可使泄流能力提升 7%~11.5% 。下切地形下星子站水位从 12.5m 降至 9.5m 的时间从 23d 缩短至 15d ,加剧枯期干旱风险;淤积地形下枯期星子站水位可长期维持在 11.5m 以上直至水位再次回升。研究成果揭示了入江水道地形对泄流能力的作用机制,可为流域综合治理提供参考依据。
摘要:近年来,随着河湖岸线空间管控力度不断加大,岸线健康状况已成为河湖管理的重要依据。为探索岸线健康特性有效评价方法,基于《重庆市河流健康评价指南(修订版)》,选取岸线自然状况、岸线“四乱"状况以及岸线利用管理指数等3类特征指标并合理分配权重,构建了河流岸线健康评价指标体系,对重庆市境内44条重要河流开展岸线健康特性分析评价。结果表明,河流岸线健康状况总体良好,但部分河段岸线存在稳定性较差、植被覆盖率偏低、乡村河段“四乱”监管力度不够等问题。此外,水库调度可能导致库区河段岸线自然状况变差,需通过人工整治加以改善;地形条件、人类活动及岸线基质等方面因素也会对河流岸线自然状况产生潜在影响。
摘要:水库泥沙淤积及其引发的一系列问题,一直是国内外学者关注的重点。系统梳理了蓄清排浑、异重流排沙、泄排沙、分级排沙、联合调度排沙及人工辅助排沙等水力排沙技术的原理与特点,结合国内外典型案例,对比分析了不同技术的排沙效果、适用条件及局限性,探讨了在梯级水库联合调度、小库沙比开发、环境保护等新需求下的水库排沙发展方向。结果表明,滞洪排沙与蓄清排浑适用于汛期调节能力强的水库,异重流排沙可兼高水位效益但依赖特定水沙条件,人工辅助排沙虽成本较高但效果突出。梯级水库联合调度通过水力衔接显著提升整体排沙效果,而单库分级排沙结合灵活敞泄可实现库容保持与发电效益的平衡。未来水力排沙技术发展需融合精细化监测、多措施耦合及环境友好设计,以在低耗水条件下实现高效排沙。研究结果可为水库长期运行与泥沙管理提供理论支撑与实践参考。
摘要:分层取水是减缓新建大型水库下泄低温水对下游生态负面影响的关键工程措施。以长江流域青峪口大型水库为例,结合工程周边生态环境状况和水库调度运行方式,基于立面二维水温数学模型,模拟对比了不同分层取水方式对低温水的改善效果。研究结果表明:前置挡墙和叠梁门两种分层取水措施均能有效减缓高坝大库的低温水影响,降低对河流鱼类繁殖及生长的不利影响。从改善效果、工程调度运行和经济效益等多方面综合评估,在低水位运行期间采用前置挡墙措施更具优势。研究成果可为类似水文气候条件下大中型水库的分层取水技术选型、下游水生生物多样性保护提供参考。
摘要:作为环境友好型建筑材料,植生型生态混凝土通过优化材料配比与碱度环境,实现了工程防护与生态修复的有机结合。系统综述了其在材料组成设计、制备工艺、性能优化及工程应用等方面的研究进展,总结了包括低碱胶凝材料、矿物掺合料、生物基材料及再生骨料等在内的材料优化策略,分析了降碱、强度、孔隙率、抗冲刷、植生适应性等关键性能的调控技术。指出了当前植生型生态混凝土在碱度长期稳定性、力学与生态性能平衡、耐久性及标准化建设等方面仍面临的技术挑战,并展望了该技术未来在绿色低碳、多功能集成、标准化与生态-景观-工程一体化等方向的发展趋势,以期为植生型生态混凝土产品选代与场景应用提供技术支持。
摘要:水资源的合理配置和可持续利用是协调区域经济发展和生态保护的关键。以湖北省为例,基于“四水”统筹、协同共治理念,分析了湖北省水资源管理现状,针对水资源总量锐减、供需失衡、农业与经济用水效率低下、气候适应性不足等问题提出水资源可持续管理策略。研究结果表明,“四水”统筹理念有助于促进水资源的系统治理与高效再利用,可为落实湖北省水资源管理制度、实现水资源永续利用和纵深推进长江大保护提供参考。
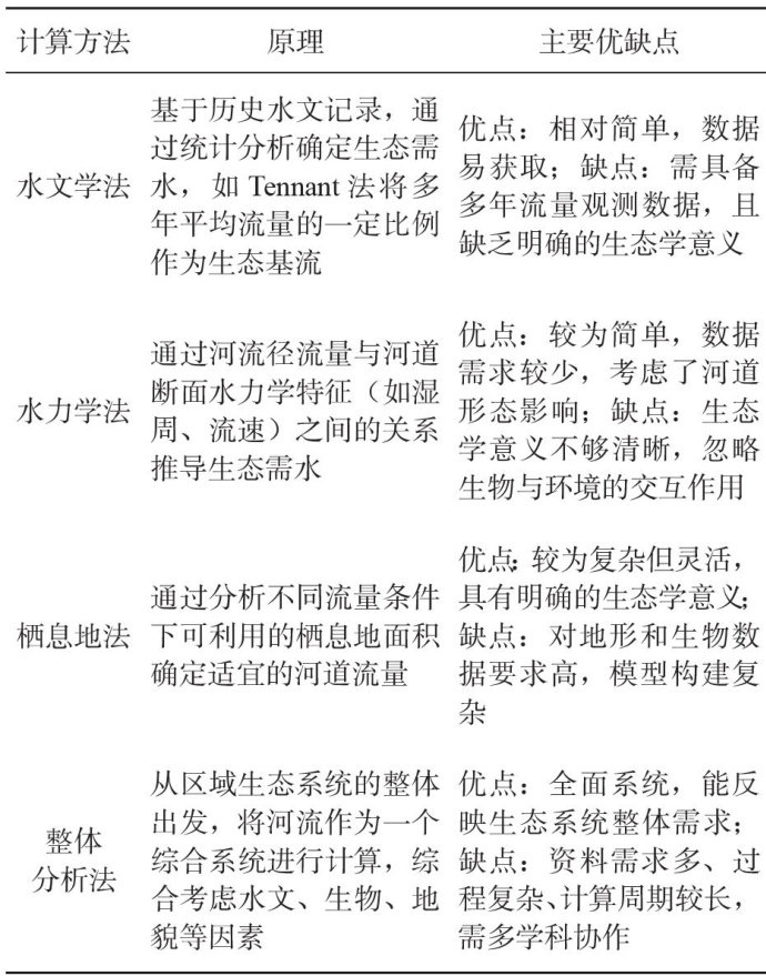
摘要:生态敏感区是流域中生态环境变化最剧烈、且易出现生态问题的区域,需采取措施对其进行生态环境综合治理。系统梳理了生态需水的核心概念与分类,总结归纳了生态需水计算方法和前沿技术,分析了鱼类产卵场、重要河湖等长江流域生态敏感区的生态需水研究成果。鱼类产卵场和重要河湖的敏感生态需水特征研究取得显著进展,但受气候变化和人类活动持续影响,仍存亟待解决的问题,未来需从理论与方法创新、技术应用、管理与实践、国际合作等方面进行深入研究。
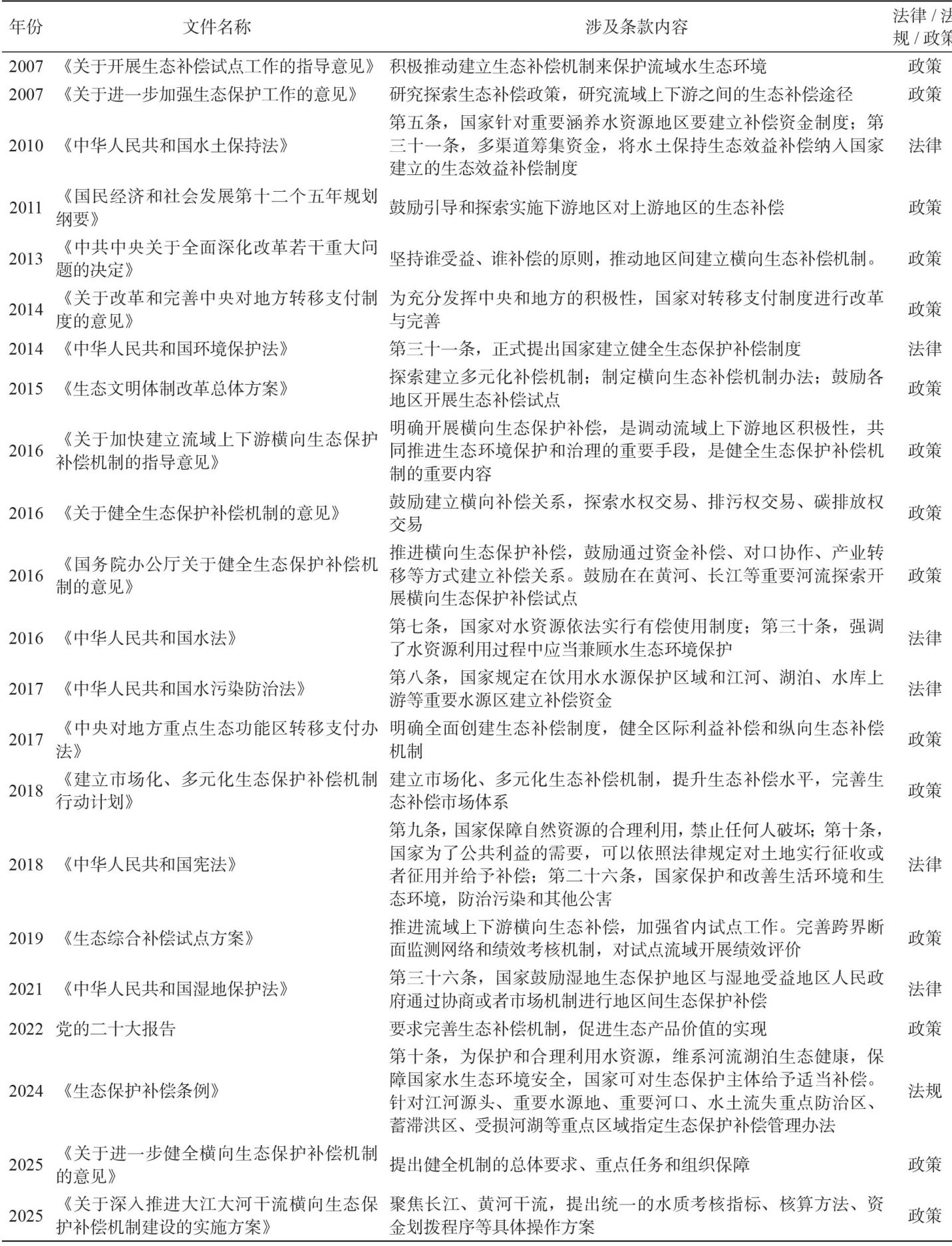
摘要:长江流域跨省横向生态补偿是协调区域生态保护与经济发展矛盾的重要制度创新。基于公共产品理论、外部性理论、科斯理论和区域协调发展理论,系统梳理了长江流域跨省横向生态补偿的理论基础、制度框架和实践现状。通过滁河、赤水河、长江川渝段等典型流域生态补偿实践,总结了生态补偿机制在水质改善、跨区域协同治理、绿色发展等方面的成效,剖析了长江流域跨省横向生态补偿机制面临的补偿要素单一化、标准设计不合理、资金来源结构失衡、政府主导与市场化补偿协同不足、横向补偿机制实施保障制度欠缺等问题,提出了完善法律法规体系、加强能力建设、促进公众参与等跨省流域横向生态补偿优化路径,旨在构建政府主导与市场机制相结合的复合型生态补偿体系,为长江流域生态保护与高质量发展提供支撑。
摘要:长江流域生态安全与高质量发展关乎国家战略全局,探索流域生态补偿市场化路径创新意义重大。基于制度演进视角,系统梳理了长江流域生态补偿的政策演化历程,深入剖析政府角色转型和市场功能升级的制度路径,识别生态补偿市场化核心制度障碍,提出了包括产权基础、交易规则、市场培育与技术标准4个维度的市场化创新路径。研究成果可为构建长江流域统一生态补偿大市场提供参考。
摘要:随着数字孪生技术成为“智慧水利”建设的助推引擎,我国在数字孪生流域、数字孪生水网和数字孪生工程等领域的建设不断走深走实,这对数据共建共享提出了系统性要求。然而,在实践中仍存在数据权责边界模糊、共建共享动力不足、数据质量参差不齐、共享平台支撑薄弱与数据安全风险日益凸显等问题。结合数字孪生水利数据建设要求和数字孪生丹江口实践,基于“技术-制度”融合分析框架,针对上述问题提出相应解决对策,以期为推进数字孪生水利数据治理提供参考。