摘要:在城市化加速推进的背景下,城市道路作为基础设施的核心组成部分,正面临交通流量增加、环境保护压力加大以及资源优化配置等多重挑战。文章立足智慧化发展背景,深入探讨道路全要素建设体系的优化路径和实施方案,介绍了智慧化规划与设计的概念,系统分析了智能化施工技术、数字孪生在实践中的应用,以及智慧运维管理的构建逻辑,进一步梳理智慧交通系统构建、基础设施智能化改造以及数字化监管机制的实施路径。研究结果表明,智慧化道路建设能有效应对当前城市交通挑战,展示了其实践经验与启示。
摘要:装配式建筑的推广应用对建筑信息模型(BIM)的依赖程度不断提升,在模型创建阶段,尤其是对构件识别层面需要不断提升智能化的技术处理水平,但现实存在构件名称辨认不清、建模精确程度不高、数据不兼容等问题,影响了识别速度和协同应用。文章主要对智能化识别、构件优化进行了探讨,构建了问题诊断与策略应对的双向逻辑路径,提出了具体有效的解决措施。
摘要:文章提出了一种集成BIM技术与智能荧光编码的创新解决方案,通过为型钢构件赋予荧光编码与二维码双重标识,建立了构件全生命周期智能化管理体系。文中结合某产业园项目,研究了BIM平台搭建、构件预制加工、现场扫描验收等实施流程,开发了编码一构件属性映射系统及BIM动态更新机制。研究结果表明,该技术实现了施工过程数据实时交互,使构件识别准确率大幅度提升,安装效率提高 20% ,项目工期缩短 10d ,具有一定的推广价值。
摘要:参数化设计与BIM技术融合是建筑数字化转型核心,文章剖析两者技术耦合机理,指出当前实践中流程断层、标准碎片化等问题。通过构建“规则—数据—协同”三维优化框架,提出了基于语义编码的参数化标准体系、面向对象的设计流程重构方法及区块链赋能的协同管理机制。研究表明,这些策略能提升BIM构建效率与信息完整性,为建筑产业数字化能力升级提供技术范式与实施路径。
摘要:针对岩土工程施工不确定性高和区域性强的特点,文章探讨了基于数字化技术的岩土工程施工过程优化策略。基于BIM与地理信息系统(GIS)集成、智能传感应用、施工流程数字化、人工智能融合以及数字孪生构建等核心方法,阐述了优化场地空间管理、实现地质环境实时监测、强化项目协同管控、支持智能化决策及提升施工可视化水平的具体策略。研究结果表明,这些数字化技术的系统应用有助于实现施工全要素感知、全过程贯通与全场景应用,从而有效提升岩土工程施工在进度、质量、安全与成本方面的管控精度与效率。
摘要:针对传统建筑工程现场监管模式存在的人力不足、监管盲区和信息滞后等问题,文章对数字城管平台下建筑工程现场监管智能化升级进行了研究,闸述了智能化监管系统的5层体系架构设计,介绍了物联网感知、人工智能、大数据分析和云边协同计算等关键技术的应用方法。文中结合某大型城市综合开发区35个在建项目的实际案例,构建了涵盖安全、质量、进度、环保4个维度的核心功能模块。研究结果表明,智能化监管系统将响应时间从2.5h 缩短至 0.75h ,监管覆盖率达到 100% ,安全隐患识别准确率提升至 89.2% ,违规行为检测率达到 85.6% 。系统在提升监管效率、优化资源配置和强化执法效能方面具有显著优势。
摘要:基于智慧城市建设背景下排水系统运行复杂化的情况,文章对市政道路雨污水管网的动态监测与排放调度策略进行了系统研究,阐述了当前城市排水系统面临的关键问题,介绍了集多层感知、边缘计算与人工智能算法于一体的智慧监测平台架构与功能模块。研究结果表明,该系统在响应速度、资源利用与污染控制方面显著优于传统策略,验证了智慧排水系统在提升城市排水系统韧性与运行效率方面的实用价值。
摘要:文章基于机电安装工程成本控制现状,对BIM技术在机电安装工程成本控制中的应用进行了研究,阐述了BIM技术的原理、机电安装工程特点及BIM技术在机电安装工程中的应用现状,介绍了机电安装工程成本控制现状,并结合实际安装施工情况探讨BIM技术在机电安装工程成本控制中的应用机制。研究结果表明,BIM技术在成本预算、施工成本控制、成本监控、物资管理等环节发挥了关键性作用,能够有效提升机电安装工程成本控制水平。
摘要:基于当前建筑工程智能化技术应用普遍聚焦于单一阶段或局部系统的情况,文章构建了涵盖设计、施工与运维3个阶段的建筑智能化应用框架。阐述了人工智能(AI)、物联网(IoT)、BIM等技术在各阶段的协同机制与实现路径,分析了AI辅助设计、智能调度、数字孪生等关键环节的系统集成方式。研究结果表明,通过对典型技术模式与应用项目的梳理,可归纳出建筑智能化的技术演化趋势与工程落地特征。
摘要:窗墙比是影响建筑运营过程中制冷、供暖、照明等耗能的重要因素。文章以建筑窗墙比对建筑能耗的影响为研究对象,采用Rhino 建模软件中的Grassopper模块生成建筑模型,并结合软件中拓展的Ladybug 能耗分析模块模拟能耗,形成了参数化的能耗模拟流程,分析了不同气候区域、不同建筑设计参数对装配式建筑能耗的影响差异。关键词:建筑能耗;Grasshopper参数化建模;Ladybug能耗分析
摘要:针对严寒地区建筑围护结构保温不足、热桥严重等问题,文章以哈尔滨某6层居住建筑为研究对象,开展了围护结构热工性能优化研究。提出了集成创新方法,通过墙体、屋面、门窗及节点优化设计,实现了显著节能效果。研究采用梯度功能材料组合设计、结构性热桥处理、耐久性保障体系构建及关键节点精密处理等策略进行优化。研究结果表明,优化后外墙传热系数降至0.22W/( (m2?K) ,年采暖能耗减少 48% ,增量成本8.5年内可回收。
摘要:文中以某大型工程为例,对绿色建筑工程给水设计的节水节能技术应用进行了研究,深入探讨系统给水压力控制、液压式水位控制阀、节水型阀门阀件、用水器具、中水回用及能源可再生利用等技术的综合应用。研究结果表明,在建筑给水设计中采用节水节能技术具有可行性和必要性,能显著降低建筑运营成本,有利于环境保护与资源可持续利用。
摘要:园林绿化作为城市生态系统重要组成部分,对美化环境、提升人居品质意义重大,在碳汇调节及生态平衡维护等方面亦具有不可替代作用。文章基于低碳经济理论,阐述了低碳理念下园林绿化施工材料类型,明确了该理念下园林绿化施工材料选择与工艺优化意义,进而提出了园林绿化施工材料低碳化选型标准及工艺优化建议。研究结果表明,低碳理念下园林绿化施工材料选择与工艺优化,可在行业绿色转型中发挥关键作用,具备良好工程应用价值与推广潜力。
摘要:基于某高校3.5万 m2 综合楼改造工程实践,文章对可持续发展导向的施工管理创新体系进行了研究。构建绿色建造技术体系,采用岩棉复合保温材料搭配LOW-E玻璃幕墙的技术方案,达成围护结构传热系数降低 45% 且建筑节能率超 50% 的成果。阐述装配式技术在既有建筑改造中的应用效果,安装效率提升3倍。介绍施工过程碳排放控制措施,碳排放强度降低 35% ,建筑废料综合利用率达 89.5% 。结合BIM技术、计划—执行—检查—处理(PDCA)循环理论和人工智能算法,构建了智能化施工管理体系。研究结果表明,质量验收1次合格率达98.5% ,安全管理效率提升 60% ,验证了可持续发展理念在高校建筑施工管理中的有效性。
摘要:在当前建筑工程中节能技术广泛应用的背景下,外墙外保温成为提高建筑节能水平、延长建筑使用寿命的重要手段。为深入了解外墙外保温材料,文章针对不同分类的外墙外保温材料性能进行分析,并结合实际工程的应用条件,提出合理选取外墙外保温材料的策略,不仅为提高建筑的可持续发展提供保障,同时促使了外墙外保温节能技术与建筑立面设计深度融合、统筹考虑,为相关设计和施工提供参考。
摘要:在全球城市化进程加速与“双碳”目标背景下,高层建筑施工面临高能耗、高污染的严峻挑战,绿色转型迫在眉睫。文章通过理论分析与项目研究,系统阐述了绿色建筑施工技术的核心内涵、关键技术分类,深入探讨了其在高层建筑结构施工、幕墙工程等阶段的应用场景。量化分析表明,绿色施工技术可使高层建筑施工能耗降低28.6% 、水资源消耗减少 34.4% ,实现经济、环境与社会效益协同提升。针对技术推广现存问题,提出了政策激励、标准统一等对策,为高层建筑绿色施工技术应用提供实践参考。
摘要:在“双碳”目标背景下,建筑外墙保温系统的节能与防火性能矛盾成为行业发展的关键瓶颈。文章分析了节能-防火协同优化的技术意义与耦合机理,提出了梯度构造设计、精细化施工控制、标准体系完善及全周期管理四维优化路径,破解传统技术中节能与防火的二元矛盾,推动超低能耗建筑发展,促进绿色建材与安全技术的深度融合。研究结果表明,外墙保温材料与施工节能能效优化及防火性能协同,为建筑外墙保温技术的拓展提供靳新的思路,有利于建筑行业朝着绿色、节能、安全方向发展。
摘要:基于“双碳”目标与城乡建设绿色转型战略指引,文章研究了绿色建筑工程管理现存问题及技术应用策略。闸述了科学管理体系缺失、管理效能不足等绿色建筑工程管理现存问题,介绍了问题解决措施,讨论了屋顶技术、门窗技术等绿色建筑工程技术应用。研究结果表明,绿色建筑工程技术具有良好应用效果,对推动建筑行业节能降碳、实现可持续发展具有实践指导意义。
摘要:基于近零能耗商业建筑设计中平衡与替代建筑能源消耗以满足能效指标的难题,文章对某商业建筑项目进行了研究,介绍了其被动式设计、主动式设计及可再生能源设计等技术措施。通过对项目能耗计算的分析论证,阐述了这些技术措施如何实现对建筑能源消耗的有效控制与替代,最终满足近零能耗商业建筑能效指标的要求,展现了具体技术应用在实际项目中的可行性与有效性。
摘要:当前城乡生态与人居环境加速转型,园林景观作为优化城乡空间结构与提升居住环境品质的重要载体,在城乡规划中发挥关键作用。文章在厘清生态保护、人文关怀、文化传承三大原则的基础上,系统分析了园林景观在城乡规划中的功能与现存问题,涵盖规划系统性缺失、形式同质化严重、细节设计粗放、可持续性不足四大核心困境,并据此提出了针对性策略。研究结果表明,通过系统整合园林景观规划与设计策略,可有效提升城乡空间环境质量,为新时期城乡规划提供有力支撑。
摘要:基于三维激光扫描技术的非接触式测量优势,文章对其基本概念与操作原理进行了研究。阐述了该技术在空间数据快速采集、复杂构件精细建模及质量偏差智能识别方面的技术特性,介绍了其应用方法和实践策略,通过融合点云自动去噪、多源数据配准等算法,构建了涵盖几何精度、材料缺陷、施工偏差等维度的竣工验收指标体系。研究结果表明,三维激光扫描技术可大幅提升测绘效率,显著改善模型平面精度、立面精度等指标,已成功应用于建筑垂直度检测、钢结构节点偏差分析等场景,为工程数字化交付提供高精度数据支撑,推动竣工验收向智能化、精细化转型。
摘要:针对“多测合一”政策对竣工测绘精度与效率的双重要求,文章系统分析了三维激光扫描技术在建筑工程竣工测绘中的应用价值。通过融合地面激光扫描与倾斜摄影测量数据,文中提出尺度统一、精度匹配及坐标系转换关键技术,并以异形建筑为项目案例验证其可行性。研究结果表明,融合模型平面点位中误差为 ±0.016m ,边长中误差 ±0.008m ,较传统测量效率提升 40% 以上,该技术可显著提升复杂结构测绘精度,为BIM运维提供高精度数据基础,对推动“多测合一”政策落地具有实践指导意义。
摘要:针对园林工程施工中水土流失问题,文章系统研究了水土保持技术与应用实践,阐述了生态学、土壤学、工程力学等理论基础,分析了施工活动与水土保持的相互关系,进而将水土保持技术归纳为工程、生物、农业与管理四类并解析了其原理。同时结合公园绿地、道路绿化等典型场景探讨了技术应用流程,从生态、经济、社会维度构建了评估体系。研究结果表明,合理运用水土保持技术可有效降低园林工程施工对水土环境的破坏,实现工程建设与生态保护的协调发展。
摘要:文章聚焦社区公共绿色空间,以深圳市共建花园为研究对象,选取校园型与街边型共建花园两类典型项目,系统研究了参与式设计在社区共建花园中的应用与创新。研究结果表明,公众深度参与设计、多元互动空间营造及低干预生态改造策略,可有效激活社区内生力量,重建人与自然的联结,显著提升生态效益与社会价值。
摘要:基于城市发展向存量优化转型的背景,文章聚焦文化传承与城市更新的融合议题,对两者的价值关联进行了分析,阐述了文化传承视角下城市更新的核心路径,推行微更新保护历史肌理、活化资源注入当代价值、引导公众参与共建空间。文中还介绍了健全政策法规、完善资金体系、推动技术创新等保障策略。研究表明,将文化传承置于更新核心,能协调现代化与文化保护,规避“千城一面”,增强城市文化软实力与竞争力。
摘要:基于智慧城市建设对精准测绘的迫切需求,文章对无人机实景建模技术在智慧城市建设项目中的测绘支撑作用展开了研究。结合某高校园区项目,阐述了该技术多维度自动化采集、复杂场景灵活作业等优势,介绍了从设备选型、航线规划到数据处理的完整实施流程。研究结果表明,无人机实景建模成果能为智慧城市规划、施工、运营及应急管理等阶段提供有力支撑,有效推动城市建设与管理水平提升。
摘要:文章对广西广府地区传统生土民居建筑进行了研究,详细阐述了广西广府生土式民居建筑形制特征。研究发现,广西广府生土式民居建筑通过“三间两廊”空间组织实现气候缓冲,在构造技艺方面创造性地运用“夯土一木构”复合体系与通风防潮技术,其装饰艺术呈现中原宗法制度与岭南生态认知的耦合。对广西广府生土式民居建筑造物思想特质进行总结,发现其主要体现在生态与人文并重、实用与审美统一、本土信仰与家族传统的互补等方面。
摘要:文章基于产业园研发办公建筑空间灵活性需求增强的情况,对模块化空间设计在实际项目中的应用展开研究。阐述了模数控制、功能组合、系统集成与形体构成的核心策略,介绍了模块与结构、设备系统的协同关系。文中结合某大数据产业园研发楼三期项目,分析了模块化在平面组织、立面表达及系统布置中的应用路径。研究结果表明,模块化设计能够有效提升建筑空间的适应性与构造效率,具备艮好的推广价值。
摘要:植物群落作为城市道路生态系统的重要组成部分,其滞尘能力对道路周边空气质量影响较大。基于实地调查与试验测定,文章对西安市雁塔区典型道路中央分隔带植物的滞尘能力开展了研究,介绍了不同道路植物群落配置模式,对比分析了不同群落类型、植物种类及结构特征的滞尘差异。研究结果表明,城市道路中央分隔带植物群落的滞尘能力受群落类型、植物种类及结构特征等因素影响。
摘要:为解决传统测绘技术在自然资源测绘与管理中存在的效率低、偏差大等问题,提升自然资源测绘数据应用价值,文章深层次剖析遥感技术原理及其关键技术,结合具体工作实例,详细阐述遥感测绘技术在多领域的具体应用。基于遥感技术高效性、动态监测性等优势,文中从土地、森林、水资源测绘等维度,总结基于遥感的自然资源测绘技术实践路径,为后续持续提升自然资源管理含“智”量奠定扎实技术基础。
摘要:城市支路海绵城市建设作为雨水收纳和缓释主要载体,对提升城市渗水、涵养水和蓄水能力发挥重要作用。文章重点从某市支路海绵城市的发展状况和实施中凸显矛盾展开研究,梳理了城市支路海绵城市实施所面临问题及解决建议,结合实际项目对城市支路整体性海绵城市建设提出了系统思考和解决方案。研究结果表明,海绵城市建设有必要从以工程措施为主,向生态措施与工程措施相融合转变。
摘要:基于当前医疗公共空间需求持续变化,文章对现代医疗建筑公共空间的概念进行了分析,阐述了人性化设计的各项需求,介绍了现代医疗建筑公共空间人性化设计思路。研究结果表明,人性化设计在建筑领域的重要性日益显现,其在医疗建筑公共空间设计与规划中的采纳,能进一步协调空间内部各单位的布局形式,增加患者及医护人员的舒适度,在保持整体空间美感的基础上,更加强调实用性特征。
摘要:基于当前建筑工程领域对防水性能要求日益提升的背景,改性沥青防水卷材作为一种重要的防水材料,文章主要从改性沥青防水卷材拉伸性能的概述出发,阐述了改性沥青防水卷材拉伸性能室内检测技术原理和相应检测流程,同时归纳分析了改性沥青原材料、试验条件、试件制备与操作等检测影响因素,并结合工程实践项目加以论证分析。
摘要:基于历史街区建筑构造复杂、传统测绘手段受限的情况,文章对无人机倾斜摄影测量应用于历史街区建筑三维重建进行了研究。阐述了像片重叠度维系、摄区边界覆盖测算等关键技术要点,结合某市中心历史街区建筑实例,介绍了涵盖软硬件筹备、航空摄影作业、模型精修及图件绘制的三维重建全流程。研究结果表明,此方法平面定位误差波动在 ±0.11m ,高程误差范围为 ±0.16m ,符合精细模型精度标准。
摘要:铁路动车所的建设会割裂区域内主要的交通并制约地区未来发展,同时动车所也无法避免与城市中心发展区域重叠,基于此情况文章对动车所上盖综合开发进行了研究。动车所上盖综合开发不仅提升了区域环境品质,而且为轨道建设和区域经济发展带来了契机。文章结合某动车所上盖开发工程实践,对国铁动车所上盖综合开发一体化设计策略进行了详细分析,分别从功能、空间、交通、结构和景观探讨了一体化设计的思路和要点。
摘要:针对受限空间桥梁拓建施工面临的安全风险高、精度控制难等突出问题,文章以某城市高架桥拓建工程为实践案例,系统探索智能监测技术的创新应用路径。通过协同部署光纤光栅传感器、北斗卫星定位系统、三维激光扫描等先进技术,构建多维度数据融合监测体系,对桥梁结构应力、位移、沉降等关键指标实施全时动态跟踪。实践表明,智能监测技术有效破解了复杂环境下施工安全与质量管控的难题,为提升工程精度提供了坚实的数据支撑,彰显了科技创新赋能基础设施建设的实践价值。
摘要:文章针对黄土地区特殊地质水文条件,结合天水等地海绵城市改造项目实践,系统分析了城市湖泊在雨洪调蓄与水环境控制中的关键问题。通过构建多目标耦合模型并结合项目监测数据,文中探讨了适用于该区域的湖泊调蓄规模设计、岸线优化及生态治理技术体系。研究表明,优化的湖泊调蓄规模可提升防洪能力、降低内涝风险,合理岸线优化能增强水体流动性、改善水质,生态治理技术体系有助于恢复生态系统功能。研究实现了防洪、水质、生态协同优化,为同类地区的雨洪调蓄与水文环境控制提供理论支撑与技术路径。
摘要:数字建筑作为前沿学科交叉领域,已受学界与业界广泛重视。针对数字建筑知识体系的特点,文章提出一套课程教学框架,即由固定教学团队负责讲授基础理论,一线专家学者聚焦前沿应用。该框架由4个固定专题的基础理论板块和12个可选专题的前沿应用板块构成,能够帮助学生在掌握扎实的理论知识的同时具备将理论应用于实践的能力,对其他类似课程的教学工作具有参考价值。
摘要:基于城市中心区老旧社区更新面临空间约束刚性、利益主体多元、功能复合性强等挑战,文章对其公众参与机制进行了系统研究。阐述了社区更新特点与公众参与的相互影响,从参与主体协同、全流程参与、参与保障三方面解析了现有机制原理,并剖析了当前存在主体结构失衡、渠道实效不足、阶段分布不均等问题。在此基础上,文章梳理了新型公众参与机制的运行逻辑与作用路径,并通过技术手段与评估反馈实现了该机制的可持续运行与动态优化。研究结果表明,与城市中心区特性相适配的公众参与机制,可有效整合多元诉求,提升更新决策科学性与社区治理效能。
摘要:为优化建筑钢筋混凝土悬臂梁结构,文章结合优化设计工程实例,分析了钢筋混凝土悬臂梁设计特征,提出了基于ANSYS软件的结构优化设计思路。通过建模开展静力分析,并依据静力分析结果对混凝土结构进行优化,通过调整结构尺寸实现节约材料用量。研究结果表明,相较于传统结构设计方法,基于ANSYS软件优化的悬臂梁结构稳定性更强,并且在悬臂梁宽度相同、固定端与自由端接近时,两者造价分别为173.2元与181.1元,验证基于ANSYS软件优化的设计结果造价成本更低,可满足建筑钢筋混凝土悬臂梁的结构优化设计需求。
摘要:基于城市地下道路火灾中材料热分解威胁安全的情况,文章对阻燃抑烟纳米复合材料热稳定性进行了研究。阐述了改性蒙脱土(OMT)等纳米填料的选择与复配,介绍了两步法制备工艺及热分析、燃烧性能测试方法。结合热重一差示扫描量热联用技术(TG-DSC)、傅里叶变换红外光谱(FTIR)等分析,揭示了材料热分解路径与阻燃抑烟机理。研究结果表明,纳米复合材料起始分解温度提升,释热速率降低,炭层阻隔效应显著。
摘要:基于复杂温湿环境对防水材料的严苛要求,文章研究了智能防水材料自修复性能。阐述了材料组成结构、温湿响应机制及修复原理,分析了其环境适应性差、修复能力有限等现存问题。介绍了由材料层、感知层、传输层及控制层构成的系统方案,并结合建筑、电子等项目分析了其应用优势。研究结果表明,智能防水材料自修复性能在多领域具有显著价值,但仍需要突破技术瓶颈,以实现更广泛应用。
摘要:文章以黑龙江林海水库为工程载体,创新性地提出融合分区温控指标体系与动态调控技术的防裂方案,解决了大体积混凝土温度裂缝控制难题。文中基于基础约束差异,划分强约束区、弱约束区及非约束区,制定了差异化控制标准。研究结果表明,通过采用四级配骨料、配合风冷料仓与加冰拌合的方式,可实现夏季浇筑温度 ?15 °C ,采用高密度聚乙烯冷却水管分期控温,以控制日降温速率 ?1oC ,并结合低温季浇筑约束区混凝土、仓面喷雾及动态温度监测,实现了贯穿裂缝零发生,为寒区水利工程提供了可复用的温控防裂范式。
摘要:文章以成都某建筑外立面幕墙施工为例,对玻璃幕墙、铝单板幕墙、雨棚和格栅的施工关键技术进行了阐述,对多系统交接部位的深化设计与构造优化提出了具体措施,依据各系统特点建立差异化质量控制要点。研究结果表明,通过精细施工组织、标准节点优化与全过程质量控制,能有效应对复杂城市环境下高层建筑多系统幕墙施工的技术挑战,实现工程效率与质量的双重保障。
摘要:高层建筑剪力墙变形缝处空间狭窄,常规施工方法支设、安拆较为困难,质量难以保证。文章基于对不同高层建筑剪力墙变形缝模板做法进行对比分析,提出双侧钢模板组合施工工法,该工法已应用于实践项目。实践结果表明,该施工方法提升了模板强度、刚度与稳定性,保障施工质量的同时节省材料,且周转性强能够加快施工进度。
摘要:文章针对超高层建筑机电管线安装施工技术的高空运输效率低、多专业交叉冲突及抗震防火要求严苛等难题,提出了BIM技术优化管线布局、模块化预制工艺及智能安装技术(激光定位、抗震支吊架设计)。通过标准化风管分段预制与动态吊装优化,实现管线垂直度偏差 ?3mm 、焊缝探伤合格率≥ 98% 、验收一次合格率达 96.2% 。关键词:超高层建筑;机电管线;施工技术
摘要:装配式钢结构建筑解决了传统施工方式钢结构精度低、连接难度大等问题。文章以某学校工程项目为例,对装配式钢结构建筑主体施工技术进行全面研究,分析了装配式钢结构建筑施工特点,阐述了装配式钢结构建筑主体施工技术优化策略。文中结合项目实际案例,介绍了施工期间常见的问题与优化策略,以期为相同条件的装配式钢结构建筑提供借鉴。
摘要:文章以东莞某厂房为例,针对复杂地质条件(高水位、软弱夹层、风化岩层)下的地基基础检测与加固技术展开研究。技术路线上综合应用了钻芯法、低应变法及声波透射法,系统评估基桩完整性、承载能力及持力层性状,创新性提出并实践了“靶向修复—地层强化—智能监测”三级防控加固体系,可有效应对桩身缺陷(如混凝土离析、沉渣积聚)及持力层风险。研究结果表明,受检桩基质量优良(I类桩),关键参数(桩身强度、持力层强度、沉渣控制)均优于设计要求,并且该体系为类似复杂地质环境(如花岗岩残积土区)的地基工程风险防控提供了可复用解决方案,显著提升了工程可靠性与安全性。
摘要:基于高层建筑复杂多变的地质条件以及高承载力的地基工程需求,文章对钻孔灌注桩施工技术进行了研究。结合某实际工程项目,阐述了钻孔灌注桩施工工艺,并通过原位测试和数值模拟方式对桩基承载能力进行了分析。研究结果表明,通过控制护筒埋设精度、动态调整泥浆性能、严格清孔及混凝土浇筑工艺,可有效保障孔壁稳定性、成桩质量及承载能力,并且通过数值模拟方法能有效反映桩基实际受力特性。
摘要:装配式干式地暖地面施工技术是建筑工业化发展的重要实践。文章系统探讨了该技术的材料标准、施工工艺、质量控制方法并进行试验验证,重点分析了铝合金与复合石墨烯导热模块的性能要求。研究结果表明,通过基于工业化建造的标准化施工流程,并引入排列图法(帕累托分析法)量化分析施工质量问题,可精准识别模块拼接偏差、基层平整度不足、管道固定超标等关键缺陷,将工程一次验收合格率提升至 97% 以上。
摘要:基于超大直径工程桩的施工技术特点,文章对其钻孔、灌注、检测等关键工艺进行了系统研究,阐述了钻孔设备选型、钻进参数控制及清孔技术要点,介绍了混凝土配合比设计和浇筑工艺控制措施。结合工程实践,详细论述了施工质量控制体系,包括施工准备、过程控制和检测验收等环节。研究结果表明,科学的施工工艺和严格的质量控制是确保超大直径工程桩施工质量的关键所在,通过合理运用这些技术可有效避免常见质量问题。
摘要:基于当前房建施工对绿色建材适应性要求提高的实际情况,文章研究了低碳混凝土在施工效率中的应用效果,阐述了低碳混凝土的分类特征及其材料性能对施工工序的影响,介绍了材料、技术、管理等关键因素对效率的制约作用。结合广东地区某绿色住宅示范工程数据,对比分析了低碳混凝土与传统混凝土在工期、成本、质量控制等方面的差异。研究结果表明,低碳混凝土可在保障结构性能的同时显著提升房建施工效率。
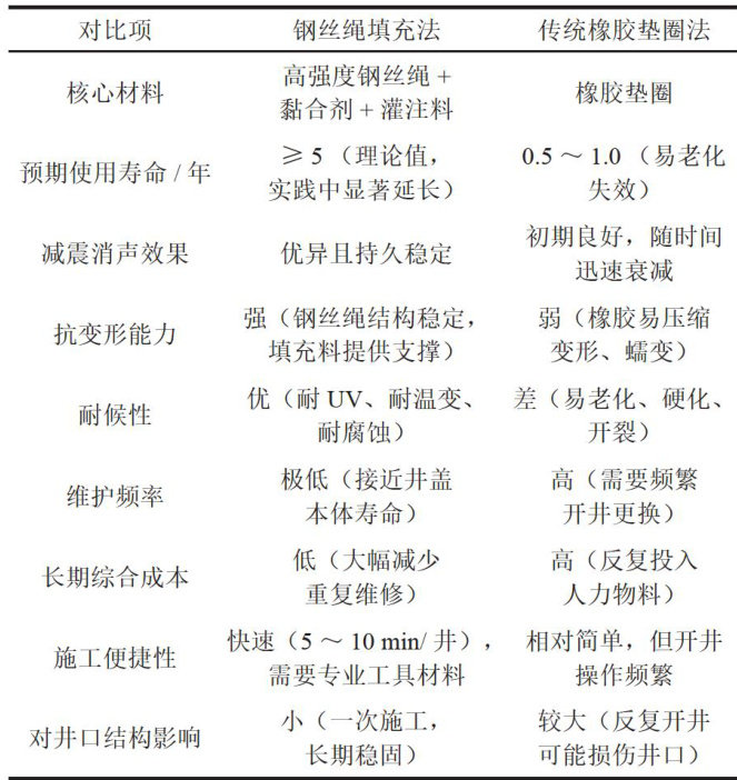
摘要:F市雨污水窨井盖管养期间“跳、响”病害高发,文章基于该市专项整治实践经验开展了研究。阐述了传统橡胶垫圈法存在材料老化致使维护频次高、降噪效果难以持续等缺陷,重点介绍了创新应用的防沉降消声技术(钢丝绳填充技术)的核心原理和施工流程。该技术依托钢丝绳与黏合剂的刚柔复合结构提升耐久性与减震性能,并借助全周期治理模型实现标准化干预。研究结果表明,该技术已治理问题井盖6408个,有效解决 95% 以上异响问题,降低全生命周期成本,为城市基础设施精细化治理提供可行路径。
摘要:建筑行业正经历数字化转型,沿袭已久的传统管理模式,在面对现代工程项目的复杂性与多变性时,已明显呈现出其局限性。BIM技术虽在设计可视化领域大放异彩,但其点状、孤立的应用模式,束缚了其全生命周期价值的释放。与此同时,大数据技术的浪潮为工程决策提供了前所未有的数据洞察力,如何将其与BIM进行深度耦合并产生化学反应,仍是业界亟待攻克的难题。文中立足理论剖析与实证研究,构建了“数据—模型—应用”三层集成架构,深入探索设计、施工、运维各阶段的协同工作机制,并针对现实中普遍存在的技术壁垒与管理障碍,提出系统性的解决方案。研究结果表明,该模式能显著提升资源配置的精准度与效率,并有效规避工程风险,从而延长建筑资产的价值生命周期。
摘要:基于新时期建筑领域重大技术变革,文章对建筑智能化工程管理技术概念和发展现状进行了研究,阐述了建筑智能化工程管理技术体系各项内容,介绍了智能化工程管理技术实践应用方法与策略。研究结果表明,引入智能化工程管理技术,可清晰梳理各项工程管理内容与要点,以新技术驱动建筑行业管理模式转型。同时提出,在智能化技术趋于多维发展态势下,应逐步拓宽其应用范围,确立智慧工地管理系统,并对建筑工程全生命周期实施集成化、规范化管控措施,促使建筑工程管理深层次发展和建筑行业变革有序推进。
摘要:建筑工程项目建设周期长、参与方众多,其预结算容易出现误差,基于此文章对建筑工程造价精准预结算方法进行了研究。通过引入改进布谷鸟算法并构建造价数据的高斯混合模型(GMM),完成建筑工程项目造价数据缺失值插补,并融合蒙特卡洛算法,完成建筑工程造价精准预结算。测试结果表明,研究提出的建筑工程造价精准预结算方法使造价数据丢失占比低于 2% ,造价预结算误差最大仅为 2% ,证明该方法具有可靠的实用性。
摘要:文章围绕建筑工程造价全过程标准化跟踪审计的实施需求,系统梳理其理论内涵与流程机制,提出了涵盖设计、招投标、施工与竣工结算4个阶段的具体审计策略。通过构建“全周期审计链条—关键节点控制—动态风险识别”三位一体的审计体系,探索标准化审计制度在实务中的应用模式。文中结合某市政综合办公楼项目开展全过程审计实践,采用限额设计模型、价格信息联动比对、合同价款审查等方法,对工程造价风险进行识别与干预,显著提升了成本控制精度与审计效率。研究结果表明,标准化跟踪审计体系有助于降低成本偏差、压缩审计周期并增强造价透明度,为审计制度建设提供了可复制经验。
摘要:基于建筑领域持续革新的情况,文章对建筑装饰装修行业施工现状与智能化变革需求进行了研究。阐述了推行相关工作实践的重要意义,介绍了装饰装修施工质量控制与智能化管理的对策。研究结果表明,建筑装饰装修工程中智能化技术的引入,可清晰梳理现有质量管控需求,有序分配与调用各项建筑资源,改善工程建设流程中各类缺陷,有效实现项目建设目标,凸显装饰装修施工的实际效用。
摘要:基于人工智能技术应用于建筑工程施工管理体现的提升决策效率、强化质量管控、节约成本和优化资源等优势,文章探讨了人工智能在建筑工程施工管理进度、质量、安全、成本等方面的实践应用,同时结合具体项目,分析了人工智能技术在建筑工程施工管理中的应用及实际成效。研究结果表明,人工智能技术在建筑工程施工管理中应用,可创新施工管理模式,显著提高施工管理效率与质量。
摘要:文章对市政道路改建中存在的成本失控与资源浪费问题进行了系统分析,构建了融合价值流图谱(VSM)、任务包责任制与计划—执行一检查—调整(PDCA)闭环机制的全过程精益成本管理体系,并同步实施准时供料等策略。研究通过对工程费用对比分析,验证了该体系在压缩非增值作业时间、降低材料损耗率及提升资源配置效率等成本控制方面的成效。研究结果表明,该体系能够实现成本压缩与执行刚性的协同控制,具有良好的工程推广价值。
摘要:施工竣工结算审核关系到工程全周期的经济成果,影响着甲乙双方的直接利益。在目前的实践中,该环节通常存在制度、技术以及流程方面的诸多问题,导致结算周期长、工程成本高的现象,还常引发合同纠纷。文章首先分析了竣工结算审核的意义,在此基础上,就竣工结算审核中的常见问题进行了剖析,结合审核工作实际经验,提出了具体的改进路径。结果表明,竣工结算审核中的常见问题需要立足工程的实际情况,从标准化、体系化方向入手,才能以全局思维解决问题。研究成果为竣工结算审核的高效性、科学性和准确性提供了实践经验。
摘要:建筑工程造价动态管理与成本优化控制是当前建筑行业发展的重要课题,研究如何有效开展建筑工程造价动态管理与成本优化控制,对提高工程质量、降低成本、提升企业竞争力具有重要意义。文章阐述了构建全周期协同管理平台、强化动态响应机制、深化价值管理理念及健全合规管理体系的必要性与可行性。研究结果表明,房地产项目做好建筑工程造价动态管理与成本优化控制可有效提升项目成本控制精度,增强房地产企业的市场竞争力,具有较强的实践应用价值。
摘要:基于地产项目园林景观施工管理复杂性,文章对其全过程管理展开了研究。通过解构前期准备、施工实施、养护验收阶段,剖析出设计施工衔接断层、工艺标准化缺失、责任体系模糊等关键问题。结合循环式品质管理(PDCA)与数字孪生等技术,构建了涵盖三维协同管理、标准化工艺管控、数字化责任追溯的优化体系。研究结果表明,该体系可有效解决信息衰减、质量波动等管理痛点,推动园林景观施工从经验驱动向理论驱动转变,实现全过程管理效能提升。
摘要:文章对建筑工程中精细化管理的实施与应用展开了研究,阐述了精细化管理的内涵,分析其在建筑工程管理中的应用价值,包括提高施工效率与保障工程质量。指出了当前存在安全风险多、管理体系不健全、管理措施落实不到位等问题。结合建筑工程管理实际情况,提出了加强制度建设、实施施工质量精细化管理、提升管理标准化水平、做好工程资源及施工安全精细化管理等策略。研究结果表明,精细化管理对建筑工程管理具有重要意义。