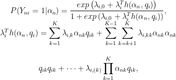
心理科学
2026年01期
本刊是中国心理学会主办,华东师范大学承办,香港大学心理学系协办的综合性学术期刊。该刊是国务院学位办审定的核心期刊。全面反映国内外心理学各个分支的最新成果和最新进展。理论密切联系实际,被国内多家权威检索机构收录,并收入于美国心理学会主办的《心理学文摘》和心理科学数据库。心理科学是由中国科学技术协会主管、中国心理学会主办、国内外公开发行的学术性期刊,双月刊。 收录情况编辑 该刊是国务院学位办审定的核心期刊。全面反映国内外心理学各个分支的最新成果和最新进展。理论密切联系实际,被国内多家权威检索机构收录,并收入于美国心理学会主办的《心理学文摘》和心理科学数据库。 主要栏目编辑 设有研究报告与论文、综述、学术动态与问题讨论、研究方法等栏目。